Suppr超能文献

子宫内膜异位症的基因表达分析:免疫病理学见解、转录因子和治疗靶点。

Gene expression analysis in endometriosis: Immunopathology insights, transcription factors and therapeutic targets.

机构信息

Department of Gynecology, Affiliated Foshan Maternity & Child Healthcare Hospital, Southern Medical University, Foshan, China.

Department of gynecology, The Second School of Clinical Medicine, Southern Medical University, Guangzhou, China.

出版信息

Front Immunol. 2022 Nov 30;13:1037504. doi: 10.3389/fimmu.2022.1037504. eCollection 2022.

Abstract

BACKGROUND

Endometriosis is recognized as an estrogen-dependent inflammation disorder, estimated to affect 8%-15% of women of childbearing age. Currently, the etiology and pathogenesis of endometriosis are not completely clear. Underlying mechanism for endometriosis is still under debate and needs further exploration. The involvement of transcription factors and immune mediations may be involved in the pathophysiological process of endometriosis, but the specific mechanism remains to be explored. This study aims to investigate the underlying molecular mechanisms in endometriosis.

METHODS

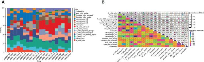
The gene expression profile of endometriosis was obtained from the gene expression omnibus (GEO) database. Gene set variation analysis (GSVA) and gene set enrichment analysis (GSEA) were applied to the endometriosis GSE7305 datasets. Cibersort and MCP-counter were used to explore the immune response gene sets, immune response pathway, and immune environment. Differentially expressed genes (DEGs) were identified and screened. Common biological pathways were being investigated using the kyoto encyclopedia of genes and genomes (KEGG) pathway enrichment analysis. Transcription factors were from The Human Transcription Factors. The least absolute shrinkage and selection operator (Lasso) model identified four differential expressions of transcription factors (AEBP1, HOXB6, KLF2, and RORB). Their diagnostic value was calculated by receiver operating characteristic (ROC) curve analysis and validated in the validation cohort (GSE11691, GSE23339). By constructing the interaction network of crucial transcription factors, weighted gene coexpression network analysis (WGCNA) was used to search for key module genes. Metascape was used for enrichment analysis of essential module genes and obtained HOXB6, KLF2. The HOXB6 and KLF2 were further verified as the only two intersection genes according to Support Vector Machine Recursive Feature Elimination (SVM-RFE) and random forest models. We constructed ceRNA (lncRNA-miRNA-mRNA) networks with four potential transcription factors. Finally, we performed molecular docking for goserelin and dienogest with four transcription factors (AEBP1, HOXB6, KLF2, and RORB) to screen potential drug targets.

RESULTS

Immune and metabolic pathways were enriched in GSVA and GSEA. In single sample gene set enrichment analysis (ssGSEA), most immune infiltrating cells, immune response gene sets, and immune response pathways are differentially expressed between endometriosis and non-endometriosis. Twenty-seven transcription factors were screened from differentially expressed genes. Most of the twenty-seven transcription factors were correlated with immune infiltrating cells, immune response gene sets and immune response pathways. Furthermore, Adipocyte enhancer binding protein 1 (AEBP1), Homeobox B6 (HOXB6), Kruppel Like Factor 2 (KLF2) and RAR Related Orphan Receptor B (RORB) were selected out from twenty-seven transcription factors. ROC analysis showed that the four genes had a high diagnostic value for endometriosis. In addition, KLF2 and HOXB6 were found to play particularly important roles in multiple modules (String, WGCNA, SVM-RFE, random forest) on the gene interaction network. Using the ceRNA network, we found that NEAT1 may regulate the expressions of AEBP1, HOXB6 and RORB, while X Inactive Specific Transcript (XIST) may control the expressions of HOXB6, RORB and KLF2. Finally, we found that goserelin and dienogest may be potential drugs to regulate AEBP1, HOXB6, KLF2 and RORB through molecular docking.

CONCLUSIONS

AEBP1, HOXB6, KLF2, and RORB may be potential biomarkers for endometriosis. Two of them, KLF2 and HOXB6, are critical molecules in the gene interaction network of endometriosis. Discovered by molecular docking, AEBP1, HOXB6, KLF2, and RORB are targets for goserelin and dienogest.

摘要

背景

子宫内膜异位症被认为是一种雌激素依赖性炎症性疾病,估计有 8%-15%的育龄妇女受其影响。目前,子宫内膜异位症的病因和发病机制尚不完全清楚。子宫内膜异位症的潜在机制仍存在争议,需要进一步探索。转录因子和免疫调节可能参与子宫内膜异位症的病理生理过程,但具体机制仍有待探索。本研究旨在探讨子宫内膜异位症的潜在分子机制。

方法

从基因表达综合数据库(GEO)中获取子宫内膜异位症的基因表达谱。对子宫内膜异位症 GSE7305 数据集进行基因集变异分析(GSVA)和基因集富集分析(GSEA)。应用 Cibersort 和 MCP-counter 来探讨免疫反应基因集、免疫反应途径和免疫环境。识别和筛选差异表达基因(DEGs)。使用京都基因与基因组百科全书(KEGG)通路富集分析研究常见的生物学途径。转录因子来自人类转录因子数据库。最小绝对收缩和选择算子(Lasso)模型确定了四个差异表达的转录因子(AEBP1、HOXB6、KLF2 和 RORB)。通过接收者操作特征(ROC)曲线分析计算它们的诊断价值,并在验证队列(GSE11691、GSE23339)中进行验证。通过构建关键转录因子的相互作用网络,使用加权基因共表达网络分析(WGCNA)搜索关键模块基因。使用 Metascape 对关键模块基因进行富集分析,获得 HOXB6、KLF2。根据支持向量机递归特征消除(SVM-RFE)和随机森林模型,HOXB6 和 KLF2 是唯一两个交集基因。我们构建了四个潜在转录因子的 lncRNA-miRNA-mRNA 网络。最后,我们对四个转录因子(AEBP1、HOXB6、KLF2 和 RORB)与戈舍瑞林和地诺孕素进行了分子对接,筛选潜在的药物靶点。

结果

GSVA 和 GSEA 中富集了免疫和代谢途径。在单样本基因集富集分析(ssGSEA)中,子宫内膜异位症和非子宫内膜异位症之间大多数免疫浸润细胞、免疫反应基因集和免疫反应途径都有差异表达。从差异表达基因中筛选出 27 个转录因子。这 27 个转录因子中的大多数与免疫浸润细胞、免疫反应基因集和免疫反应途径相关。此外,脂肪细胞增强结合蛋白 1(AEBP1)、同源盒 B6(HOXB6)、Kruppel 样因子 2(KLF2)和 RAR 相关孤儿受体 B(RORB)从 27 个转录因子中被筛选出来。ROC 分析表明,这四个基因对子宫内膜异位症具有较高的诊断价值。此外,在基因相互作用网络的 String、WGCNA、SVM-RFE、随机森林等多个模块中,KLF2 和 HOXB6 被发现具有重要作用。利用 ceRNA 网络,我们发现 NEAT1 可能调节 AEBP1、HOXB6 和 RORB 的表达,而 X 失活特异性转录本(XIST)可能控制 HOXB6、RORB 和 KLF2 的表达。最后,我们发现戈舍瑞林和地诺孕素可能通过分子对接调节 AEBP1、HOXB6、KLF2 和 RORB。

结论

AEBP1、HOXB6、KLF2 和 RORB 可能是子宫内膜异位症的潜在生物标志物。其中两个,KLF2 和 HOXB6,是子宫内膜异位症基因相互作用网络中的关键分子。通过分子对接发现,AEBP1、HOXB6、KLF2 和 RORB 是戈舍瑞林和地诺孕素的作用靶点。

https://cdn.ncbi.nlm.nih.gov/pmc/blobs/ace3/9748153/8c0a79e4e0a0/fimmu-13-1037504-g001.jpg

文献AI研究员

20分钟写一篇综述,助力文献阅读效率提升50倍。

立即体验

用中文搜PubMed

大模型驱动的PubMed中文搜索引擎

马上搜索

文档翻译

学术文献翻译模型,支持多种主流文档格式。

立即体验