Suppr超能文献

干扰素诱导的 SAMHD1 通过下调脂质合成来限制病毒复制。

Interferon-inducible SAMHD1 restricts viral replication through downregulation of lipid synthesis.

机构信息

Institute of Medicinal Biotechnology, Chinese Academy of Medical Science, Beijing, China.

Institute of Pathogen Biology, Chinese Academy of Medical Science, Beijing, China.

出版信息

Front Immunol. 2022 Nov 30;13:1007718. doi: 10.3389/fimmu.2022.1007718. eCollection 2022.

Abstract

BACKGROUND

Type I interferon (IFN) inhibits virus infection through multiple processes. Recent evidence indicates that IFN carries out its antiviral activity through readjusting of the cellular metabolism. The sterile alpha motif and histidine-aspartate domain containing protein 1 (SAMHD1), as an interferon-stimulated gene (ISG), has been reported to inhibit a number of retroviruses and DNA viruses, by depleting dNTPs indispensable for viral DNA replication. Here we report a new antiviral activity of SAMHD1 against RNA viruses including HCV and some other flaviviruses infection.

METHODS

Multiple cellular and molecular biological technologies have been used to detect virus infection, replication and variation of intracellular proteins, including western blotting, qRT-PCR, Gene silencing, immunofluorescence, etc. Besides, microarray gene chip technology was applied to analyze the effects of SAMHD1 overexpression on total expressed genes.

RESULTS

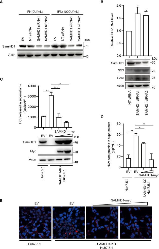
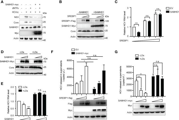
Our data show that SAMHD1 down-regulates the expression of genes related to lipid bio-metabolic pathway, accompanied with impaired lipid droplets (LDs) formation, two events important for flaviviruses infection. Mechanic study reveals that SAMHD1 mainly targets on HCV RNA replication, resulting in a broad inhibitory effect on the infectivity of flaviviruses. The C-terminal domain of SAMHD1 is showed to determine its antiviral function, which is regulated by the phosphorylation of T592. Restored lipid level by overexpression of SREBP1 or supplement with LDs counteracts with the antiviral activity of SAMHD1, providing evidence supporting the role of SAMHD1-mediated down-regulation of lipid synthesis in its function to inhibit viral infection.

CONCLUSION

SAMHD1 plays an important role in IFN-mediated blockade of flaviviruses infection through targeting lipid bio-metabolic pathway.

摘要

背景

I 型干扰素(IFN)通过多种过程抑制病毒感染。最近的证据表明,IFN 通过重新调整细胞代谢来发挥其抗病毒活性。作为干扰素刺激基因(ISG)的无菌α基序和组氨酸-天冬氨酸域包含蛋白 1(SAMHD1)已被报道通过耗尽病毒 DNA 复制所必需的 dNTP 来抑制多种逆转录病毒和 DNA 病毒。在这里,我们报告了 SAMHD1 针对 RNA 病毒(包括 HCV 和其他一些黄病毒感染)的新抗病毒活性。

方法

使用多种细胞和分子生物学技术检测病毒感染、复制和细胞内蛋白的变化,包括 Western blot、qRT-PCR、基因沉默、免疫荧光等。此外,还应用微阵列基因芯片技术分析 SAMHD1 过表达对总表达基因的影响。

结果

我们的数据表明,SAMHD1 下调与脂质生物代谢途径相关的基因表达,同时伴随着脂滴(LDs)形成受损,这两个事件对黄病毒感染很重要。机制研究表明,SAMHD1 主要针对 HCV RNA 复制,对黄病毒的感染力产生广泛的抑制作用。SAMHD1 的 C 端结构域决定了其抗病毒功能,该功能受 T592 磷酸化的调节。通过 SREBP1 的过表达或补充 LDs 来恢复脂质水平,可与 SAMHD1 的抗病毒活性相抗衡,这为 SAMHD1 介导的脂质合成下调在其抑制病毒感染功能中的作用提供了证据支持。

结论

SAMHD1 通过靶向脂质生物代谢途径在 IFN 介导的黄病毒感染阻断中发挥重要作用。

https://cdn.ncbi.nlm.nih.gov/pmc/blobs/a20e/9755837/c5218741c934/fimmu-13-1007718-g001.jpg

文献AI研究员

20分钟写一篇综述,助力文献阅读效率提升50倍。

立即体验

用中文搜PubMed

大模型驱动的PubMed中文搜索引擎

马上搜索

文档翻译

学术文献翻译模型,支持多种主流文档格式。

立即体验