Suppr超能文献

感觉神经元内化 Na1.7 通道的命运:与其他离子通道逆行共转运、轴突特异性回收和降解。

The fates of internalized Na1.7 channels in sensory neurons: Retrograde cotransport with other ion channels, axon-specific recycling, and degradation.

机构信息

MD/PhD Program, Yale University School of Medicine, New Haven, Connecticut, USA; Center for Neuroscience and Regeneration Research, Yale University School of Medicine, New Haven, Connecticut, USA; Department of Neurology, Yale University School of Medicine, New Haven, Connecticut, USA; Rehabilitation Research Center, Veterans Affairs Connecticut Healthcare System, West Haven, Connecticut, USA.

Center for Neuroscience and Regeneration Research, Yale University School of Medicine, New Haven, Connecticut, USA; Department of Neurology, Yale University School of Medicine, New Haven, Connecticut, USA; Rehabilitation Research Center, Veterans Affairs Connecticut Healthcare System, West Haven, Connecticut, USA.

出版信息

J Biol Chem. 2023 Jan;299(1):102816. doi: 10.1016/j.jbc.2022.102816. Epub 2022 Dec 17.

Abstract

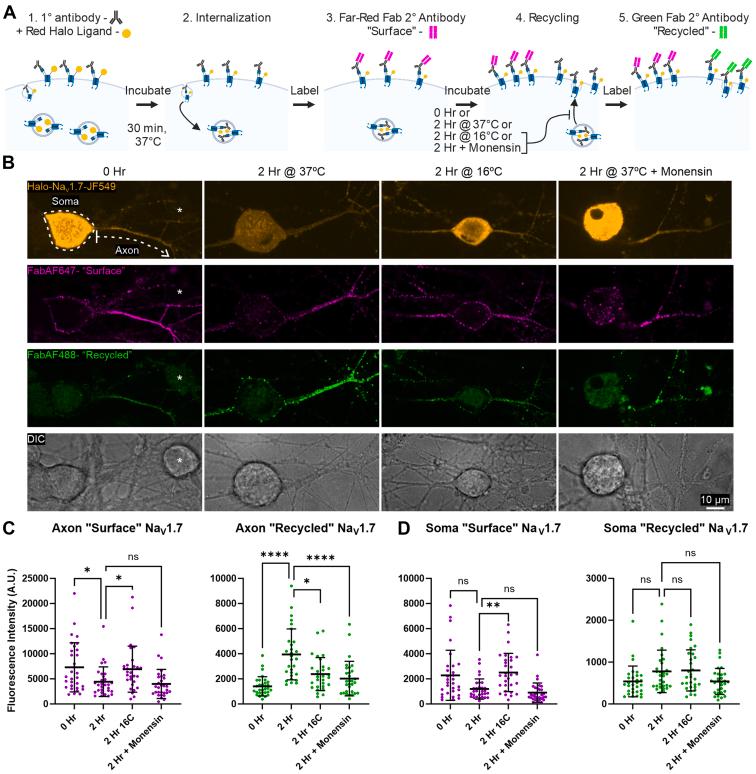
Neuronal function relies on the maintenance of appropriate levels of various ion channels at the cell membrane, which is accomplished by balancing secretory, degradative, and recycling pathways. Neuronal function further depends on membrane specialization through polarized distribution of specific proteins to distinct neuronal compartments such as axons. Voltage-gated sodium channel Na1.7, a threshold channel for firing action potentials in nociceptors, plays a major role in human pain, and its abundance in the plasma membrane is tightly regulated. We have recently characterized the anterograde axonal trafficking of Na1.7 channels in Rab6A-positive vesicles, but the fate of internalized channels is not known. Membrane proteins that have undergone endocytosis can be directed into multiple pathways including those for degradation, recycling to the membrane, and transcytosis. Here, we demonstrate Na1.7 endocytosis and dynein-dependent retrograde trafficking in Rab7-containing late endosomes together with other axonal membrane proteins using real-time imaging of live neurons. We show that some internalized Na1.7 channels are delivered to lysosomes within the cell body, and that there is no evidence for Na1.7 transcytosis. In addition, we show that Na1.7 is recycled specifically to the axonal membrane as opposed to the soma membrane, suggesting a novel mechanism for the development of neuronal polarity. Together, these results shed light on the mechanisms by which neurons maintain excitable membranes and may inform efforts to target ion channel trafficking for the treatment of disorders of excitability.

摘要

神经元的功能依赖于细胞膜上各种离子通道的适当水平的维持,这是通过平衡分泌、降解和回收途径来实现的。神经元的功能还依赖于通过将特定蛋白质极化分布到不同的神经元区室(如轴突)来实现的膜特化。电压门控钠离子通道 Na1.7 是伤害感受器中发射动作电位的阈值通道,在人类疼痛中起主要作用,其在质膜中的丰度受到严格调节。我们最近描述了 Na1.7 通道在 Rab6A 阳性小泡中的顺行轴突运输,但内化通道的命运尚不清楚。已经发生内吞作用的膜蛋白可以被定向到多个途径,包括降解、回收至膜和胞吞作用。在这里,我们使用活神经元的实时成像来证明 Na1.7 内吞作用和动力蛋白依赖性逆行运输在含有 Rab7 的晚期内体中,以及其他轴突膜蛋白。我们表明,一些内化的 Na1.7 通道被递送到细胞体内的溶酶体中,并且没有 Na1.7 胞吐作用的证据。此外,我们表明 Na1.7 特异性地回收至轴突膜,而不是胞体膜,这表明了神经元极性发展的一种新机制。总之,这些结果揭示了神经元维持可兴奋膜的机制,并可能为针对离子通道运输的治疗兴奋性障碍的努力提供信息。

https://cdn.ncbi.nlm.nih.gov/pmc/blobs/cc56/9843449/51f96e329f3a/gr1.jpg

文献AI研究员

20分钟写一篇综述,助力文献阅读效率提升50倍。

立即体验

用中文搜PubMed

大模型驱动的PubMed中文搜索引擎

马上搜索

文档翻译

学术文献翻译模型,支持多种主流文档格式。

立即体验