Suppr超能文献

支链氨基酸衍生氮的动态分区支持肾癌进展。

Dynamic partitioning of branched-chain amino acids-derived nitrogen supports renal cancer progression.

机构信息

Medical Research Council Cancer Unit, University of Cambridge, Hutchison/MRC Research Centre, Box 197 Biomedical Campus, Cambridge, CB2 0XZ, UK.

Department of Molecular and Clinical Cancer Medicine; Institute of Systems, Molecular and Integrative Biology, University of Liverpool, Liverpool, L69 3GE, UK.

出版信息

Nat Commun. 2022 Dec 20;13(1):7830. doi: 10.1038/s41467-022-35036-4.

Abstract

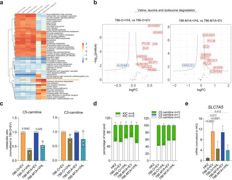
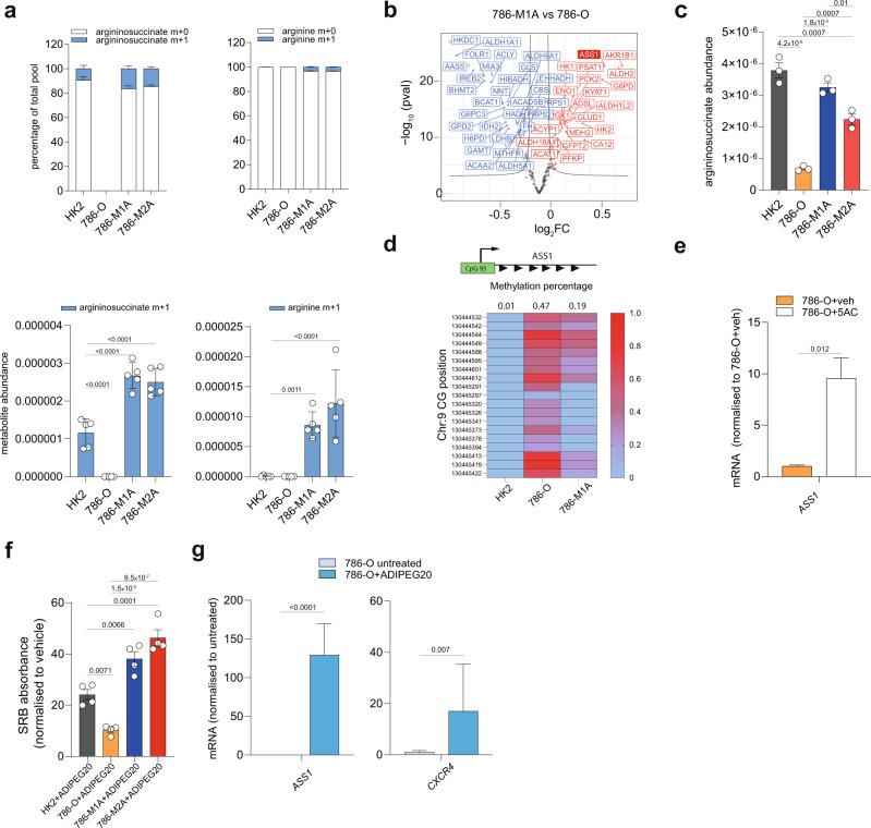
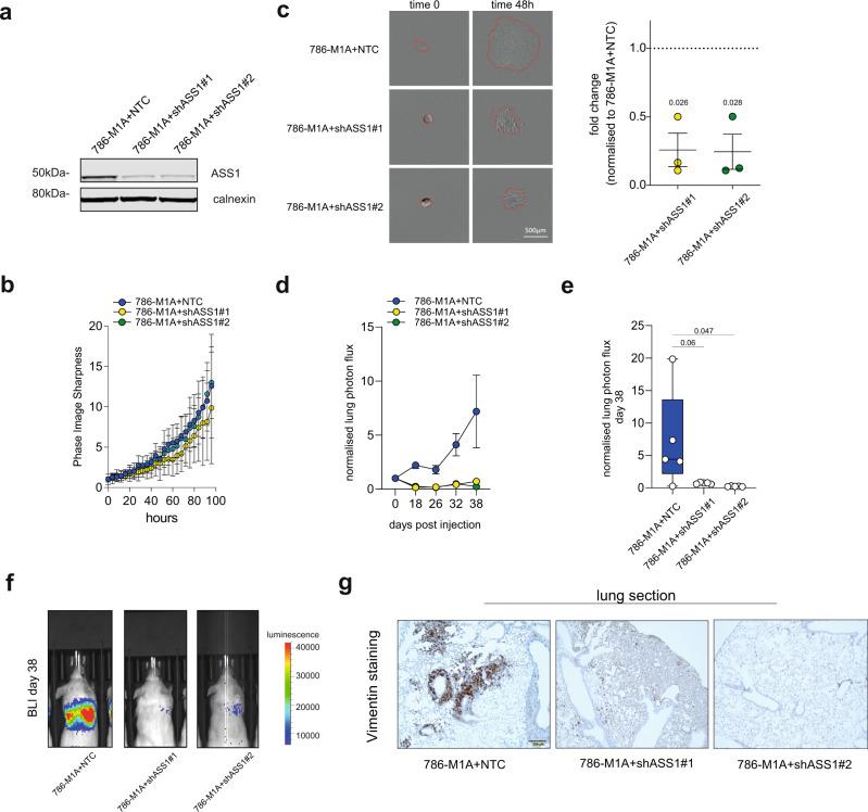
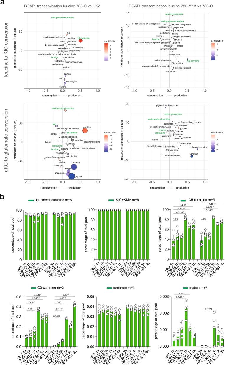
Metabolic reprogramming is critical for tumor initiation and progression. However, the exact impact of specific metabolic changes on cancer progression is poorly understood. Here, we integrate multimodal analyses of primary and metastatic clonally-related clear cell renal cancer cells (ccRCC) grown in physiological media to identify key stage-specific metabolic vulnerabilities. We show that a VHL loss-dependent reprogramming of branched-chain amino acid catabolism sustains the de novo biosynthesis of aspartate and arginine enabling tumor cells with the flexibility of partitioning the nitrogen of the amino acids depending on their needs. Importantly, we identify the epigenetic reactivation of argininosuccinate synthase (ASS1), a urea cycle enzyme suppressed in primary ccRCC, as a crucial event for metastatic renal cancer cells to acquire the capability to generate arginine, invade in vitro and metastasize in vivo. Overall, our study uncovers a mechanism of metabolic flexibility occurring during ccRCC progression, paving the way for the development of novel stage-specific therapies.

摘要

代谢重编程对于肿瘤的发生和发展至关重要。然而,特定代谢变化对癌症进展的确切影响还知之甚少。在这里,我们整合了在生理介质中生长的原发性和转移性克隆相关透明细胞肾细胞癌(ccRCC)的多模态分析,以确定关键的阶段特异性代谢脆弱性。我们表明,VHL 缺失依赖性的支链氨基酸分解代谢重编程维持了天冬氨酸和精氨酸的从头生物合成,使肿瘤细胞能够根据需要灵活分配氨基酸的氮。重要的是,我们发现精氨酸琥珀酸合成酶(ASS1)的表观遗传再激活,这是一种在原发性 ccRCC 中受到抑制的尿素循环酶,是转移性肾癌细胞获得产生精氨酸、体外侵袭和体内转移能力的关键事件。总的来说,我们的研究揭示了 ccRCC 进展过程中代谢灵活性的一种机制,为开发新的阶段特异性治疗方法铺平了道路。

https://cdn.ncbi.nlm.nih.gov/pmc/blobs/6f65/9767928/1c5677281986/41467_2022_35036_Fig1_HTML.jpg

文献AI研究员

20分钟写一篇综述,助力文献阅读效率提升50倍。

立即体验

用中文搜PubMed

大模型驱动的PubMed中文搜索引擎

马上搜索

文档翻译

学术文献翻译模型,支持多种主流文档格式。

立即体验