Suppr超能文献

基于组学的大肠杆菌 ER2566 细菌工程改造用于重组蛋白表达。

Omics-guided bacterial engineering of Escherichia coli ER2566 for recombinant protein expression.

机构信息

State Key Laboratory of Molecular Vaccinology and Molecular Diagnostics, School of Public Health, School of Life Sciences, Xiamen University, Xiamen, 361102, Fujian, China.

National Institute of Diagnostics and Vaccine Development in Infectious Disease, Xiamen University, Xiamen, 361102, Fujian, China.

出版信息

Appl Microbiol Biotechnol. 2023 Feb;107(2-3):853-865. doi: 10.1007/s00253-022-12339-6. Epub 2022 Dec 21.

Abstract

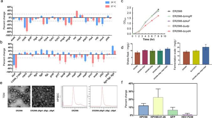
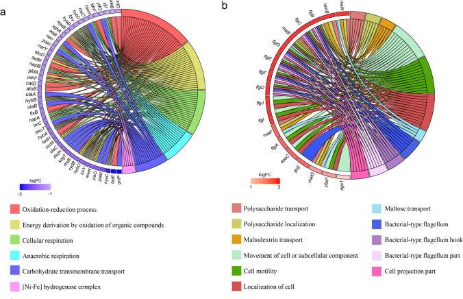
The goal of bacterial engineering is to rewire metabolic pathways to generate high-value molecules for various applications. However, the production of recombinant proteins is constrained by the complexity of the connections between cellular physiology and recombinant protein synthesis. Here, we used a rational and highly efficient approach to improve bacterial engineering. Based on the complete genome and annotation information of the Escherichia coli ER2566 strain, we compared the transcriptomic profiles of the strain under leaky expression and low temperature-induced stress. Combining the gene ontology (GO) enrichment terms and differentially expressed genes (DEGs) with higher expression, we selected and knocked out 36 genes to determine the potential impact of these genes on protein production. Deletion of bluF, cydA, mngR, and udp led to a significant decrease in soluble recombinant protein production. Moreover, at low-temperature induction, 4 DEGs (gntK, flgH, flgK, flgL) were associated with enhanced expression of the recombinant protein. Knocking out several motility-related DEGs (ER2666-ΔflgH-ΔflgL-ΔflgK) simultaneously improved the protein yield by 1.5-fold at 24 °C induction, and the recombinant strain had the potential to be applied in the expression studies of different exogenous proteins, aiming to improve the yields of soluble form to varying degrees in comparison to the ER2566 strain. Totally, this study focused on the anabolic and stress-responsive hub genes of the adaptation of E. coli to recombinant protein overexpression on the transcriptome level and constructs a series of engineering strains increasing the soluble protein yield of recombinant proteins which lays a solid foundation for the engineering of bacterial strains for recombinant technological advances. KEY POINTS: • Comparative transcriptome analysis shows host responses with altered induction stress. • Deletion of bluF, cydA, mngR, and udp genes was identified to significantly decrease the soluble recombinant protein productions. • Synchronal knockout of flagellar genes in E. coli can enhance recombinant protein yield up to ~ 1.5-fold at 24 °C induction. • Non-model bacterial strains can be re-engineered for recombinant protein expression.

摘要

细菌工程的目标是重新构建代谢途径,以生成各种应用的高价值分子。然而,由于细胞生理学和重组蛋白合成之间的连接复杂性,重组蛋白的生产受到限制。在这里,我们使用了一种合理且高效的方法来改进细菌工程。基于大肠杆菌 ER2566 菌株的完整基因组和注释信息,我们比较了该菌株在渗漏表达和低温诱导应激下的转录组谱。结合基因本体论(GO)富集术语和表达较高的差异表达基因(DEG),我们选择并敲除了 36 个基因,以确定这些基因对蛋白质生产的潜在影响。bluF、cydA、mngR 和 udp 的缺失导致可溶性重组蛋白产量显著下降。此外,在低温诱导下,4 个 DEG(gntK、flgH、flgK、flgL)与重组蛋白的增强表达相关。同时敲除几个与运动性相关的 DEG(ER2666-ΔflgH-ΔflgL-ΔflgK),在 24°C 诱导时,蛋白质产量提高了 1.5 倍,该重组菌株有望应用于不同外源蛋白的表达研究,旨在与 ER2566 菌株相比,不同程度地提高可溶性形式的产量。总的来说,这项研究集中在大肠杆菌适应重组蛋白过表达的转录组水平上的合成和应激反应枢纽基因,并构建了一系列提高重组蛋白可溶性产量的工程菌株,为细菌菌株的工程改造奠定了坚实的基础,以促进重组技术的进步。要点:

  • 比较转录组分析显示宿主对改变诱导应激的反应。

  • 删除 bluF、cydA、mngR 和 udp 基因可显著降低可溶性重组蛋白的产量。

  • 在 24°C 诱导时,大肠杆菌鞭毛基因的同步敲除可将重组蛋白产量提高 1.5 倍左右。

  • 可以重新设计非模式细菌菌株用于表达重组蛋白。

https://cdn.ncbi.nlm.nih.gov/pmc/blobs/a162/9767853/cbabaadf8a4d/253_2022_12339_Fig1_HTML.jpg

文献AI研究员

20分钟写一篇综述,助力文献阅读效率提升50倍。

立即体验

用中文搜PubMed

大模型驱动的PubMed中文搜索引擎

马上搜索

文档翻译

学术文献翻译模型,支持多种主流文档格式。

立即体验