Suppr超能文献

人参皂苷CK对急性髓系白血病的体内外抗癌作用

Anti-cancer effects of ginsenoside CK on acute myeloid leukemia in vitro and in vivo.

作者信息

Hou Yuzhu, Meng Xiangru, Sun Kaiju, Zhao Mingyue, Liu Xin, Yang Tongtong, Zhang Zhe, Su Rui

机构信息

Jilin Ginseng Academy, Changchun University of Chinese Medicine, Changchun, 130017, China.

State Key Laboratory of Inorganic Synthesis and Preparative Chemistry, College of Chemistry, Jilin University, Changchun 130012, China.

出版信息

Heliyon. 2022 Dec 7;8(12):e12106. doi: 10.1016/j.heliyon.2022.e12106. eCollection 2022 Dec.

Abstract

OBJECTIVES

Acute myeloid leukemia (AML) is a malignant disease characterized by clonal proliferation of myeloid cells, and its treatment continues to be a challenge due to high morbidity and mortality. Ginsenoside compound K, a major active metabolite of the protopanaxadiol-type ginsenosides, exhibits biological activities in various cancer cells and animal models. Here, we investigated the role of CK in anticancer potential in AML both in vitro and in vivo.

MATERIALS AND METHODS

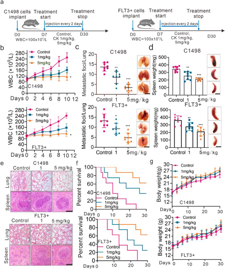
To investigate the inhibitory effects of CK in AML cells, in vitro experiments, including cell viability assays, colony forming assays, and cell cycle and apoptosis assays were performed. AML animal experiment was established and quantitative analysis of lung tumor growth nodules and spleen weight and H&E staining were carried out to further determine the effects of CK on AML. In addition, the potential key genes induced and influenced by CK during treatment was identification by RNA-seq and qRT-PCR.

RESULTS

CK suppressed AML cell activity and induced apoptosis and G1 cell cycle arrest based on the experiment results. Moreover, significantly down-regulated expression genes of BCL2, KIT, DNMT3A, MYC and CSF-1 and up-regulated expression gene of TET2 in CK treatment AML cells were discovered.

CONCLUSION

Our results demonstrated that CK could be used as an anti-AML drug with significant therapeutic efficacy and good biosafety.

摘要

目的

急性髓系白血病(AML)是一种以髓系细胞克隆性增殖为特征的恶性疾病,由于其高发病率和死亡率,其治疗仍然是一项挑战。人参皂苷Compound K是原人参二醇型人参皂苷的主要活性代谢产物,在各种癌细胞和动物模型中表现出生物学活性。在此,我们研究了Compound K在AML体外和体内抗癌潜力中的作用。

材料与方法

为研究Compound K对AML细胞的抑制作用,进行了体外实验,包括细胞活力测定、集落形成测定以及细胞周期和凋亡测定。建立AML动物实验,并对肺肿瘤生长结节、脾脏重量进行定量分析以及进行苏木精-伊红(H&E)染色,以进一步确定Compound K对AML的影响。此外,通过RNA测序(RNA-seq)和定量逆转录聚合酶链反应(qRT-PCR)鉴定了Compound K在治疗过程中诱导和影响的潜在关键基因。

结果

基于实验结果,Compound K抑制了AML细胞活性,诱导了凋亡和G1期细胞周期阻滞。此外,在Compound K处理的AML细胞中发现BCL2、KIT、DNMT3A、MYC和CSF-1的表达基因显著下调,而TET2的表达基因上调。

结论

我们的结果表明,Compound K可作为一种抗AML药物,具有显著的治疗效果和良好的生物安全性。

https://cdn.ncbi.nlm.nih.gov/pmc/blobs/2787/9761710/44c96524a187/gr1.jpg

文献AI研究员

20分钟写一篇综述,助力文献阅读效率提升50倍。

立即体验

用中文搜PubMed

大模型驱动的PubMed中文搜索引擎

马上搜索

文档翻译

学术文献翻译模型,支持多种主流文档格式。

立即体验