Suppr超能文献

血液、组织和腹腔积液的免疫谱:晚期减瘤手术的高级别浆液性上皮性卵巢癌患者的比较研究

Immune Profile of Blood, Tissue and Peritoneal Fluid: A Comparative Study in High Grade Serous Epithelial Ovarian Cancer Patients at Interval Debulking Surgery.

作者信息

Kumar Pavan, Ranmale Samruddhi, Tongaonkar Hemant, Mania-Pramanik Jayanti

机构信息

ICMR-National Institute for Research in Reproductive and Child Health, Mumbai 400012, Maharashtra, India.

P. D. Hinduja National Hospital & Medical Research Centre, Mumbai 400016, Maharashtra, India.

出版信息

Vaccines (Basel). 2022 Dec 12;10(12):2121. doi: 10.3390/vaccines10122121.

Abstract

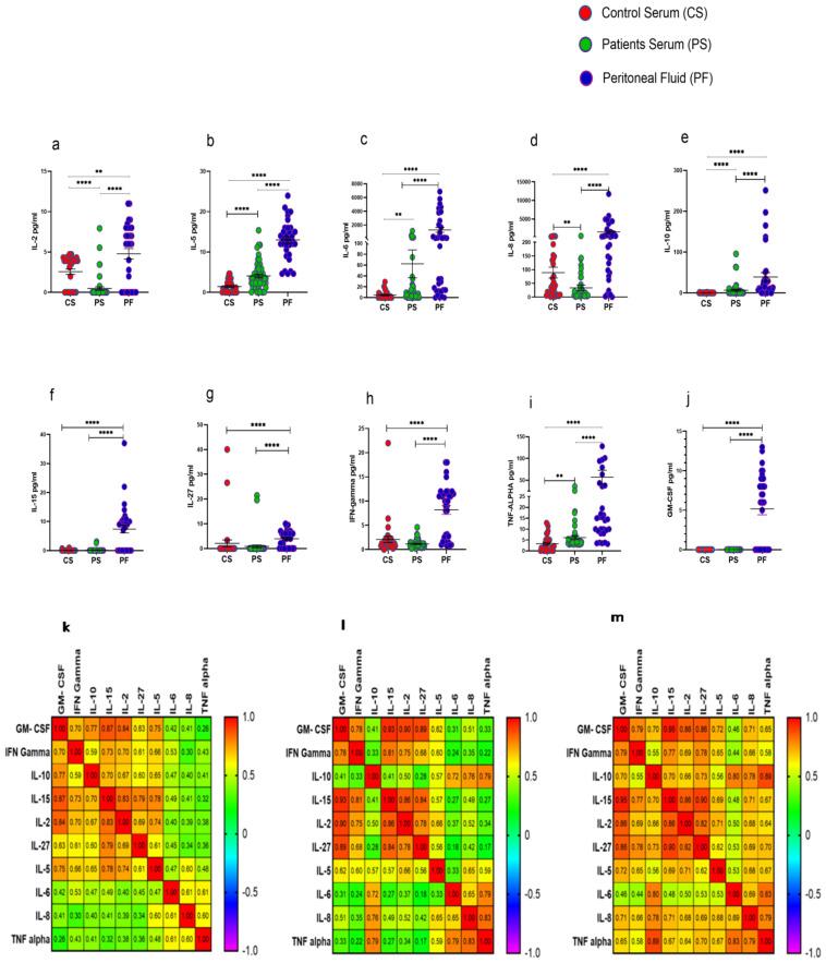
High-grade serous epithelial ovarian carcinoma (HGSOC) is an immunogenic tumor with a unique tumor microenvironment (TME) that extends to the peritoneal cavity. The immunosuppressive nature of TME imposes the major challenge to develop effective treatment options for HGSOC. Interaction of immune cells in TME is an important factor. Hence, a better understanding of immune profile of TME may be required for exploring alternative treatment options. Immune profiling of peritoneal fluid (PF), tumor specimens, and blood were carried out using flowcytometry, ELISA, and Procartaplex immunoassay. The frequency of CD56NK cells and expression of functional receptors were reduced in PF. Increased activating NKp46+CD56NK cells may indicate differential antitumor response in PF. Functional receptors on NK, NKT-like and T cells were reduced more drastically in tumor specimens. Soluble ligands MIC-B and PVR were reduced, whereas B7-H6 was increased in PF. Dissemination of tumor cells contributes to soluble ligands in PF. A differential cytokine profile was found in serum and PF as IL-2, IL-8, IL-15, IL-27, IFN-γ, and GM-CSF were elevated specifically in PF. In conclusion, the differential immune profile and correlation of soluble parameters and NK cell receptors with chemo response score may add knowledge to understand anti-tumor immune response to develop effective treatment modality.

摘要

高级别浆液性上皮性卵巢癌(HGSOC)是一种具有独特肿瘤微环境(TME)的免疫原性肿瘤,该微环境可延伸至腹腔。TME的免疫抑制特性对开发有效的HGSOC治疗方案构成了重大挑战。TME中免疫细胞的相互作用是一个重要因素。因此,可能需要更好地了解TME的免疫特征,以探索替代治疗方案。使用流式细胞术、酶联免疫吸附测定(ELISA)和Procartaplex免疫测定法对腹水(PF)、肿瘤标本和血液进行免疫分析。PF中CD56NK细胞的频率和功能受体的表达降低。活化的NKp46 + CD56NK细胞增加可能表明PF中存在不同的抗肿瘤反应。肿瘤标本中NK、NKT样和T细胞上的功能受体减少更为明显。可溶性配体MIC-B和PVR减少,而PF中B7-H6增加。肿瘤细胞的播散导致PF中可溶性配体增加。血清和PF中发现了不同的细胞因子谱,因为IL-2、IL-8、IL-15、IL-27、IFN-γ和GM-CSF在PF中特异性升高。总之,不同的免疫特征以及可溶性参数和NK细胞受体与化疗反应评分的相关性可能会增加对抗肿瘤免疫反应的认识,从而开发出有效的治疗方式。

https://cdn.ncbi.nlm.nih.gov/pmc/blobs/87a5/9784879/d798b6ed2818/vaccines-10-02121-g001.jpg

文献AI研究员

20分钟写一篇综述,助力文献阅读效率提升50倍。

立即体验

用中文搜PubMed

大模型驱动的PubMed中文搜索引擎

马上搜索

文档翻译

学术文献翻译模型,支持多种主流文档格式。

立即体验