Suppr超能文献

D614G 突变使 SARS-CoV-2 刺突转向溶酶体,并抑制弗林切割位点插入突变的有害特征。

The D614G mutation redirects SARS-CoV-2 spike to lysosomes and suppresses deleterious traits of the furin cleavage site insertion mutation.

机构信息

Department of Biological Chemistry, Johns Hopkins University, School of Medicine, 725 North Wolfe Street, Baltimore, MD, 21205, USA.

Department of Microbiology and Immunology, Johns Hopkins University, School of Public Health, 615 North Wolfe Street, Baltimore, MD 21205, USA.

出版信息

Sci Adv. 2022 Dec 23;8(51):eade5085. doi: 10.1126/sciadv.ade5085.

Abstract

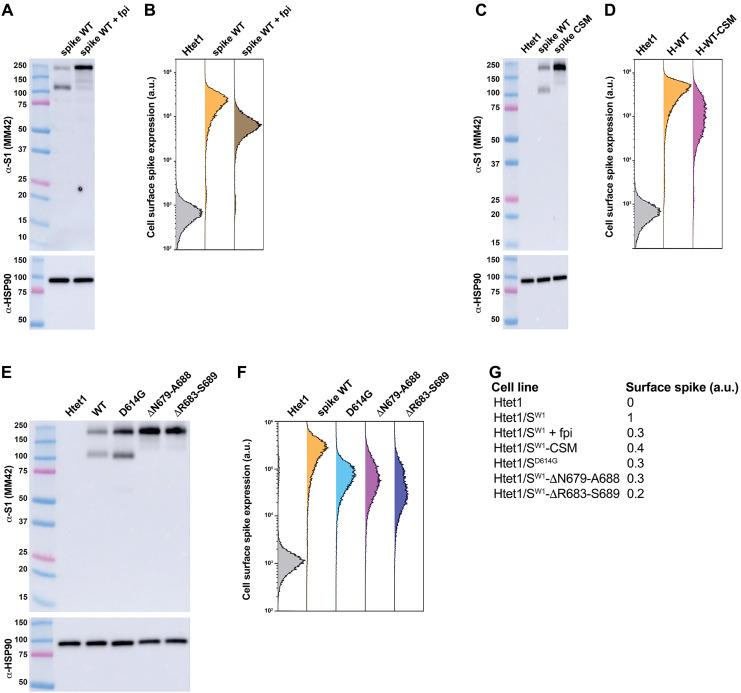
Severe acute respiratory syndrome coronavirus 2 (SARS-CoV-2) egress occurs by lysosomal exocytosis. We show that the Spike D614G mutation enhances Spike trafficking to lysosomes, drives Spike-mediated reprogramming of lysosomes, and reduces cell surface Spike expression by ~3-fold. D614G is not a human-specific adaptation. Rather, it is an adaptation to the earlier furin cleavage site insertion (FCSI) mutation that occurred at the genesis of SARS-CoV-2. While advantageous to the virus, furin cleavage of spike has deleterious effects on spike structure and function, inhibiting its trafficking to lysosomes and impairing its infectivity by the transmembrane serine protease 2(TMPRSS2)-independent, endolysosomal pathway. D614G restores spike trafficking to lysosomes and enhances the earliest events in SARS-CoV-2 infectivity, while spike mutations that restore SARS-CoV-2's TMPRSS2-independent infectivity restore spike's trafficking to lysosomes. Together, these and other results show that D614G is an intragenic suppressor of deleterious traits linked to the FCSI and lend additional support to the endolysosomal model of SARS-CoV-2 egress and entry.

摘要

严重急性呼吸综合征冠状病毒 2(SARS-CoV-2)的出芽是通过溶酶体胞吐作用发生的。我们表明,Spike D614G 突变增强了 Spike 向溶酶体的转运,驱动 Spike 介导的溶酶体重编程,并使细胞表面 Spike 表达减少约 3 倍。D614G 不是人类特有的适应性。相反,它是 SARS-CoV-2 起源时发生的早期弗林切割位点插入(FCSI)突变的适应性。虽然对病毒有利,但弗林切割 Spike 对 Spike 结构和功能具有有害影响,抑制其向溶酶体的转运,并通过跨膜丝氨酸蛋白酶 2(TMPRSS2)非依赖性、内溶酶体途径损害其感染力。D614G 恢复了 Spike 向溶酶体的转运,并增强了 SARS-CoV-2 感染的最早事件,而恢复了 SARS-CoV-2 的 TMPRSS2 非依赖性感染力的 Spike 突变则恢复了 Spike 向溶酶体的转运。总之,这些结果和其他结果表明,D614G 是与 FCSI 相关的有害特征的基因内抑制因子,并为 SARS-CoV-2 出芽和进入的内溶酶体模型提供了额外的支持。

https://cdn.ncbi.nlm.nih.gov/pmc/blobs/db16/9788772/284cd4383f6d/sciadv.ade5085-f1.jpg

文献AI研究员

20分钟写一篇综述,助力文献阅读效率提升50倍。

立即体验

用中文搜PubMed

大模型驱动的PubMed中文搜索引擎

马上搜索

文档翻译

学术文献翻译模型,支持多种主流文档格式。

立即体验