Suppr超能文献

鼻腔内递送编码靶向 SARS-CoV-2 奥密克戎感染的 hACE2 的复制 mRNA 抗体在仓鼠中的应用。

Intranasal delivery of replicating mRNA encoding hACE2-targeting antibody against SARS-CoV-2 Omicron infection in the hamster.

机构信息

Center Laboratory, Institute of Pediatrics, Guangzhou Women and Children's Medical Center, Guangzhou Medical University, Guangzhou, 510623, China; Key Laboratory of Special Pathogens and Biosafety, Wuhan Institute of Virology, Center for Biosafety Mega-Science, Chinese Academy of Sciences, Wuhan, 430071, China.

Key Laboratory of Special Pathogens and Biosafety, Wuhan Institute of Virology, Center for Biosafety Mega-Science, Chinese Academy of Sciences, Wuhan, 430071, China; University of Chinese Academy of Sciences, Beijing, 100049, China.

出版信息

Antiviral Res. 2023 Jan;209:105507. doi: 10.1016/j.antiviral.2022.105507. Epub 2022 Dec 21.

Abstract

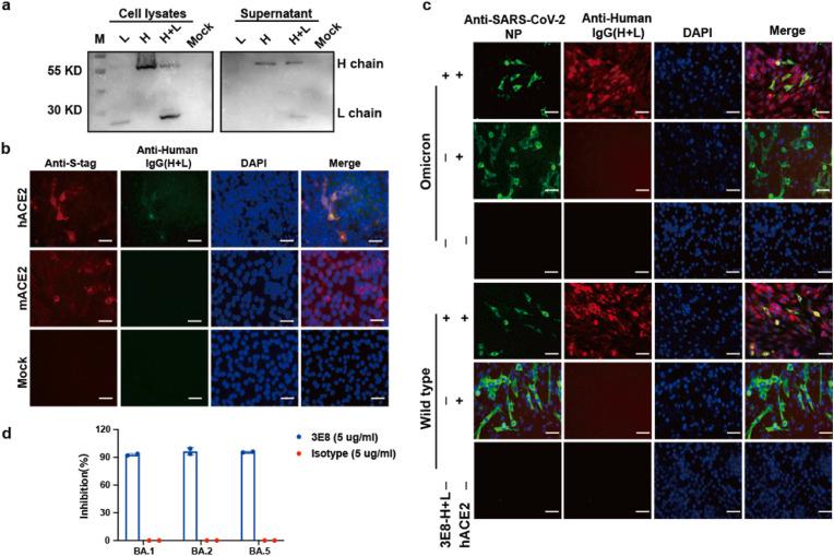
The Omicron variant is sweeping the world, which displays striking immune escape potential through mutations at key antigenic sites on the spike protein, making broad-spectrum SARS-CoV-2 prevention or therapeutical strategies urgently needed. Previously, we have reported a hACE2-targeting neutralizing antibody 3E8, which could efficiently block both prototype SARS-CoV-2 and Delta variant infections in prophylactic mouse models, having the potential of broad-spectrum to prevent SARS-CoV-2. However, preparation of monoclonal neutralizing antibodies is severely limited by the time-consuming process and the relative high cost. Here, we utilized a modified VEEV replicon with two subgenomic (sg) promoters engineered to express the light and heavy chains of the 3E8 mAb. The feasibility and protective efficacy of replicating mRNA encoding 3E8 against Omicron infection in the hamster were demonstrated through the lung targeting delivery with the help of VEEV-VRP. Overall, we developed a safe and cost-effective platform of broad-spectrum to prevent SARS-CoV-2 infection.

摘要

奥密克戎变异株正在席卷全球,其通过 Spike 蛋白关键抗原位点的突变显示出显著的免疫逃逸潜力,因此急需广谱的 SARS-CoV-2 预防或治疗策略。此前,我们报道了一种靶向 hACE2 的中和抗体 3E8,它可以在预防模型中有效阻止原型 SARS-CoV-2 和 Delta 变异株的感染,具有广谱预防 SARS-CoV-2 的潜力。然而,单克隆中和抗体的制备受到耗时过程和相对较高成本的严重限制。在这里,我们利用经过工程改造的具有两个亚基因组 (sg) 启动子的修饰型 VEEV 复制子来表达 3E8 mAb 的轻链和重链。通过 VEEV-VRP 的帮助,利用肺部靶向递送,证明了复制编码 3E8 的 mRNA 对奥密克戎感染的可行性和保护效力。总的来说,我们开发了一种安全且具有成本效益的广谱预防 SARS-CoV-2 感染的平台。

https://cdn.ncbi.nlm.nih.gov/pmc/blobs/5a91/9769068/50bc8425061a/gr1_lrg.jpg

文献AI研究员

20分钟写一篇综述,助力文献阅读效率提升50倍。

立即体验

用中文搜PubMed

大模型驱动的PubMed中文搜索引擎

马上搜索

文档翻译

学术文献翻译模型,支持多种主流文档格式。

立即体验