Suppr超能文献

BUB1B 在鼻咽癌中的上调的临床价值和潜在机制。

Clinical value and potential mechanisms of BUB1B up-regulation in nasopharyngeal carcinoma.

机构信息

Department of Pathology, First Affiliated Hospital of Guangxi Medical University, Guangxi Zhuang Autonomous Region, 6 Shuangyong Road, Nanning, 530021, People's Republic of China.

Department of Radiotherapy, First Affiliated Hospital of Guangxi Medical University, Guangxi Zhuang Autonomous Region, 6 Shuangyong Road, Nanning, 530021, People's Republic of China.

出版信息

BMC Med Genomics. 2022 Dec 28;15(1):272. doi: 10.1186/s12920-022-01412-8.

Abstract

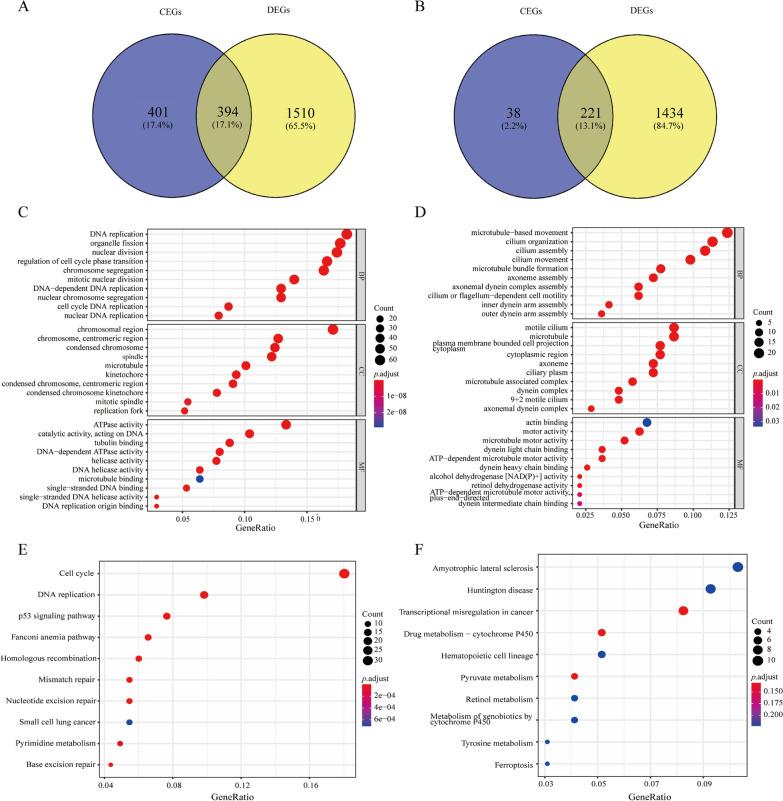
Nasopharyngeal carcinoma (NPC) has insidious onset, late clinical diagnosis and high recurrence rate, which leads to poor quality of patient life. Therefore, it is necessary to further explore the pathogenesis and therapy targets of NPC. BUB1 mitotic checkpoint serine/threonine kinase B (BUB1B) was found to be up-regulated in a variety of cancers, but only two previous study showed that BUB1B was overexpressed in NPC and the sample size was small. The clinical role of BUB1B expression and its underlying mechanism in NPC require more in-depth research. Immunohistochemical samples and public RNA-seq data indicated that BUB1B protein and mRNA expression levels were up-regulated in NPC, and summary receiver operating characteristic curve indicated that BUB1B expression level had a strong ability to distinguish NPC tissues from non-NPC tissues. Gene ontology and Kyoto Encyclopedia of genes and genomes were performed and revealed that BUB1B and its related genes were mainly involved in cell cycle and DNA replication. Protein- Protein Interaction were built to interpret the BUB1B molecular mechanism. Histone deacetylase 2 (HDAC2) could be the upstream regulation factor of BUB1B, which was verified by Chromatin Immunoprecipitation Sequencing samples. In summary, BUB1B was highly expressed in NPC, and HDAC2 may affect cell cycle by regulating BUB1B to promote cancer progression.

摘要

鼻咽癌(NPC)发病隐匿,临床诊断较晚,复发率高,导致患者生活质量较差。因此,有必要进一步探讨 NPC 的发病机制和治疗靶点。有研究发现,BUB1 有丝分裂检查点丝氨酸/苏氨酸激酶 B(BUB1B)在多种癌症中表达上调,但仅有两项既往研究表明 BUB1B 在 NPC 中过表达,且样本量较小。BUB1B 表达的临床作用及其在 NPC 中的潜在机制需要更深入的研究。免疫组织化学样本和公共 RNA-seq 数据表明,BUB1B 蛋白和 mRNA 表达水平在 NPC 中上调,并且汇总接收者操作特征曲线表明 BUB1B 表达水平具有较强的区分 NPC 组织与非 NPC 组织的能力。进行了基因本体论和京都基因与基因组百科全书分析,结果表明 BUB1B 及其相关基因主要参与细胞周期和 DNA 复制。构建蛋白-蛋白相互作用网络来解释 BUB1B 的分子机制。组蛋白去乙酰化酶 2(HDAC2)可能是 BUB1B 的上游调控因子,这通过染色质免疫沉淀测序样本得到了验证。综上所述,BUB1B 在 NPC 中高表达,HDAC2 可能通过调节 BUB1B 影响细胞周期,从而促进癌症进展。

https://cdn.ncbi.nlm.nih.gov/pmc/blobs/edec/9798722/80fb958f4494/12920_2022_1412_Fig1_HTML.jpg

文献AI研究员

20分钟写一篇综述,助力文献阅读效率提升50倍。

立即体验

用中文搜PubMed

大模型驱动的PubMed中文搜索引擎

马上搜索

文档翻译

学术文献翻译模型,支持多种主流文档格式。

立即体验