Suppr超能文献

在直系重编程中基因调控网络的重新配置。

Gene regulatory network reconfiguration in direct lineage reprogramming.

机构信息

Department of Developmental Biology, Washington University School of Medicine in St. Louis, 660 S. Euclid Avenue, Campus Box 8103, St. Louis, MO 63110, USA; Department of Genetics, Washington University School of Medicine in St. Louis, 660 S. Euclid Avenue, Campus Box 8103, St. Louis, MO 63110, USA; Center of Regenerative Medicine, Washington University School of Medicine in St. Louis, 660 S. Euclid Avenue, Campus Box 8103, St. Louis, MO 63110, USA.

Department of Developmental Biology, Washington University School of Medicine in St. Louis, 660 S. Euclid Avenue, Campus Box 8103, St. Louis, MO 63110, USA; Department of Genetics, Washington University School of Medicine in St. Louis, 660 S. Euclid Avenue, Campus Box 8103, St. Louis, MO 63110, USA; Center of Regenerative Medicine, Washington University School of Medicine in St. Louis, 660 S. Euclid Avenue, Campus Box 8103, St. Louis, MO 63110, USA.

出版信息

Stem Cell Reports. 2023 Jan 10;18(1):97-112. doi: 10.1016/j.stemcr.2022.11.010. Epub 2022 Dec 29.

Abstract

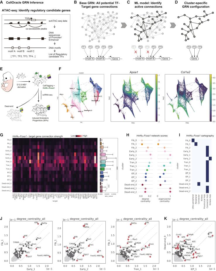
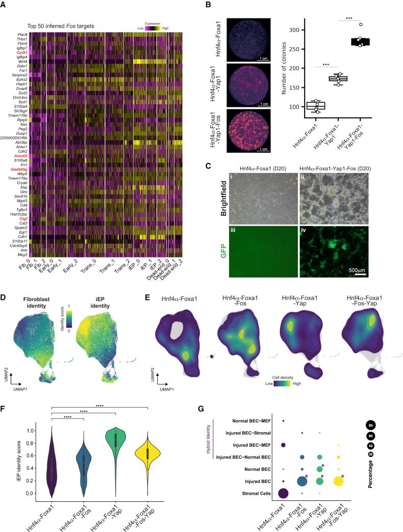
In direct lineage conversion, transcription factor (TF) overexpression reconfigures gene regulatory networks (GRNs) to reprogram cell identity. We previously developed CellOracle, a computational method to infer GRNs from single-cell transcriptome and epigenome data. Using inferred GRNs, CellOracle simulates gene expression changes in response to TF perturbation, enabling in silico interrogation of network reconfiguration. Here, we combine CellOracle analysis with lineage tracing of fibroblast to induced endoderm progenitor (iEP) conversion, a prototypical direct reprogramming paradigm. By linking early network state to reprogramming outcome, we reveal distinct network configurations underlying successful and failed fate conversion. Via in silico simulation of TF perturbation, we identify new factors to coax cells into successfully converting their identity, uncovering a central role for the AP-1 subunit Fos with the Hippo signaling effector, Yap1. Together, these results demonstrate the efficacy of CellOracle to infer and interpret cell-type-specific GRN configurations, providing new mechanistic insights into lineage reprogramming.

摘要

在直接谱系转换中,转录因子 (TF) 的过表达重新配置基因调控网络 (GRN) 以重新编程细胞身份。我们之前开发了 CellOracle,这是一种从单细胞转录组和表观基因组数据推断 GRN 的计算方法。使用推断出的 GRN,CellOracle 模拟基因表达变化以响应 TF 扰动,从而能够在网络重新配置方面进行计算机模拟。在这里,我们将 CellOracle 分析与成纤维细胞到诱导内胚层祖细胞 (iEP) 转化的谱系追踪相结合,这是一种典型的直接重编程范例。通过将早期网络状态与重编程结果联系起来,我们揭示了成功和失败的命运转换背后的不同网络配置。通过对 TF 扰动的计算机模拟,我们确定了新的因素来诱导细胞成功地改变其身份,揭示了 AP-1 亚基 Fos 与 Hippo 信号效应物 Yap1 的核心作用。总之,这些结果证明了 CellOracle 推断和解释细胞特异性 GRN 配置的功效,为谱系重编程提供了新的机制见解。

https://cdn.ncbi.nlm.nih.gov/pmc/blobs/e5e4/9860067/008b3093e6bf/fx1.jpg

文献AI研究员

20分钟写一篇综述,助力文献阅读效率提升50倍。

立即体验

用中文搜PubMed

大模型驱动的PubMed中文搜索引擎

马上搜索

文档翻译

学术文献翻译模型,支持多种主流文档格式。

立即体验