Suppr超能文献

强烈的内质网应激(ERS)/ IRE1α 通过降低结直肠癌细胞中的 ABCC10 增强奥沙利铂的疗效。

Intense endoplasmic reticulum stress (ERS) / IRE1α enhanced Oxaliplatin efficacy by decreased ABCC10 in colorectal cancer cells.

机构信息

Department of Histology and Embryology, School of Basic Medical Sciences, Capital Medical University, Beijing, 100069, China.

Beijing Key Laboratory of Cancer Invasion and Metastasis Research, Beijing, 100069, China.

出版信息

BMC Cancer. 2022 Dec 30;22(1):1369. doi: 10.1186/s12885-022-10415-8.

Abstract

BACKGROUND

Attenuated Oxaliplatin efficacy is a challenge in treating colorectal cancer (CRC) patients, contributory to the failure in chemotherapy and the risks in relapse and metastasis. However, the mechanism of Oxaliplatin de-efficacy during CRC treatment has not been completely elucidated.

METHODS

Microarray screening, western blot and qPCR on clinic CRC samples were conducted to select the target gene ABCC10 transporter. The Cancer Genome Atlas data was analyzed to figure out the correlation between the clinical manifestation and ABCC10 expression. ABCC10 knock-down in CRC cells was conducted to identify its role in the Oxaliplatin resistance. Cell counting kit-8 assay was conducted to identify the CRC cell viability and Oxaliplatin IC. Flow cytometry was conducted to detect the cell apoptosis exposed to Oxaliplatin. The intracellular Oxaliplatin accumulation was measured by ultra-high performance liquid chromatography coupled to tandem mass spectrometry.

RESULTS

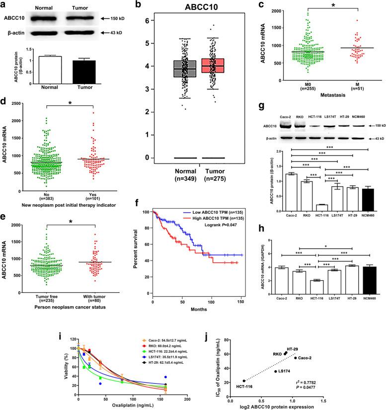
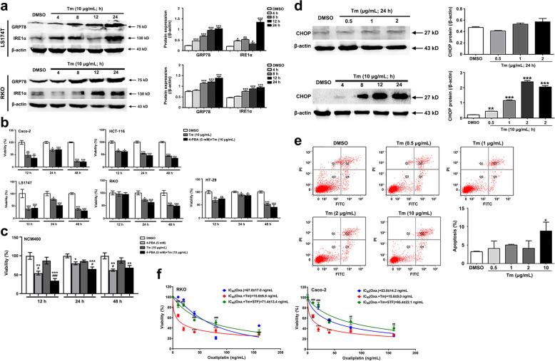
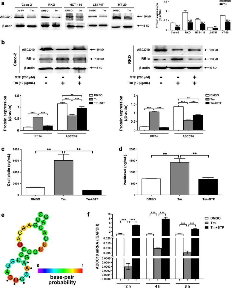
CRC patients with higher ABCC10 were prone to relapse and metastasis. Differential ABCC10 expression in multiple CRC cell lines revealed a strong positive correlation between ABCC10 expression level and decreased Oxaliplatin response. In ABCC10 knock-down CRC cells the Oxaliplatin sensitivity was evidently elevated due to an increase of intracellular Oxaliplatin accumulation resulted from the diminished drug efflux. To explore a strategy to block ABCC10 in CRC cells, we paid a special interest in the endoplasmic reticulum stress (ERS) / unfolded protein response (UPR) that plays a dual role in tumor development. We found that neither the inhibition of ERS nor the induction of mild ERS had anti-CRC effect. However, the CRC cell viability was profoundly decreased and the pro-apoptotic factor CHOP and apoptosis were increased by the induction of intense ERS. Significantly, the Oxaliplatin sensitivity of CRC cells was enhanced in response to the intense ERS, which was blocked by inhibiting IRE1α branch of UPR. Finally, we figured out that the intense ERS down-regulated ABCC10 expression via regulated IRE1-dependent decay activity.

CONCLUSION

Oxaliplatin was a substrate of ABCC10 efflux transporter. The intense ERS/IRE1α enhanced Oxaliplatin efficacy through down-regulating ABCC10 in addition to inducing CHOP. We suggested that introduction of intense ERS/UPR could be a promising strategy to restore chemo-sensitivity when used in combination with Oxaliplatin or other chemotherapeutic drugs pumped out by ABCC10.

摘要

背景

奥沙利铂疗效减弱是治疗结直肠癌(CRC)患者的一个挑战,导致化疗失败以及复发和转移的风险增加。然而,CRC 治疗过程中奥沙利铂失效的机制尚未完全阐明。

方法

对临床 CRC 样本进行微阵列筛选、western blot 和 qPCR,以选择 ABCC10 转运蛋白作为靶基因。分析癌症基因组图谱数据以找出临床表型与 ABCC10 表达之间的相关性。在 CRC 细胞中敲低 ABCC10,以确定其在奥沙利铂耐药中的作用。细胞计数试剂盒-8 检测用于鉴定 CRC 细胞活力和奥沙利铂 IC。流式细胞术用于检测奥沙利铂暴露后的细胞凋亡。通过超高效液相色谱-串联质谱法测量细胞内奥沙利铂的积累。

结果

ABCC10 表达较高的 CRC 患者易复发和转移。在多种 CRC 细胞系中差异表达的 ABCC10 表明,ABCC10 表达水平与奥沙利铂反应降低之间存在很强的正相关。在 ABCC10 敲低的 CRC 细胞中,由于药物外排减少导致细胞内奥沙利铂积累增加,奥沙利铂敏感性明显提高。为了探索一种阻断 CRC 细胞中 ABCC10 的策略,我们特别关注内质网应激(ERS)/未折叠蛋白反应(UPR),该反应在肿瘤发展中起双重作用。我们发现,ERS 抑制或轻度 ERS 诱导均没有抗癌作用。然而,强烈的 ERS 诱导可显著降低 CRC 细胞活力,并增加促凋亡因子 CHOP 和细胞凋亡。重要的是,强烈的 ERS 增强了 CRC 细胞对奥沙利铂的敏感性,这一作用可通过抑制 UPR 的 IRE1α 分支来阻断。最后,我们发现强烈的 ERS 通过调节 IRE1 依赖性衰减活性来下调 ABCC10 表达。

结论

奥沙利铂是 ABCC10 外排转运蛋白的底物。强烈的 ERS/IRE1α 通过下调 ABCC10 来增强奥沙利铂的疗效,除了诱导 CHOP 之外。我们建议,当与奥沙利铂或其他由 ABCC10 泵出的化疗药物联合使用时,引入强烈的 ERS/UPR 可能是恢复化疗敏感性的一种有前途的策略。

https://cdn.ncbi.nlm.nih.gov/pmc/blobs/932c/9805014/aad2631e7252/12885_2022_10415_Fig1_HTML.jpg

文献AI研究员

20分钟写一篇综述,助力文献阅读效率提升50倍。

立即体验

用中文搜PubMed

大模型驱动的PubMed中文搜索引擎

马上搜索

文档翻译

学术文献翻译模型,支持多种主流文档格式。

立即体验