Suppr超能文献

人类软组织肉瘤中存在肿瘤内病毒微生物组,与自然杀伤细胞浸润和预后相关。

Human soft tissue sarcomas harbor an intratumoral viral microbiome which is linked with natural killer cell infiltrate and prognosis.

机构信息

Surgery, University of California Davis, Sacramento, California, USA.

Pathology and Laboratory Medicine, University of California Davis, Sacramento, California, USA.

出版信息

J Immunother Cancer. 2023 Jan;11(1). doi: 10.1136/jitc-2021-004285.

Abstract

BACKGROUND

Groundbreaking studies have linked the gut microbiome with immune homeostasis and antitumor immune responses. Mounting evidence has also demonstrated an intratumoral microbiome, including in soft tissue sarcomas (STS), although detailed characterization of the STS intratumoral microbiome is limited. We sought to characterize the intratumoral microbiome in patients with STS undergoing preoperative radiotherapy and surgery, hypothesizing the presence of a distinct intratumoral microbiome with potentially clinically significant microbial signatures.

METHODS

We prospectively obtained tumor and stool samples from adult patients with non-metastatic STS using a strict sterile collection protocol to minimize contamination. Metagenomic classification was used to estimate abundance using genus and species taxonomic levels across all classified organisms, and data were analyzed with respect to clinicopathologic factors.

RESULTS

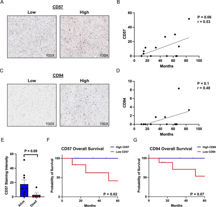
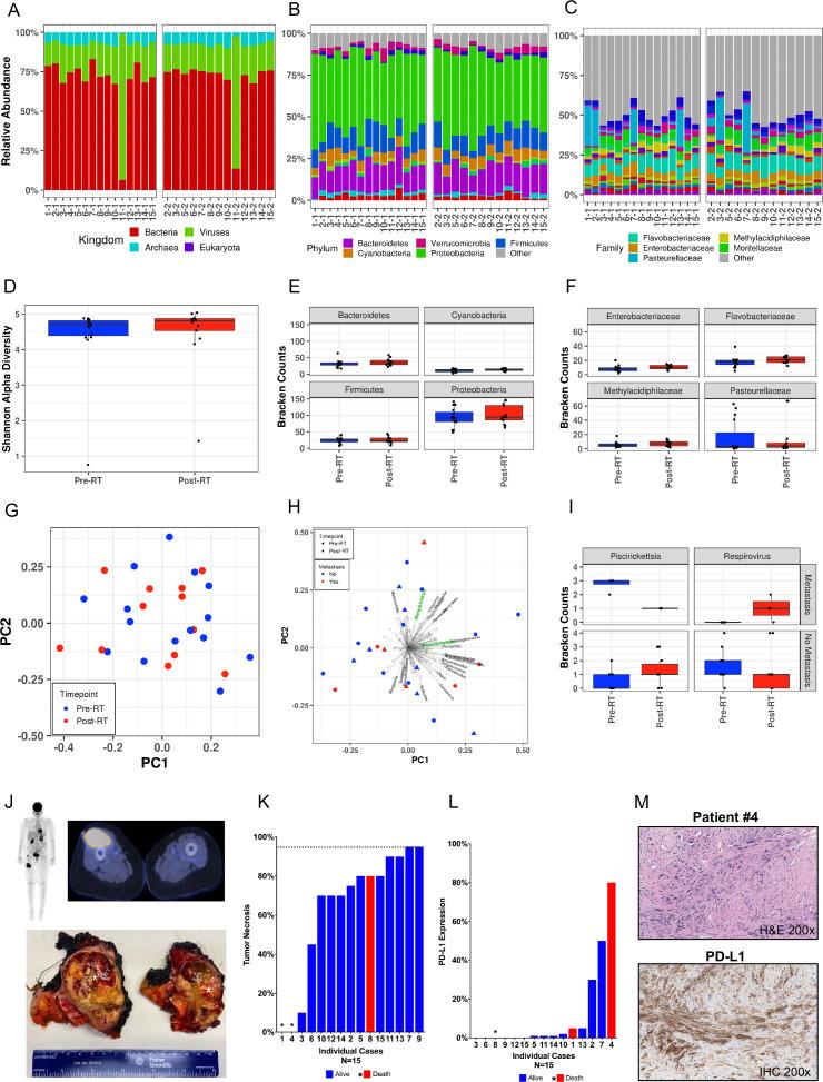
Fifteen patients were enrolled. Most tumors were located at an extremity (67%) and were histologic grade 3 (87%). 40% were well-differentiated/dedifferentiated liposarcoma histology. With a median follow-up of 24 months, 4 (27%) patients developed metastases, and 3 (20%) died. Despite overwhelming human DNA (>99%) intratumorally, we detected a small but consistent proportion of bacterial DNA (0.02-0.03%) in all tumors, including and , as well as viral species. In the tumor microenvironment, we observed a strong positive correlation between viral relative abundance and natural killer (NK) infiltration, and higher NK infiltration was associated with superior metastasis-free and overall survival by immunohistochemical, flow cytometry, and multiplex immunofluorescence analyses.

CONCLUSIONS

We prospectively demonstrate the presence of a distinct and measurable intratumoral microbiome in patients with STS at multiple time points. Our data suggest that the STS tumor microbiome has prognostic significance with viral relative abundance associated with NK infiltration and oncologic outcome. Additional studies are warranted to further assess the clinical impact of these findings.

摘要

背景

开创性的研究将肠道微生物组与免疫稳态和抗肿瘤免疫反应联系起来。越来越多的证据表明,包括软组织肉瘤(STS)在内的肿瘤内存在微生物组,尽管对 STS 肿瘤内微生物组的详细特征描述有限。我们试图对接受术前放疗和手术的 STS 患者的肿瘤内微生物组进行特征描述,假设存在具有潜在临床意义的微生物特征的独特肿瘤内微生物组。

方法

我们使用严格的无菌采集方案前瞻性地从患有非转移性 STS 的成年患者中获得肿瘤和粪便样本,以最大程度地减少污染。使用分类学分类来估计所有分类生物的属和种分类水平的丰度,并且根据临床病理因素进行数据分析。

结果

共纳入 15 例患者。大多数肿瘤位于四肢(67%),组织学分级为 3 级(87%)。40%为分化良好/去分化脂肪肉瘤组织学。中位随访 24 个月,4 例(27%)患者发生转移,3 例(20%)死亡。尽管肿瘤内存在大量的人类 DNA(>99%),但我们在所有肿瘤中都检测到了一小部分但一致的细菌 DNA(0.02-0.03%),包括 和 ,以及病毒物种。在肿瘤微环境中,我们观察到病毒相对丰度与自然杀伤(NK)浸润之间存在强烈的正相关,并且通过免疫组化、流式细胞术和多重免疫荧光分析,NK 浸润越高与无转移生存率和总体生存率的提高相关。

结论

我们前瞻性地证明了 STS 患者在多个时间点存在独特且可测量的肿瘤内微生物组。我们的数据表明,STS 肿瘤微生物组具有预后意义,病毒相对丰度与 NK 浸润和肿瘤学结果相关。需要进一步的研究来进一步评估这些发现的临床影响。

https://cdn.ncbi.nlm.nih.gov/pmc/blobs/d637/9815021/276012a0604b/jitc-2021-004285f01.jpg

文献AI研究员

20分钟写一篇综述,助力文献阅读效率提升50倍。

立即体验

用中文搜PubMed

大模型驱动的PubMed中文搜索引擎

马上搜索

文档翻译

学术文献翻译模型,支持多种主流文档格式。

立即体验