Suppr超能文献

小胶质细胞中 Wnt 信号调节剂的表达在人类阿尔茨海默病大脑和小鼠神经退行性变模型中存在差异。

Microglial Expression of the Wnt Signaling Modulator Differs between Human Alzheimer's Disease Brains and Mouse Neurodegeneration Models.

机构信息

United Kingdom Dementia Research Institute at University College London, London WC1E 6BT, United Kingdom

Alzheimer's Research UK Drug Discovery Institute (DDI), University College London, London WC1E 6BT, United Kingdom

出版信息

eNeuro. 2023 Jan 11;10(1). doi: 10.1523/ENEURO.0306-22.2022. Print 2023 Jan.

Abstract

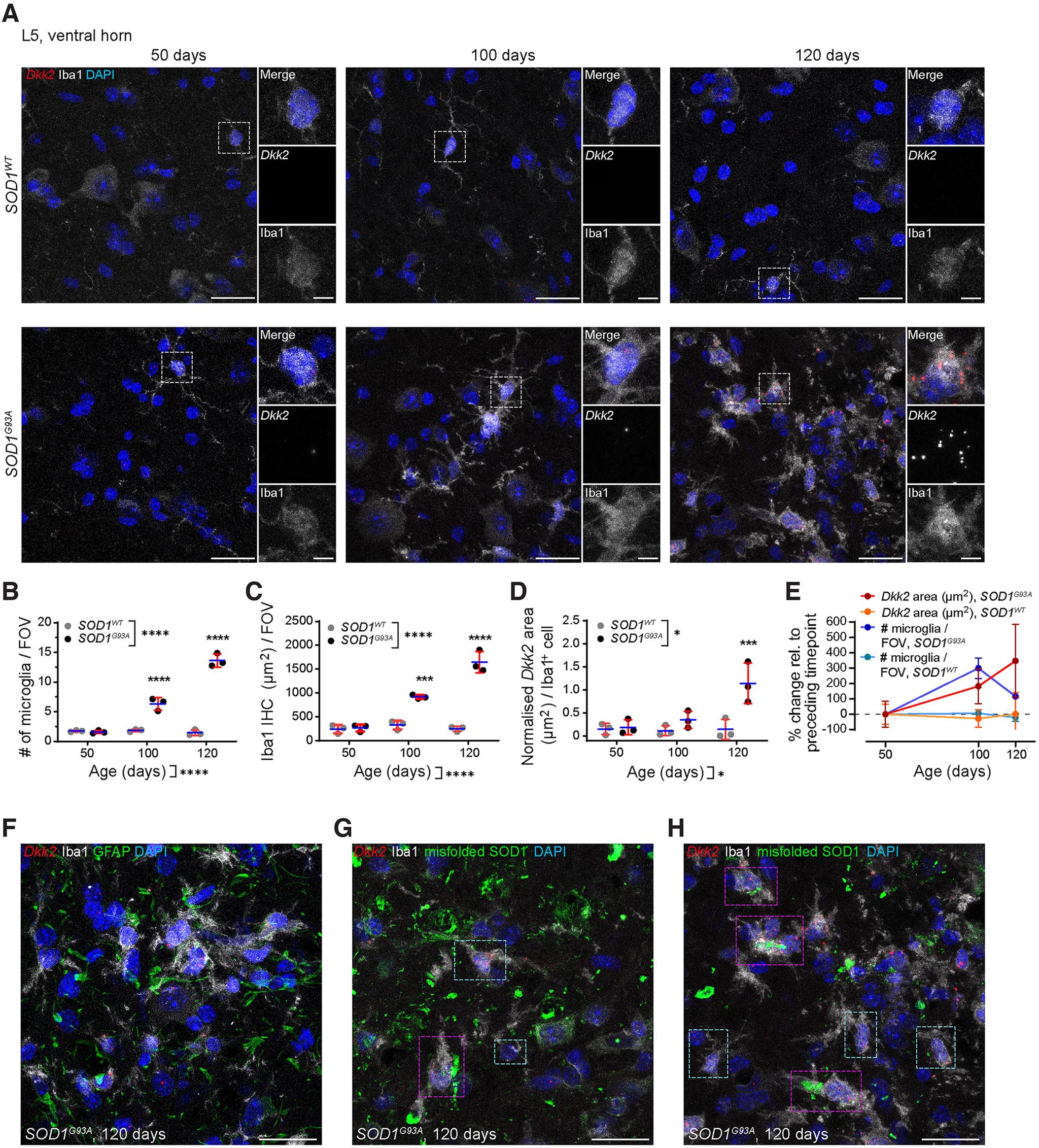
Wnt signaling is crucial for synapse and cognitive function. Indeed, deficient Wnt signaling is causally related to increased expression of an endogenous negative Wnt regulator, and synapse loss, both of which likely contribute to cognitive decline in Alzheimer's disease (AD). Increasingly, AD research efforts have probed the neuroinflammatory role of microglia, the resident immune cells of the CNS, which have furthermore been shown to be modulated by Wnt signaling. The homolog has been previously identified as an activated response and/or disease-associated microglia (DAM/ARM) gene in a mouse model of AD. Here, we performed a detailed analysis of in mouse models of neurodegeneration, and in human AD brain. In and AD mouse model brains as well as in ALS mouse model spinal cords, but not in control littermates, we demonstrated significant microgliosis and microglial mRNA upregulation in a disease-stage-dependent manner. In the AD models, these DAM/ARM microglia preferentially accumulated close to βAmyloid plaques. Furthermore, recombinant DKK2 treatment of rat hippocampal primary neurons blocked WNT7a-induced dendritic spine and synapse formation, indicative of an anti-synaptic effect similar to that of DKK1. In stark contrast, no such microglial upregulation was detected in the postmortem human frontal cortex from individuals diagnosed with AD or pathologic aging. In summary, the difference in microglial expression of the DAM/ARM gene between mouse models and human AD brain highlights the increasingly recognized limitations of using mouse models to recapitulate facets of human neurodegenerative disease.

摘要

Wnt 信号通路对于突触和认知功能至关重要。事实上,Wnt 信号通路的缺陷与内源性负性 Wnt 调节因子表达的增加以及突触丢失有关,这两者都可能导致阿尔茨海默病(AD)中的认知能力下降。越来越多的 AD 研究努力探究了小胶质细胞的神经炎症作用,小胶质细胞是中枢神经系统的固有免疫细胞,并且已经表明其受 Wnt 信号通路的调节。 先前已被鉴定为 AD 小鼠模型中激活反应和/或疾病相关小胶质细胞(DAM/ARM)基因。在这里,我们在神经退行性变的小鼠模型中和在 AD 人脑组织中对 进行了详细分析。在 和 AD 小鼠模型大脑以及 ALS 小鼠模型脊髓中,但在对照同窝仔中没有,我们以疾病阶段依赖的方式证明了显著的小胶质细胞增生和小胶质细胞 mRNA 上调。在 AD 模型中,这些 DAM/ARM 小胶质细胞优先聚集在 β淀粉样斑块附近。此外,重组 DKK2 处理大鼠海马原代神经元阻断了 WNT7a 诱导的树突棘和突触形成,表明存在类似于 DKK1 的抗突触作用。相比之下,在诊断为 AD 或病理性衰老的个体的人额皮质的死后脑中未检测到这种小胶质细胞 的上调。总之,DAM/ARM 基因在小鼠模型和人 AD 脑中的小胶质细胞表达之间的差异突出了使用小鼠模型来重现人类神经退行性疾病的各个方面的日益认识到的局限性。

https://cdn.ncbi.nlm.nih.gov/pmc/blobs/9919/9836029/188a0e91470c/ENEURO.0306-22.2022_f001.jpg

文献AI研究员

20分钟写一篇综述,助力文献阅读效率提升50倍。

立即体验

用中文搜PubMed

大模型驱动的PubMed中文搜索引擎

马上搜索

文档翻译

学术文献翻译模型,支持多种主流文档格式。

立即体验