Suppr超能文献

SP140 抑制 STAT1 信号通路,诱导肿瘤相关巨噬细胞产生 IFN-γ,是免疫治疗反应的预测生物标志物。

SP140 inhibits STAT1 signaling, induces IFN-γ in tumor-associated macrophages, and is a predictive biomarker of immunotherapy response.

机构信息

Section of Oral, Diagnostic and Rehabilitation Sciences, Columbia University College of Dental Medicine, Columbia University Irving Medical Center, New York City, New York, USA.

Cancer Biology and Immunology Laboratory, College of Dental Medicine, Columbia University Irving Medical Center, New York, New York, USA.

出版信息

J Immunother Cancer. 2022 Dec;10(12). doi: 10.1136/jitc-2022-005088.

Abstract

BACKGROUND

Understanding the role and potential therapeutic targeting of tumor-associated macrophages (TAMs) is crucial to developing new biomarkers and therapeutic strategies for cancer immunotherapies. The epigenetic reader SP140 has emerged as a master regulator of macrophage transcriptional programs; however, its role in the signaling of TAMs and response to immunotherapy has not been investigated.

METHODS

We evaluated the correlation between SP140 expression in head and neck squamous cell carcinoma (HNSCC) TAMs and clinical outcomes. We also used complementary bioinformatics and experimental approaches to study the association of SP140 expression with tumor mutation burden, patient survival, immunogenic signature of tumors, and signaling of TAMs. SP140 overexpression or knockdown was implemented to identify the role of SP140 in downstream signaling and production of inflammatory cytokine and chemokines. Chromatin immunoprecipitation and analysis of assay of transposase accessible chromatin sequencing data were used to demonstrate the direct binding of SP140 on the promoters of STAT1. Finally, correlation of SP140 with immune cell infiltrates and response to immune-checkpoint blockade in independent cohorts of HNSCC, metastatic melanoma, and melanoma was assessed.

RESULTS

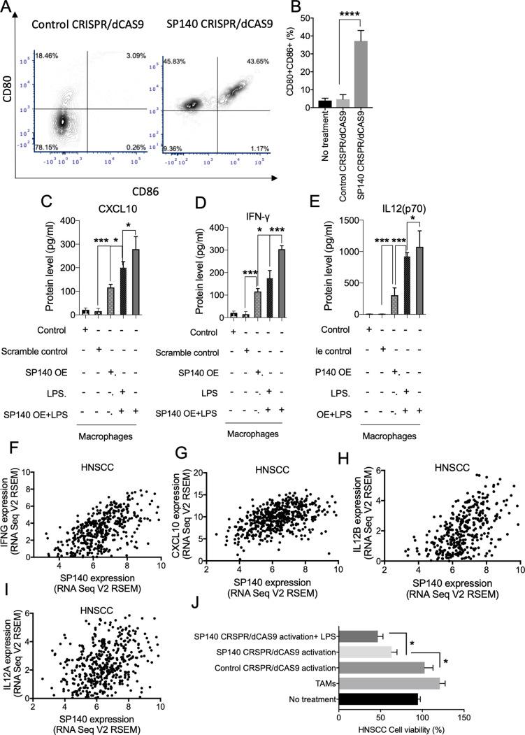
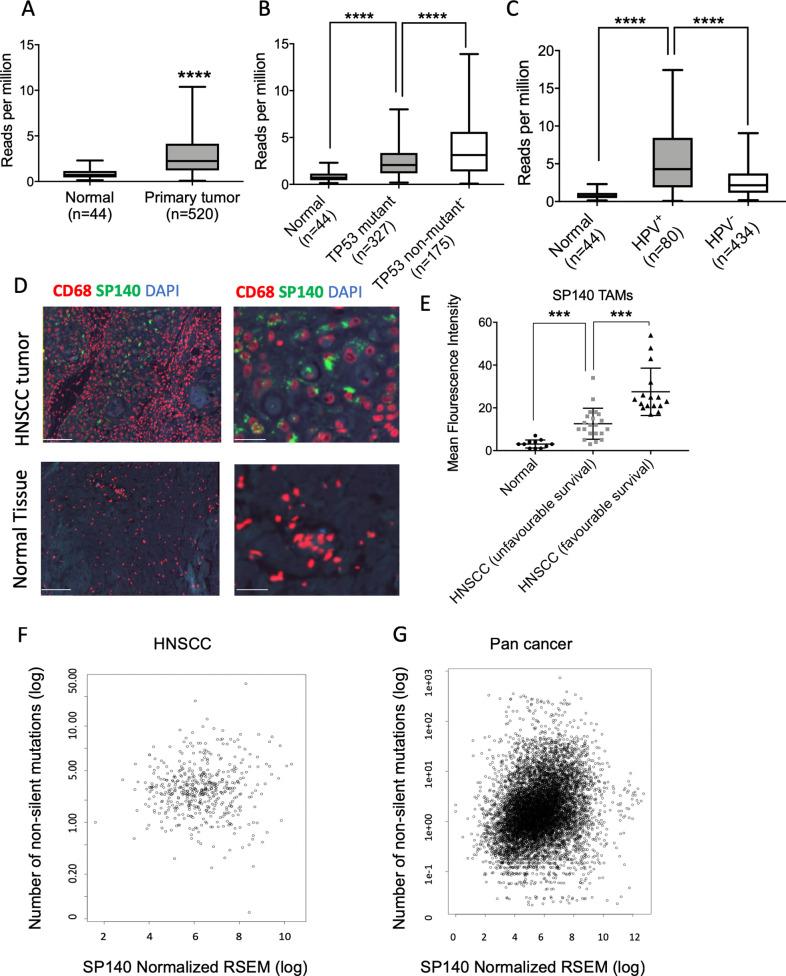
We found that SP140 is highly expressed in TAMs across many cancer types, including HNSCCs. Interestingly, higher expression of SP140 in the tumors was associated with higher tumor mutation burden, improved survival, and a favorable response to immunotherapy. Tumors with high SP140 expression showed enrichment of inflammatory response and interferon-gamma (IFN-γ) pathways in both pan-cancer analysis and HNSCC-specific analysis. Mechanistically, SP140 negatively regulates transcription and phosphorylation of STAT1 and induces IFN-γ signaling. Activating SP140 in macrophages and TAMs induced the proinflammatory macrophage phenotype, increased the antitumor activity of macrophages, and increased the production of IFN-γ and antitumor cytokines and chemokines including interleukin-12 and CXCL10. SP140 expression provided higher sensitivity and specificity to predict antiprogrammed cell death protein 1 immunotherapy response compared with programmed death-ligand 1 in HNSCCs and lung cancer. In metastatic melanoma, higher levels of SP140 were associated with a durable response to immunotherapy, higher immune score estimates, high infiltrations of CD8 T cells, and inflammatory TAMs.

CONCLUSIONS

Our findings suggest that SP140 could serve as both a therapeutic target and a biomarker to identify immunotherapy responders.

摘要

背景

了解肿瘤相关巨噬细胞(TAMs)的作用和潜在治疗靶点对于开发癌症免疫治疗的新生物标志物和治疗策略至关重要。表观遗传读码器 SP140 已成为巨噬细胞转录程序的主要调节因子;然而,其在 TAMs 信号转导和对免疫治疗的反应中的作用尚未得到研究。

方法

我们评估了头颈部鳞状细胞癌(HNSCC)TAMs 中 SP140 表达与临床结局之间的相关性。我们还使用互补的生物信息学和实验方法研究了 SP140 表达与肿瘤突变负担、患者生存、肿瘤免疫原性特征和 TAMs 信号转导的相关性。通过过表达或敲低 SP140 来确定 SP140 在下游信号转导以及炎性细胞因子和趋化因子产生中的作用。使用染色质免疫沉淀和转座酶可及染色质分析测序数据的分析来证明 SP140 直接结合于 STAT1 的启动子上。最后,在独立的 HNSCC、转移性黑色素瘤和黑色素瘤队列中评估了 SP140 与免疫细胞浸润和对免疫检查点阻断的反应之间的相关性。

结果

我们发现,SP140 在包括 HNSCC 在内的许多癌症类型中的 TAMs 中高度表达。有趣的是,肿瘤中 SP140 的高表达与更高的肿瘤突变负担、改善的生存和对免疫治疗的有利反应相关。高 SP140 表达的肿瘤在泛癌症分析和 HNSCC 特异性分析中均显示出炎症反应和干扰素-γ(IFN-γ)途径的富集。在机制上,SP140 负调节 STAT1 的转录和磷酸化,并诱导 IFN-γ 信号转导。在巨噬细胞和 TAMs 中激活 SP140 可诱导促炎性巨噬细胞表型,增强巨噬细胞的抗肿瘤活性,并增加 IFN-γ 和抗肿瘤细胞因子和趋化因子的产生,包括白细胞介素-12 和 CXCL10。与 PD-L1 相比,SP140 表达在 HNSCC 和肺癌中对预测程序性细胞死亡蛋白 1 免疫治疗反应具有更高的敏感性和特异性。在转移性黑色素瘤中,SP140 水平较高与对免疫治疗的持久反应、更高的免疫评分估计、CD8 T 细胞的高浸润和炎症性 TAMs 相关。

结论

我们的研究结果表明,SP140 可作为治疗靶点和生物标志物,用于识别免疫治疗应答者。

https://cdn.ncbi.nlm.nih.gov/pmc/blobs/c497/9748993/9d6965cbd7b4/jitc-2022-005088f01.jpg

文献AI研究员

20分钟写一篇综述,助力文献阅读效率提升50倍。

立即体验

用中文搜PubMed

大模型驱动的PubMed中文搜索引擎

马上搜索

文档翻译

学术文献翻译模型,支持多种主流文档格式。

立即体验