Suppr超能文献

针对 ALK 异常神经母细胞瘤的联合治疗在临床前模型中的研究。

Combination Therapies Targeting ALK-aberrant Neuroblastoma in Preclinical Models.

机构信息

Pediatric Tumour Biology and Therapeutics Team, Centre for Paediatric Oncology Experimental Medicine, Division of Clinical Studies, The Institute of Cancer Research, London, United Kingdom.

SiRIC RTOP (Recherche Translationelle en Oncologie Pédiatrique), Translational Research Department, Institut Curie Research Center, PSL Research University, Institut Curie, Paris, France.

出版信息

Clin Cancer Res. 2023 Apr 3;29(7):1317-1331. doi: 10.1158/1078-0432.CCR-22-2274.

Abstract

PURPOSE

ALK-activating mutations are identified in approximately 10% of newly diagnosed neuroblastomas and ALK amplifications in a further 1%-2% of cases. Lorlatinib, a third-generation anaplastic lymphoma kinase (ALK) inhibitor, will soon be given alongside induction chemotherapy for children with ALK-aberrant neuroblastoma. However, resistance to single-agent treatment has been reported and therapies that improve the response duration are urgently required. We studied the preclinical combination of lorlatinib with chemotherapy, or with the MDM2 inhibitor, idasanutlin, as recent data have suggested that ALK inhibitor resistance can be overcome through activation of the p53-MDM2 pathway.

EXPERIMENTAL DESIGN

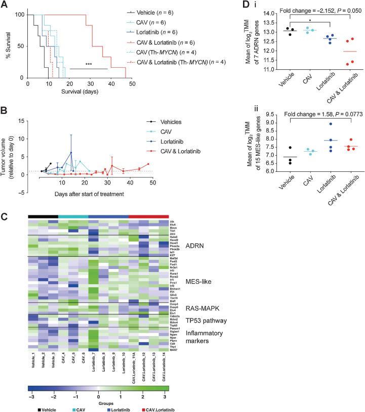
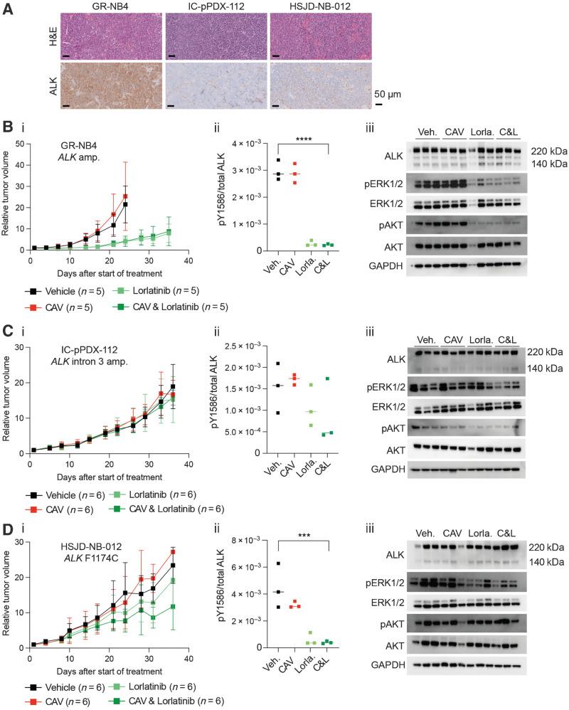
We compared different ALK inhibitors in preclinical models prior to evaluating lorlatinib in combination with chemotherapy or idasanutlin. We developed a triple chemotherapy (CAV: cyclophosphamide, doxorubicin, and vincristine) in vivo dosing schedule and applied this to both neuroblastoma genetically engineered mouse models (GEMM) and patient-derived xenografts (PDX).

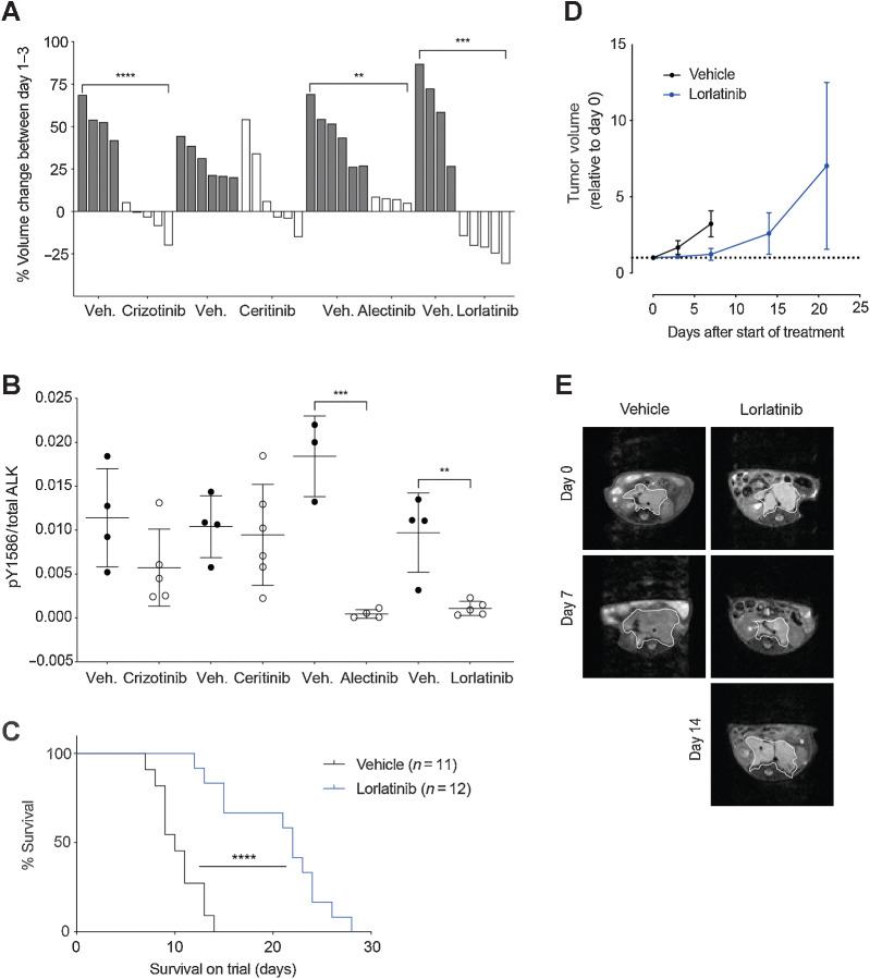
RESULTS

Lorlatinib in combination with chemotherapy was synergistic in immunocompetent neuroblastoma GEMM. Significant growth inhibition in response to lorlatinib was only observed in the ALK-amplified PDX model with high ALK expression. In this PDX, lorlatinib combined with idasanutlin resulted in complete tumor regression and significantly delayed tumor regrowth.

CONCLUSIONS

In our preclinical neuroblastoma models, high ALK expression was associated with lorlatinib response alone or in combination with either chemotherapy or idasanutlin. The synergy between MDM2 and ALK inhibition warrants further evaluation of this combination as a potential clinical approach for children with neuroblastoma.

摘要

目的

ALK 激活突变约占新诊断神经母细胞瘤的 10%,ALK 扩增占另外 1%-2%。第三代间变性淋巴瘤激酶(ALK)抑制剂洛拉替尼(lorlatinib)很快将与诱导化疗联合用于 ALK 异常神经母细胞瘤患儿。然而,已有报道称对单一药物治疗存在耐药性,迫切需要改善缓解持续时间的治疗方法。我们研究了洛拉替尼联合化疗或 MDM2 抑制剂伊达司他林的临床前组合,因为最近的数据表明,通过激活 p53-MDM2 通路可以克服 ALK 抑制剂耐药性。

实验设计

我们在评估洛拉替尼与化疗或伊达司他林联合用药之前,在临床前模型中比较了不同的 ALK 抑制剂。我们开发了一种三重化疗(CAV:环磷酰胺、多柔比星和长春新碱)体内给药方案,并将其应用于神经母细胞瘤基因工程小鼠模型(GEMM)和患者来源异种移植瘤(PDX)。

结果

洛拉替尼联合化疗在免疫活性神经母细胞瘤 GEMM 中具有协同作用。仅在具有高 ALK 表达的 ALK 扩增 PDX 模型中观察到对洛拉替尼的显著生长抑制。在该 PDX 模型中,洛拉替尼联合伊达司他林导致完全肿瘤消退,并显著延迟肿瘤复发。

结论

在我们的临床前神经母细胞瘤模型中,高 ALK 表达与洛拉替尼单独或联合化疗或伊达司他林的反应相关。MDM2 和 ALK 抑制的协同作用进一步证明了这种组合作为神经母细胞瘤患儿潜在临床治疗方法的潜力。

https://cdn.ncbi.nlm.nih.gov/pmc/blobs/69b8/10068437/c681df89ed2d/1317fig1.jpg

文献AI研究员

20分钟写一篇综述,助力文献阅读效率提升50倍。

立即体验

用中文搜PubMed

大模型驱动的PubMed中文搜索引擎

马上搜索

文档翻译

学术文献翻译模型,支持多种主流文档格式。

立即体验