Suppr超能文献

伏隔核回路抑制外侧下丘脑谷氨酸能神经元,有助于雄性小鼠的吗啡戒断记忆。

Nucleus accumbens circuit disinhibits lateral hypothalamus glutamatergic neurons contributing to morphine withdrawal memory in male mice.

机构信息

State Key Laboratory of Medical Neurobiology, Institutes of Brain Science, MOE Frontier Center for Brain Science, Department of Neurology of Zhongshan Hospital, Fudan University, Shanghai, 200032, China.

Department of Otorhinolaryngology-Head and Neck Surgery, Zhongshan Hospital, Fudan University, Shanghai, 200032, China.

出版信息

Nat Commun. 2023 Jan 5;14(1):71. doi: 10.1038/s41467-022-35758-5.

Abstract

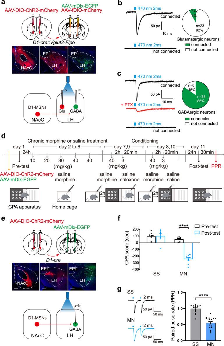
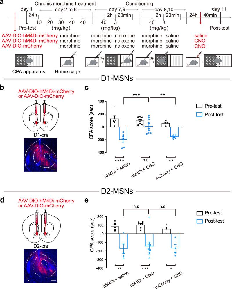
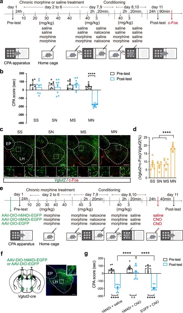
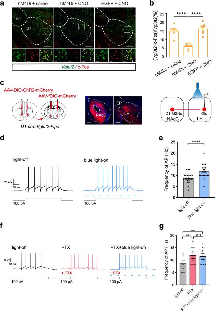
The lateral hypothalamus (LH) is physiologically critical in brain functions. The LH also plays an important role in drug addiction. However, neural circuits underlying LH involvement of drug addiction remain obscure. In the present study,our results showed that in male mice, during context-induced expression of morphine withdrawal memory, LH glutamatergic neurons played an important role; dopamine D1 receptor-expressing medium spiny neurons (D1-MSNs) projecting from the core of nucleus accumbens (NAcC) to the LH were an important upstream circuit to activate LH glutamatergic neurons; D1-MSNs projecting from the NAcC to the LH activated LH glutamatergic neurons through inhibiting LH local gamma-aminobutyric acid (GABA) neurons. These results suggest that disinhibited LH glutamatergic neurons by neural circuits from the NAcC importantly contribute to context-induced the expression of morphine withdrawal memory.

摘要

外侧下丘脑(LH)在大脑功能中具有重要的生理作用。LH 在药物成瘾中也起着重要作用。然而,LH 参与药物成瘾的神经回路仍然不清楚。在本研究中,我们的结果表明,在雄性小鼠中,在条件性表达吗啡戒断记忆期间,LH 谷氨酸能神经元发挥重要作用;来自伏隔核核心(NAcC)投射到 LH 的多巴胺 D1 受体表达的中间棘神经元(D1-MSNs)是激活 LH 谷氨酸能神经元的重要上游回路;来自 NAcC 投射到 LH 的 D1-MSNs 通过抑制 LH 局部γ-氨基丁酸(GABA)神经元来激活 LH 谷氨酸能神经元。这些结果表明,来自 NAcC 的神经回路抑制 LH 谷氨酸能神经元对条件性表达吗啡戒断记忆有重要贡献。

https://cdn.ncbi.nlm.nih.gov/pmc/blobs/91dd/9814415/65e76e12e9da/41467_2022_35758_Fig1_HTML.jpg

文献AI研究员

20分钟写一篇综述,助力文献阅读效率提升50倍。

立即体验

用中文搜PubMed

大模型驱动的PubMed中文搜索引擎

马上搜索

文档翻译

学术文献翻译模型,支持多种主流文档格式。

立即体验