Suppr超能文献

通过负载 CD38 siRNA 的细胞外囊泡克服肝细胞癌对 PD-1/PD-L1 抑制剂的耐药性和由此产生的免疫抑制作用。

Overcoming the resistance of hepatocellular carcinoma to PD-1/PD-L1 inhibitor and the resultant immunosuppression by CD38 siRNA-loaded extracellular vesicles.

机构信息

Department of General Surgery, the First Affiliated Hospital of Nanchang University, Nanchang, Jiangxi, 330006, China.

Surgical Dressing Room, Union Hospital, Tongji Medical College, Huazhong University of Science and Technology, Wuhan, Hubei, 430022, China.

出版信息

Oncoimmunology. 2022 Dec 26;12(1):2152635. doi: 10.1080/2162402X.2022.2152635. eCollection 2023.

Abstract

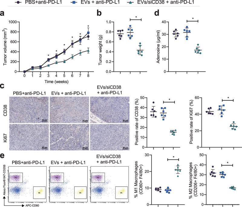
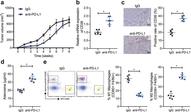
Extracellular vesicles (EVs) are promising tools for drug delivery across different biological barriers. Here, we evaluated the potential of EVs-mediated delivery of CD38 siRNA on the immunosuppression of hepatocellular carcinoma (HCC). EVs were isolated from bone marrow mesenchymal stem cell culture medium and loaded with CD38 siRNA to prepare EVs/siCD38. Loss-of-function assays were conducted to investigate the biological functions of EVs/siCD38 in HCC cells. Xenograft mouse models were performed for further validation. High CD38 expression was found in HCC. EVs/siCD38 inhibited CD38 enzyme activity, decreased adenosine production, and promoted macrophage repolarization to M1 type, thus inhibiting HCC cell growth and metastasis in vitro as well as tumor growth in mice. Mechanistically, CD38 was upregulated in mice resistant to PD-1/PD-L1 inhibitor and EVs/siCD38 reversed the resistance of tumor to PD-1/PD-L1 inhibitor . Our results provide functional evidence for the use of EV-mediated delivery of CD38 siRNA to prevent immunosuppression feature of HCC.

摘要

细胞外囊泡 (EVs) 是一种有前途的药物递送工具,可用于跨越不同的生物屏障。在这里,我们评估了 EVs 介导的 CD38 siRNA 递送来抑制肝细胞癌 (HCC) 免疫抑制的潜力。从骨髓间充质干细胞培养物中分离 EVs,并将 CD38 siRNA 加载到 EVs 中以制备 EVs/siCD38。进行了功能丧失实验以研究 EVs/siCD38 在 HCC 细胞中的生物学功能。进行了异种移植小鼠模型以进一步验证。研究发现 HCC 中 CD38 表达较高。EVs/siCD38 抑制 CD38 酶活性,减少腺苷产生,并促进巨噬细胞向 M1 型极化,从而抑制 HCC 细胞在体外的生长和转移以及小鼠肿瘤的生长。机制上,对 PD-1/PD-L1 抑制剂有耐药性的小鼠中 CD38 上调,而 EVs/siCD38 逆转了肿瘤对 PD-1/PD-L1 抑制剂的耐药性。我们的研究结果为使用 EV 介导的 CD38 siRNA 递送来预防 HCC 的免疫抑制特征提供了功能证据。

https://cdn.ncbi.nlm.nih.gov/pmc/blobs/aee3/9809939/8d604fcf4b66/KONI_A_2152635_F0001_OC.jpg

文献AI研究员

20分钟写一篇综述,助力文献阅读效率提升50倍。

立即体验

用中文搜PubMed

大模型驱动的PubMed中文搜索引擎

马上搜索

文档翻译

学术文献翻译模型,支持多种主流文档格式。

立即体验