Suppr超能文献

用于在感染环境下实现快速骨整合的多功能化碳纤维增强聚醚醚酮植入物。

Multifunctionalized carbon-fiber-reinforced polyetheretherketone implant for rapid osseointegration under infected environment.

作者信息

Wang Xiao, Pan Lisha, Zheng Ao, Cao Lingyan, Wen Jin, Su Tingshu, Zhang Xiangkai, Huang Qingfeng, Jiang Xinquan

机构信息

Department of Prosthodontics, Shanghai Ninth People's Hospital, Shanghai Jiao Tong University School of Medicine, College of Stomatology, Shanghai Jiao Tong University, 639 Zhizaoju Road, Shanghai, 200011, China.

National Center for Stomatology, National Clinical Research Center for Oral Diseases, Shanghai Key Laboratory of Stomatology, Shanghai Engineering Research Center of Advanced Dental Technology and Materials, 639 Zhizaoju Road, Shanghai, 200011, China.

出版信息

Bioact Mater. 2022 Dec 24;24:236-250. doi: 10.1016/j.bioactmat.2022.12.016. eCollection 2023 Jun.

Abstract

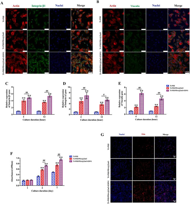
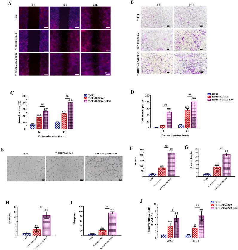
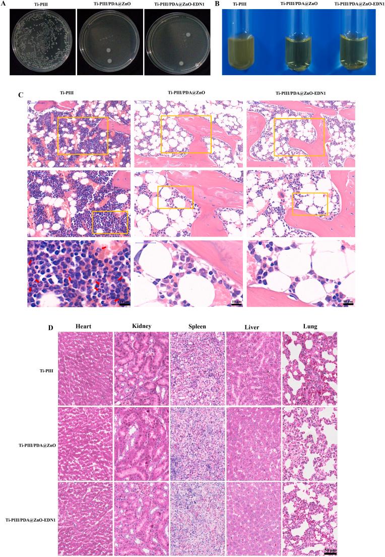
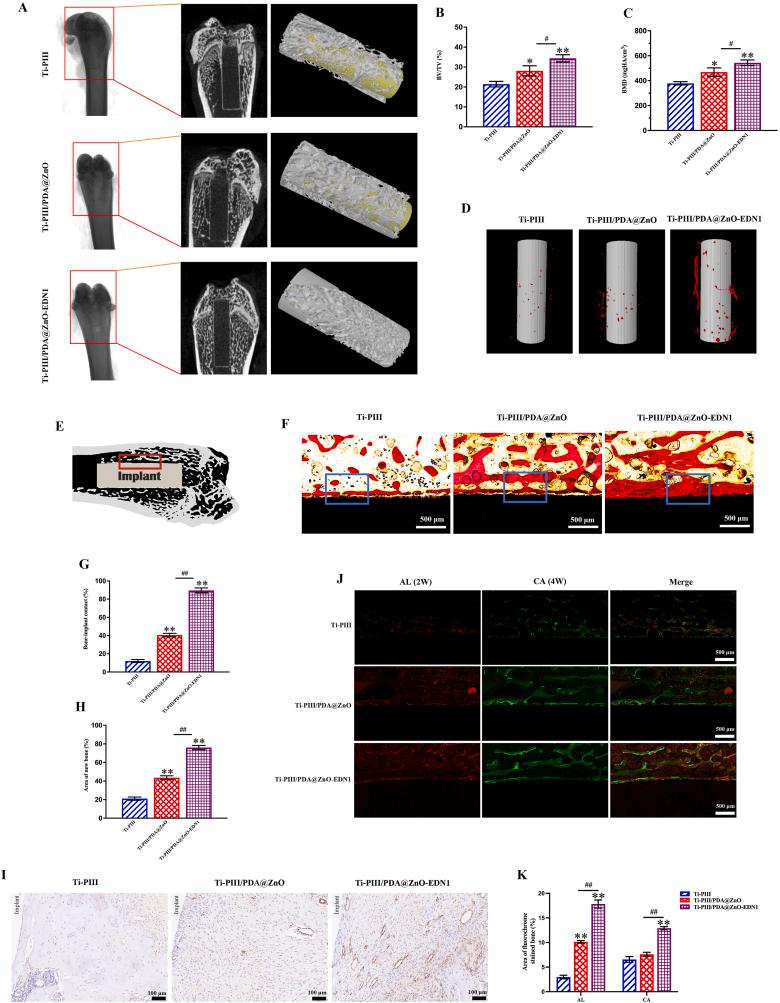
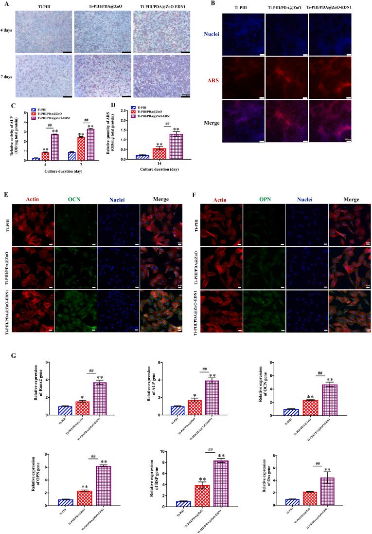
Carbon fiber reinforced polyetheretherketone (CFRPEEK) possesses a similar elastic modulus to that of human cortical bone and is considered as a promising candidate to replace metallic implants. However, the bioinertness and deficiency of antibacterial activities impede its application in orthopedic and dentistry. In this work, titanium plasma immersion ion implantation (Ti-PIII) is applied to modify CFRPEEK, achieving unique multi-hierarchical nanostructures and active sites on the surface. Then, hybrid polydopamine (PDA)@ZnO-EDN1 nanoparticles (NPs) are introduced to construct versatile surfaces with improved osteogenic and angiogenic properties and excellent antibacterial properties. Our study established that the modified CFRPEEK presented favorable stability and cytocompatibility. Compared with bare CFRPEEK, improved osteogenic differentiation of rat mesenchymal stem cells (BMSCs) and vascularization of human umbilical vein endothelial cells (HUVECs) are found on the functionalized surface due to the zinc ions and EDN1 releasing. bacteriostasis assay confirms that hybrid PDA@ZnO NPs on the functionalized surface provided an effective antibacterial effect. Moreover, the rat infected model corroborates the enhanced antibiosis and osteointegration of the functionalized CFRPEEK. Our findings indicate that the multilevel nanostructured PDA@ZnO-EDN1 coated CFRPEEK with enhanced antibacterial, angiogenic, and osteogenic capacity has great potential as an orthopedic/dental implant material for clinical application.

摘要

碳纤维增强聚醚醚酮(CFRPEEK)具有与人体皮质骨相似的弹性模量,被认为是替代金属植入物的有前途的候选材料。然而,其生物惰性和抗菌活性的不足阻碍了它在骨科和牙科领域的应用。在这项工作中,采用钛等离子体浸没离子注入(Ti-PIII)对CFRPEEK进行改性,在其表面实现独特的多级纳米结构和活性位点。然后,引入聚多巴胺(PDA)@ZnO-EDN1纳米复合粒子构建具有改善的成骨和血管生成特性以及优异抗菌性能的多功能表面。我们的研究表明,改性后的CFRPEEK具有良好的稳定性和细胞相容性。与未处理的CFRPEEK相比,由于锌离子和EDN1的释放,在功能化表面发现大鼠间充质干细胞(BMSCs)的成骨分化得到改善,人脐静脉内皮细胞(HUVECs)的血管生成增加。抑菌试验证实功能化表面的PDA@ZnO纳米复合材料具有有效的抗菌作用。此外,大鼠感染模型证实了功能化CFRPEEK的抗菌能力和骨整合能力增强。我们的研究结果表明,具有增强的抗菌、血管生成和成骨能力的多级纳米结构PDA@ZnO-EDN1涂层CFRPEEK作为临床应用的骨科/牙科植入材料具有巨大潜力。

https://cdn.ncbi.nlm.nih.gov/pmc/blobs/3ba0/9803906/a02990948f91/ga1.jpg

文献AI研究员

20分钟写一篇综述,助力文献阅读效率提升50倍。

立即体验

用中文搜PubMed

大模型驱动的PubMed中文搜索引擎

马上搜索

文档翻译

学术文献翻译模型,支持多种主流文档格式。

立即体验