Suppr超能文献

线粒体动力学的破坏通过细胞器间接触和线粒体 DNA 错位触发肌肉炎症。

Disruption of mitochondrial dynamics triggers muscle inflammation through interorganellar contacts and mitochondrial DNA mislocation.

机构信息

Institute for Research in Biomedicine (IRB Barcelona), The Barcelona Institute of Science and Technology, Baldiri Reixac, 10-12, Barcelona, Spain.

Departament de Bioquímica i Biomedicina Molecular, Facultat de Biologia, Universitat de Barcelona, Barcelona, Spain.

出版信息

Nat Commun. 2023 Jan 6;14(1):108. doi: 10.1038/s41467-022-35732-1.

Abstract

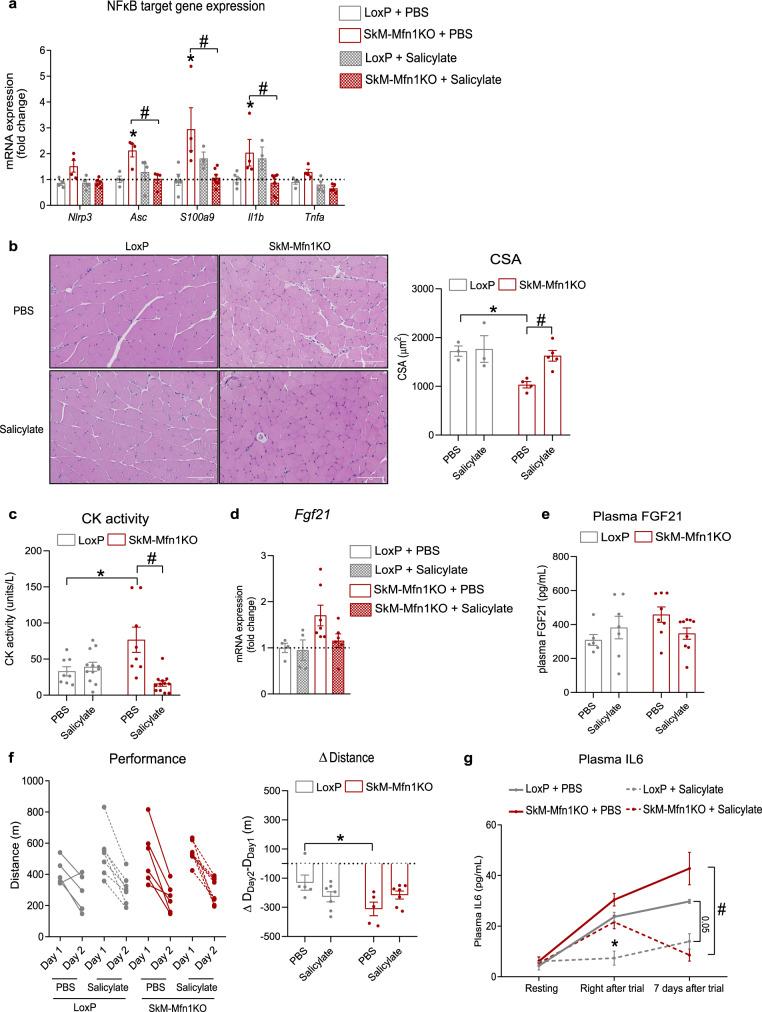
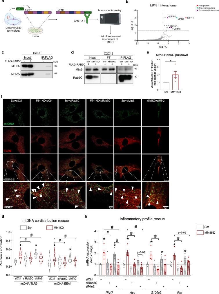
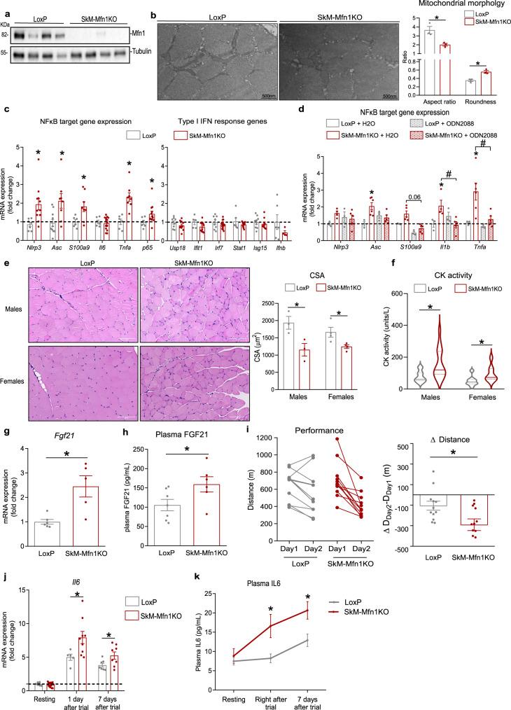
Some forms of mitochondrial dysfunction induce sterile inflammation through mitochondrial DNA recognition by intracellular DNA sensors. However, the involvement of mitochondrial dynamics in mitigating such processes and their impact on muscle fitness remain unaddressed. Here we report that opposite mitochondrial morphologies induce distinct inflammatory signatures, caused by differential activation of DNA sensors TLR9 or cGAS. In the context of mitochondrial fragmentation, we demonstrate that mitochondria-endosome contacts mediated by the endosomal protein Rab5C are required in TLR9 activation in cells. Skeletal muscle mitochondrial fragmentation promotes TLR9-dependent inflammation, muscle atrophy, reduced physical performance and enhanced IL6 response to exercise, which improved upon chronic anti-inflammatory treatment. Taken together, our data demonstrate that mitochondrial dynamics is key in preventing sterile inflammatory responses, which precede the development of muscle atrophy and impaired physical performance. Thus, we propose the targeting of mitochondrial dynamics as an approach to treating disorders characterized by chronic inflammation and mitochondrial dysfunction.

摘要

线粒体功能的某些形式通过细胞内 DNA 传感器识别线粒体 DNA 诱导无菌性炎症。然而,线粒体动力学在减轻这些过程中的作用及其对肌肉适应性的影响尚未得到解决。在这里,我们报告说,相反的线粒体形态通过 DNA 传感器 TLR9 或 cGAS 的不同激活引起不同的炎症特征。在线粒体碎片化的背景下,我们证明了由内体蛋白 Rab5C 介导的线粒体-内体接触对于 TLR9 在细胞中的激活是必需的。骨骼肌线粒体碎片化促进 TLR9 依赖性炎症、肌肉萎缩、运动能力下降和 IL6 对运动的反应增强,而慢性抗炎治疗可改善这些情况。总之,我们的数据表明,线粒体动力学是防止无菌性炎症反应的关键,这种炎症反应先于肌肉萎缩和运动能力下降的发生。因此,我们提出靶向线粒体动力学作为治疗以慢性炎症和线粒体功能障碍为特征的疾病的一种方法。

https://cdn.ncbi.nlm.nih.gov/pmc/blobs/6d41/9822926/9ce5c9b56c61/41467_2022_35732_Fig1_HTML.jpg

文献AI研究员

20分钟写一篇综述,助力文献阅读效率提升50倍。

立即体验

用中文搜PubMed

大模型驱动的PubMed中文搜索引擎

马上搜索

文档翻译

学术文献翻译模型,支持多种主流文档格式。

立即体验