Suppr超能文献

噻唑并[5,4-]吡啶衍生物作为克服伊马替尼耐药性的c-KIT抑制剂的鉴定

Identification of Thiazolo[5,4-]pyridine Derivatives as c-KIT Inhibitors for Overcoming Imatinib Resistance.

作者信息

Nam Yunju, Kim Chan, Han Junghee, Ryu SeongShick, Cho Hanna, Song Chiman, Kim Nam Doo, Kim Namkyoung, Sim Taebo

机构信息

KU-KIST Graduate School of Converging Science and Technology, Korea University, 145 Anam-ro, Seongbuk-gu, Seoul 02841, Republic of Korea.

Severance Biomedical Science Institute, Graduate School of Medical Science, Yonsei University College of Medicine, 50 Yonsei-ro, Seodaemun-gu, Seoul 03722, Republic of Korea.

出版信息

Cancers (Basel). 2022 Dec 26;15(1):143. doi: 10.3390/cancers15010143.

Abstract

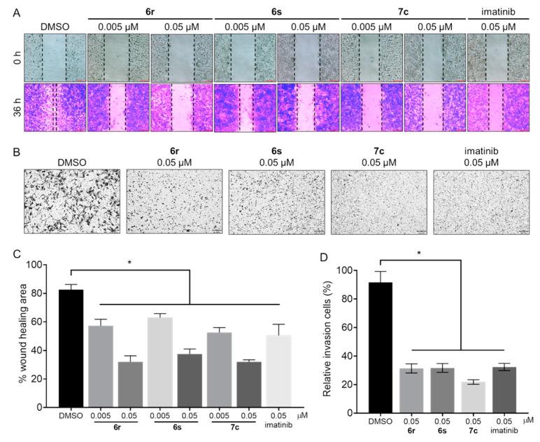
c-KIT is a promising therapeutic target against gastrointestinal stromal tumor (GIST). In order to identify novel c-KIT inhibitors capable of overcoming imatinib resistance, we synthesized 31 novel thiazolo[5,4-]pyridine derivatives and performed SAR studies. We observed that, among these substances, is capable of inhibiting significantly c-KIT and suppressing substantially proliferation of GIST-T1 cancer cells. It is of note that is potent against a c-KIT V560G/D816V double mutant resistant to imatinib. Compared with sunitinib, possesses higher differential cytotoxicity on c-KIT D816V Ba/F3 cells relative to parental Ba/F3 cells. In addition, kinase panel profiling reveals that has reasonable kinase selectivity. It was found that remarkably attenuates proliferation of cancer cells via blockade of c-KIT downstream signaling, and induction of apoptosis and cell cycle arrest. Furthermore, notably suppresses migration and invasion, as well as anchorage-independent growth of GIST-T1 cells. This study provides useful SAR information for the design of novel c-KIT inhibitors overcoming imatinib-resistance.

摘要

c-KIT是一种很有前景的针对胃肠道间质瘤(GIST)的治疗靶点。为了鉴定能够克服伊马替尼耐药性的新型c-KIT抑制剂,我们合成了31种新型噻唑并[5,4-]吡啶衍生物并进行了构效关系研究。我们观察到,在这些物质中, 能够显著抑制c-KIT并大幅抑制GIST-T1癌细胞的增殖。值得注意的是, 对耐伊马替尼的c-KIT V560G/D816V双突变体具有活性。与舒尼替尼相比, 在c-KIT D816V Ba/F3细胞上相对于亲本Ba/F3细胞具有更高的差异细胞毒性。此外,激酶谱分析表明 具有合理的激酶选择性。发现 通过阻断c-KIT下游信号传导、诱导凋亡和细胞周期停滞,显著减弱癌细胞的增殖。此外, 显著抑制GIST-T1细胞的迁移和侵袭以及非锚定依赖性生长。本研究为设计克服伊马替尼耐药性的新型c-KIT抑制剂提供了有用的构效关系信息。

https://cdn.ncbi.nlm.nih.gov/pmc/blobs/4529/9817970/5e1b98f2f6f9/cancers-15-00143-g001.jpg

文献AI研究员

20分钟写一篇综述,助力文献阅读效率提升50倍。

立即体验

用中文搜PubMed

大模型驱动的PubMed中文搜索引擎

马上搜索

文档翻译

学术文献翻译模型,支持多种主流文档格式。

立即体验