Suppr超能文献

多组学揭示脑出血中特定宿主代谢-微生物组关联。

Multi-omics reveals specific host metabolism-microbiome associations in intracerebral hemorrhage.

机构信息

Department of Neurology, Multi-Modal Monitoring Technology for Severe Cerebrovascular Disease of Human Engineering Research Center, National Clinical Research Center for Geriatric Disorders, Xiangya Hospital, Central South University, Changsha, Hunan, China.

Cancer Research Institute, Basic School of Medicine, Central South University, Changsha, Hunan, China.

出版信息

Front Cell Infect Microbiol. 2022 Dec 22;12:999627. doi: 10.3389/fcimb.2022.999627. eCollection 2022.

Abstract

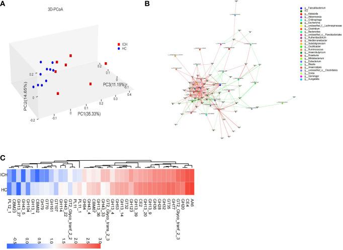
Intracerebral hemorrhage (ICH) is the most devastating subtype of stroke, but effective prevention and treatment strategies are lacking. Recently, gut microbiome and its metabolitesis are considered to be an influencing factor of stroke. However, little is known about the effects of the gut microbiome on ICH and host metabolic activity. Therefore, we used 16S sequencing, macrogenomics sequencing and untargeted metabolomics to explore the differences in gut microbial-metabolome interactions between patients with intracerebral hemorrhage and healthy control populations. We found a significant decrease in the phylum of and a significant increase of Bacteroidetes in ICH patients. At the genus level, , and were more abundant in ICH patients. Macrogenomic analysis revealed active glycosaminoglycan degradation, heme synthesis, galactose degradation, lipopolysaccharide core region synthesis, and beta-Lactam resistance in ICH patients. Serum untargeted metabolomic analysis combined with ROC curves showed that octanoylcarnitine, decanoylcarnitine, dodecanoylcarnitine, glyceric acid, pyruvic acid, aspartic acid, methylcysteine, pyroglutamic acid, 9E-tetradecenoic acid, N-Acetylneuraminic acid, and aconitic acid were the best markers for the diagnosis of ICH. Correlation analysis showed that microbiome enriched in the gut of ICH patients were significantly correlated with serum metabolites, revealing a close correlation between the gut microbiome of ICH patients and the host metabolome, and significant differences from the healthy population. microbiota-host co-metabolites including pyruvic acid and 9E-tetradecenoic acid is associated with the the National Institutes of Health Stroke Scale (NIHSS) scores. In conclusion, microbiome-related metabolites in ICH patients was associated with the severity of ICH, the microbiota-host co-metabolites may be a potential may be potential therapeutic targets.

摘要

脑出血(ICH)是中风最具破坏性的亚型,但缺乏有效的预防和治疗策略。最近,肠道微生物组及其代谢物被认为是中风的一个影响因素。然而,人们对肠道微生物组对 ICH 和宿主代谢活动的影响知之甚少。因此,我们使用 16S 测序、宏基因组学测序和非靶向代谢组学来探索脑出血患者和健康对照组之间肠道微生物-代谢组相互作用的差异。我们发现 ICH 患者的厚壁菌门显著减少,拟杆菌门显著增加。在属水平上,、和在 ICH 患者中更为丰富。宏基因组学分析显示,ICH 患者中存在活跃的糖胺聚糖降解、血红素合成、半乳糖降解、脂多糖核心区域合成和β-内酰胺耐药。血清非靶向代谢组学分析结合 ROC 曲线显示,辛酰肉碱、癸酰肉碱、十二烷酰肉碱、甘油酸、丙酮酸、天冬氨酸、甲基半胱氨酸、焦谷氨酸、9E-十四碳烯酸、N-乙酰神经氨酸和乌头酸是 ICH 诊断的最佳标志物。相关性分析表明,ICH 患者肠道中富集的微生物组与血清代谢物显著相关,揭示了 ICH 患者肠道微生物组与宿主代谢组之间的密切相关性,与健康人群存在显著差异。包括丙酮酸和 9E-十四碳烯酸在内的微生物组-宿主共代谢物与国立卫生研究院卒中量表(NIHSS)评分相关。总之,ICH 患者的微生物组相关代谢物与 ICH 的严重程度相关,微生物组-宿主共代谢物可能是一个潜在的治疗靶点。

https://cdn.ncbi.nlm.nih.gov/pmc/blobs/48f7/9813413/f20a19dc9a16/fcimb-12-999627-g001.jpg

文献AI研究员

20分钟写一篇综述,助力文献阅读效率提升50倍。

立即体验

用中文搜PubMed

大模型驱动的PubMed中文搜索引擎

马上搜索

文档翻译

学术文献翻译模型,支持多种主流文档格式。

立即体验