Suppr超能文献

花生四烯酸对原代人骨骼肌成肌细胞和肌管的剂量反应效应。

The dose-response effects of arachidonic acid on primary human skeletal myoblasts and myotubes.

机构信息

Military Performance Division, US Army Research Institute of Environmental Medicine, Natick, MA, USA.

出版信息

J Int Soc Sports Nutr. 2023 Jan 3;20(1):2164209. doi: 10.1080/15502783.2022.2164209. eCollection 2023.

Abstract

BACKGROUND

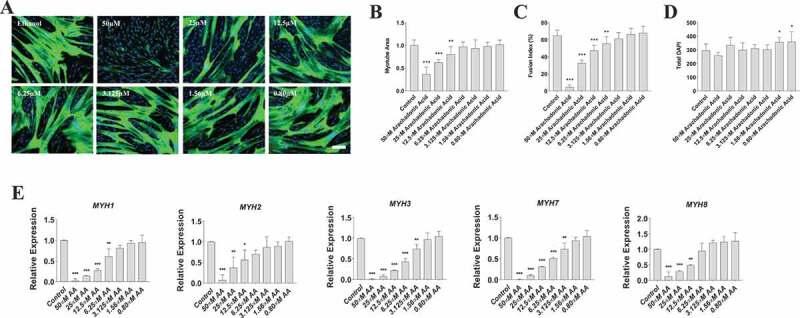
Cellular inflammatory response, mediated by arachidonic acid (AA) and cyclooxygenase, is a highly regulated process that leads to the repair of damaged tissue. Recent studies on murine C2C12 cells have demonstrated that AA supplementation leads to myotube hypertrophy. However, AA has not been tested on primary human muscle cells. Therefore, the purpose of this study was to determine whether AA supplementation has similar effects on human muscle cells.

METHODS

Proliferating and differentiating human myoblasts were exposed to AA in a dose-dependent manner (50-0.80 µM) for 48 (myoblasts) or 72 (myotubes) hours. Cell viability was tested using a 3-(4,5-Dimethylthiazol-2-Yl)-2,5-Diphenyltetrazolium Bromide (MTT) assay and cell counting; myotube area was determined by immunocytochemistry and confocal microscopy; and anabolic signaling pathways were evaluated by western blot and RT-PCR.

RESULTS

Our data show that the treatment of primary human myoblasts treated with 50 µM and 25 µM of AA led to the release of PGE and PGF at levels higher than those of control-treated cells ( < 0.001 for all concentrations). Additionally, 50 µM and 25 µM of AA suppressed myoblast proliferation, myotube area, and myotube fusion. Anabolic signaling indicated reductions in total and phosphorylated TSC2, AKT, S6, and 4EBP1 in myoblasts at 50 µM of AA ( < 0.01 for all), but not in myotubes. These changes were not affected by COX-2 inhibition with celecoxib.

CONCLUSION

Together, our data demonstrate that high concentrations of AA inhibit myoblast proliferation, myotube fusion, and myotube hypertrophy, thus revealing potential deleterious effects of AA on human skeletal muscle cell health and viability.

摘要

背景

细胞炎症反应由花生四烯酸(AA)和环氧化酶介导,是一个高度调控的过程,导致受损组织的修复。最近对鼠 C2C12 细胞的研究表明,AA 补充导致肌管肥大。然而,尚未在原代人肌肉细胞上测试 AA。因此,本研究旨在确定 AA 补充对人肌肉细胞是否具有相似的作用。

方法

增殖和分化的人成肌细胞以剂量依赖性方式(50-0.80µM)暴露于 AA 48 小时(成肌细胞)或 72 小时(肌管)。通过 3-(4,5-二甲基噻唑-2-基)-2,5-二苯基四唑溴化物(MTT)测定和细胞计数测试细胞活力;通过免疫细胞化学和共聚焦显微镜测定肌管面积;通过 Western blot 和 RT-PCR 评估合成代谢信号通路。

结果

我们的数据表明,用 50µM 和 25µM 的 AA 处理的原代人成肌细胞导致 PGE 和 PGF 的释放水平高于对照处理的细胞(所有浓度均 <0.001)。此外,50µM 和 25µM 的 AA 抑制成肌细胞增殖、肌管面积和肌管融合。在 50µM 的 AA 中成肌细胞中的总和磷酸化 TSC2、AKT、S6 和 4EBP1 的合成代谢信号表明减少(所有浓度均 <0.01),但在肌管中没有。这些变化不受 COX-2 抑制剂塞来昔布的影响。

结论

总之,我们的数据表明,高浓度的 AA 抑制成肌细胞增殖、肌管融合和肌管肥大,从而揭示 AA 对人骨骼肌细胞健康和活力的潜在有害影响。

https://cdn.ncbi.nlm.nih.gov/pmc/blobs/eb00/9817121/f7a2984ea40a/RSSN_A_2164209_F0001_B.jpg

文献AI研究员

20分钟写一篇综述,助力文献阅读效率提升50倍。

立即体验

用中文搜PubMed

大模型驱动的PubMed中文搜索引擎

马上搜索

文档翻译

学术文献翻译模型,支持多种主流文档格式。

立即体验