Suppr超能文献

奥密克戎亚变体低融合性和高度依赖内体进入的决定因素和机制。

Determinants and Mechanisms of the Low Fusogenicity and High Dependence on Endosomal Entry of Omicron Subvariants.

机构信息

Center for Retrovirus Research, The Ohio State University, Columbus, Ohio, USA.

Department of Veterinary Biosciences, The Ohio State University, Columbus, Ohio, USA.

出版信息

mBio. 2023 Feb 28;14(1):e0317622. doi: 10.1128/mbio.03176-22. Epub 2023 Jan 10.

Abstract

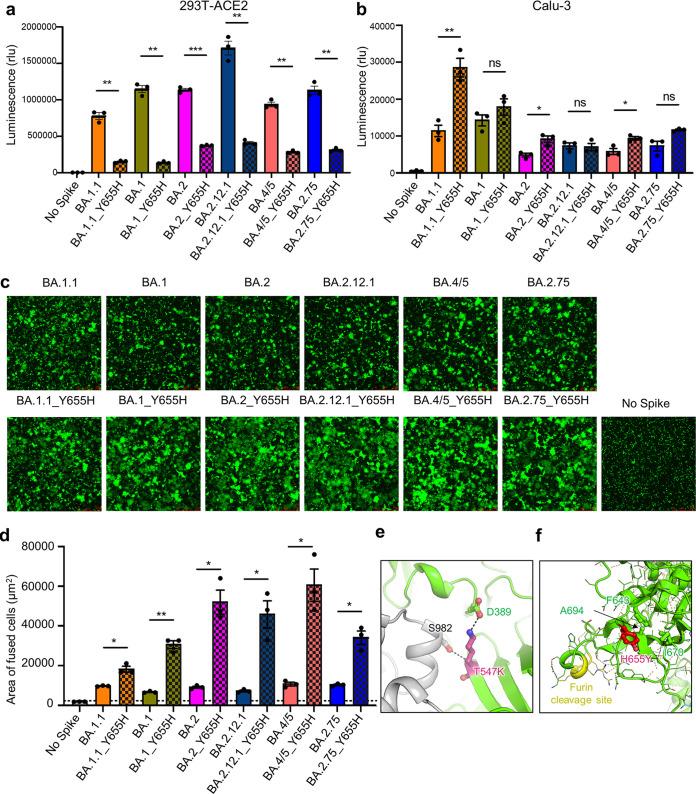
The rapid spread and strong immune evasion of the SARS-CoV-2 Omicron subvariants has raised serious concerns for the global COVID-19 pandemic. These new variants exhibit generally reduced fusogenicity and increased endosomal entry pathway utilization compared to the ancestral D614G variant, the underlying mechanisms of which remain elusive. Here, we show that the C-terminal S1 mutations of the BA.1.1 subvariant, H655Y and T547K, critically govern the low fusogenicity of Omicron. Notably, H655Y also dictates the enhanced endosome entry pathway utilization. Mechanistically, T547K and H655Y likely stabilize the spike trimer conformation as suggested by increased molecular interactions in structural modeling and enhanced S1 shedding of their reversion mutants K547T and Y655H in viral producer cells. Importantly, the H655Y mutation also determines the low fusogenicity and enhanced dependence on the endosomal entry pathway of other Omicron subvariants, including BA.2, BA.2.12.1, BA.4/5, and BA.2.75. Together, these results uncover mechanisms governing Omicron subvariant entry and provide insights into altered Omicron tissue tropism and pathogenesis. Omicron has been shown to predominantly use the endosomal entry pathway, resulting in reduced lung tropism and reduced disease severity; however, the underlying mechanism is not fully understood. In addition, whether the most recent Omicron subvariants, including BA.5 and BA.2.75, use the same pathway as their ancestor for entry is currently not known. In this study, we show that T547K and H655Y mutations in the C terminus of the S1 subunit critically determine the enhanced dependence on the endosomal entry pathway as well as the reduced cell-cell fusion activity of Omicron BA.1, BA.1.1, and other subvariants. Further experiments and molecular modeling suggest that H655Y and K547T stabilize the spike trimer conformation, likely contributing to the decreased fusogenicity and endosomal entry. Our work uncovers novel mechanisms underlying the distinct entry pathway of Omicron subvariants and advances our understanding of their biological characteristics.

摘要

奥密克戎变异株的快速传播和强大的免疫逃逸能力引起了全球 COVID-19 大流行的严重关注。与祖先的 D614G 变体相比,这些新变体表现出普遍降低的融合性和增加的内体进入途径利用,其潜在机制仍不清楚。在这里,我们表明 BA.1.1 亚变体的 S1 末端 C 端突变 H655Y 和 T547K 对奥密克戎的低融合性至关重要。值得注意的是,H655Y 还决定了增强的内体进入途径利用。从结构建模中增加的分子相互作用和病毒产生细胞中其回复突变体 K547T 和 Y655H 的增强 S1 脱落表明,机制上,T547K 和 H655Y 可能稳定了刺突三聚体构象。重要的是,H655Y 突变还决定了其他奥密克戎亚变体包括 BA.2、BA.2.12.1、BA.4/5 和 BA.2.75 的低融合性和对内体进入途径的增强依赖性。总之,这些结果揭示了奥密克戎亚变体进入的机制,并提供了对奥密克戎组织嗜性和发病机制改变的深入了解。奥密克戎已被证明主要使用内体进入途径,导致肺嗜性降低和疾病严重程度降低;然而,其潜在机制尚未完全阐明。此外,最近的奥密克戎亚变体,包括 BA.5 和 BA.2.75,是否与它们的祖先使用相同的途径进入目前尚不清楚。在这项研究中,我们表明 S1 亚单位 C 末端的 T547K 和 H655Y 突变,对奥密克戎 BA.1、BA.1.1 和其他亚变体增强对内体进入途径的依赖性以及降低细胞-细胞融合活性至关重要。进一步的实验和分子建模表明,H655Y 和 K547T 稳定了刺突三聚体构象,可能导致融合性降低和内体进入。我们的工作揭示了奥密克戎亚变体不同进入途径的新机制,并提高了我们对其生物学特征的认识。

https://cdn.ncbi.nlm.nih.gov/pmc/blobs/b041/9972997/d7af4c6d9534/mbio.03176-22-f001.jpg

文献AI研究员

20分钟写一篇综述,助力文献阅读效率提升50倍。

立即体验

用中文搜PubMed

大模型驱动的PubMed中文搜索引擎

马上搜索

文档翻译

学术文献翻译模型,支持多种主流文档格式。

立即体验