Suppr超能文献

鉴定与皮肤黑色素瘤相关的衰老预后基因特征及其相关调控轴。

Identification of the ageing-related prognostic gene signature, and the associated regulation axis in skin cutaneous melanoma.

机构信息

Department of Burn and Plastic Surgery, Shandong Provincial Hospital Affiliated to Shandong First Medical University, Jinan, 250021, Shandong, China.

Department of Burn and Plastic Surgery, Shandong Provincial Hospital, Cheeloo College of Medicine, Shandong University, Jinan, 250021, Shandong, China.

出版信息

Sci Rep. 2023 Jan 11;13(1):24. doi: 10.1038/s41598-022-22259-0.

Abstract

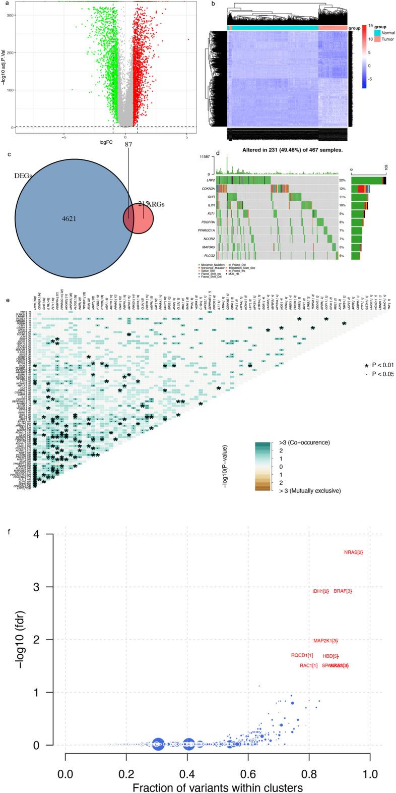
Skin cutaneous melanoma (SKCM) has substantial malignancy and a poor prognosis. The function of ageing-related genes (ARGs) in SKCM is unknown. In this study, a prognostic risk-scoring model for ARG was constructed based on SKCM RNA-seq, mutation, and clinical data in The Cancer Genome Atlas. Our novel prognostic model, which included four ARGs (IRS2, PDGFRA, TFAP2A, and SOD2), could distinguish between low-risk and high-risk groups. Low-risk patients benefited more from immunotherapy and commonly used targeted and chemotherapy drugs than high-risk patients. There were also considerable differences in immunocyte infiltration and tumour microenvironment between the two groups. Furthermore, multivariate Cox regression analysis revealed that age, pT_stage, pM_stage, body mass index, tumour mutation burden, and risk score were independent factors influencing the prognosis of patients with SKCM; therefore, we devised a prognosis nomogram. Last, a long non-coding (lncRNA) NEAT1/miR-33a-5p/IRS2 regulatory axis of the competing endogenous RNA network was built to investigate the mechanisms of SKCM metastasis progression. Grouping based on the scoring system could predict the prognosis of SKCM and predict the sensitivity of patients to immunotherapy, targeted therapy, and chemotherapy. This could facilitate the formulation of individualised treatment strategies and help drug research and development. These findings highlight the regulatory axis of the lncRNA NEAT1/miR-33a-5p/IRS2, which may play a role in SKCM metastasis.

摘要

皮肤黑色素瘤(SKCM)具有显著的恶性程度和不良预后。衰老相关基因(ARGs)在 SKCM 中的功能尚不清楚。本研究基于 SKCM RNA-seq、突变和癌症基因组图谱中的临床数据,构建了 ARG 的预后风险评分模型。我们的新型预后模型包括四个 ARG(IRS2、PDGFRA、TFAP2A 和 SOD2),可区分低风险和高风险组。低风险患者从免疫疗法和常用的靶向和化疗药物中获益更多,而高风险患者则不然。两组之间的免疫细胞浸润和肿瘤微环境也存在显著差异。此外,多变量 Cox 回归分析显示,年龄、pT 分期、pM 分期、体重指数、肿瘤突变负担和风险评分是影响 SKCM 患者预后的独立因素;因此,我们设计了一个预后列线图。最后,构建了长链非编码(lncRNA)NEAT1/miR-33a-5p/IRS2 竞争性内源 RNA 网络的 lncRNA 调节轴,以研究 SKCM 转移进展的机制。基于评分系统的分组可以预测 SKCM 的预后,并预测患者对免疫疗法、靶向治疗和化疗的敏感性。这有助于制定个体化治疗策略,并有助于药物研究和开发。这些发现强调了 lncRNA NEAT1/miR-33a-5p/IRS2 的调节轴,它可能在 SKCM 转移中发挥作用。

https://cdn.ncbi.nlm.nih.gov/pmc/blobs/e6a5/9834281/dd38daf20300/41598_2022_22259_Fig1_HTML.jpg

文献AI研究员

20分钟写一篇综述,助力文献阅读效率提升50倍。

立即体验

用中文搜PubMed

大模型驱动的PubMed中文搜索引擎

马上搜索

文档翻译

学术文献翻译模型,支持多种主流文档格式。

立即体验