Suppr超能文献

miR-1306-3p 可直接激活初级感觉神经元中的 P2X3 受体,从而诱导大鼠内脏疼痛。

miR-1306-3p directly activates P2X3 receptors in primary sensory neurons to induce visceral pain in rats.

机构信息

Jiangsu Key Laboratory of Neuropsychiatric Diseases and Institute of Neuroscience, Soochow University, Suzhou, Jiangsu, P.R. China.

School of Life Sciences and Research Center for Resource Peptide Drugs, Shaanxi Engineering and Technological Research Center for Conversation and Utilization of Regional Biological Resources, Yanan University, Yanan, P. R. China.

出版信息

Pain. 2023 Jul 1;164(7):1555-1565. doi: 10.1097/j.pain.0000000000002853. Epub 2022 Dec 22.

Abstract

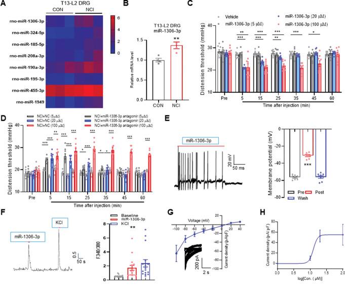
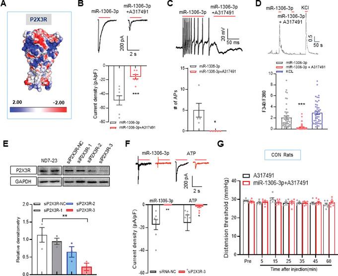
Mounting evidence indicates that microRNAs (miRNAs) play critical roles in various pathophysiological conditions and diseases, but the physiological roles of extracellular miRNAs on the disease-related ion channels remain largely unknown. Here, we showed that miR-1306-3p evoked action potentials and induced inward currents of the acutely isolated rat dorsal root ganglion (DRG) neurons. The miR-1306-3p-induced effects were significantly inhibited by A317491, a potent inhibitor of the P2X3 receptor (P2X3R), or disappeared after the knockdown of P2X3Rs in DRG neurons. We further identified R180, K315, and R52 as the miR-1306-3p interaction sites on the extracellular domain of P2X3Rs, which were distinct from the orthosteric ATP-binding sites. Intrathecal injection of miR-1306-3p produced visceral pain but not somatic pain in normal control rats. Conversely, intrathecal application of a miR-1306-3p antagomir and A317491 significantly alleviated visceral pain in a rat model of chronic visceral pain. Together, our findings suggest that miR-1306-3p might function as an endogenous ligand to activate P2X3Rs, eventually leading to chronic visceral pain.

摘要

越来越多的证据表明 microRNAs(miRNAs)在各种病理生理条件和疾病中发挥着关键作用,但细胞外 miRNAs 对与疾病相关的离子通道的生理作用在很大程度上仍不清楚。在这里,我们表明 miR-1306-3p 可引发急性分离的大鼠背根神经节(DRG)神经元的动作电位并诱导内向电流。miR-1306-3p 诱导的作用被 P2X3 受体(P2X3R)的强效抑制剂 A317491 显著抑制,或在 DRG 神经元中敲低 P2X3Rs 后消失。我们进一步鉴定出 R180、K315 和 R52 是 P2X3Rs 细胞外结构域上与 miR-1306-3p 相互作用的位点,这与正位 ATP 结合位点不同。鞘内注射 miR-1306-3p 在正常对照大鼠中产生内脏痛而不是躯体痛。相反,鞘内应用 miR-1306-3p 拮抗剂和 A317491 可显著缓解慢性内脏痛大鼠的内脏痛。总之,我们的研究结果表明,miR-1306-3p 可能作为一种内源性配体激活 P2X3R,最终导致慢性内脏痛。

https://cdn.ncbi.nlm.nih.gov/pmc/blobs/941e/10281022/14e1e422cf8d/jop-164-1555-g001.jpg

文献AI研究员

20分钟写一篇综述,助力文献阅读效率提升50倍。

立即体验

用中文搜PubMed

大模型驱动的PubMed中文搜索引擎

马上搜索

文档翻译

学术文献翻译模型,支持多种主流文档格式。

立即体验