Suppr超能文献

I 型干扰素将皮肤相关的共生失调细菌与酒渣鼻的致病性炎症和血管生成联系起来。

Type I IFNs link skin-associated dysbiotic commensal bacteria to pathogenic inflammation and angiogenesis in rosacea.

机构信息

Department of Dermatology, University Hospital CHUV, Lausanne, Switzerland.

Department of Dermatology, Dusseldorf University Hospital, Dusseldorf, Germany.

出版信息

JCI Insight. 2023 Feb 22;8(4):e151846. doi: 10.1172/jci.insight.151846.

Abstract

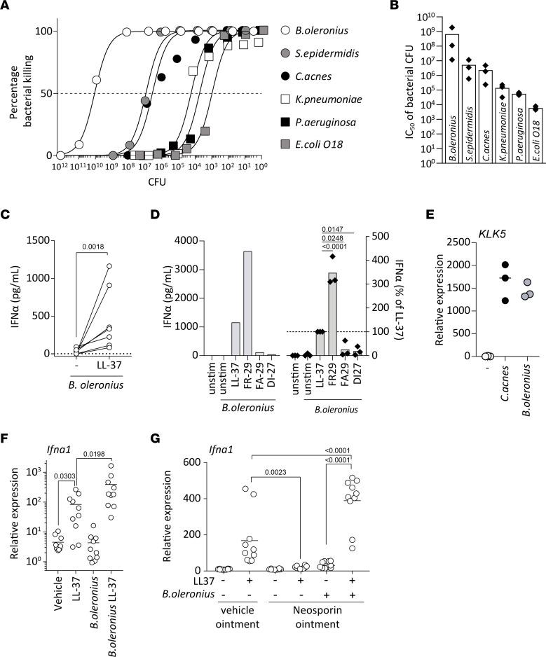
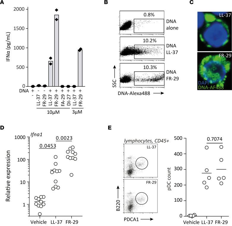
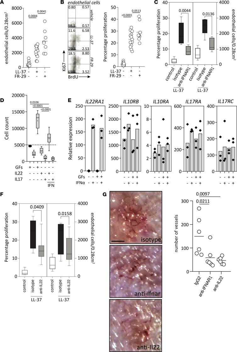
Rosacea is a common chronic inflammatory skin disease with a fluctuating course of excessive inflammation and apparent neovascularization. Microbial dysbiosis with a high density of Bacillus oleronius and increased activity of kallikrein 5, which cleaves cathelicidin antimicrobial peptide, are key pathogenic triggers in rosacea. However, how these events are linked to the disease remains unknown. Here, we show that type I IFNs produced by plasmacytoid DCs represent the pivotal link between dysbiosis, the aberrant immune response, and neovascularization. Compared with other commensal bacteria, B. oleronius is highly susceptible and preferentially killed by cathelicidin antimicrobial peptides, leading to enhanced generation of complexes with bacterial DNA. These bacterial DNA complexes but not DNA complexes derived from host cells are required for cathelicidin-induced activation of plasmacytoid DCs and type I IFN production. Moreover, kallikrein 5 cleaves cathelicidin into peptides with heightened DNA binding and type I IFN-inducing capacities. In turn, excessive type I IFN expression drives neoangiogenesis via IL-22 induction and upregulation of the IL-22 receptor on endothelial cells. These findings unravel a potentially novel pathomechanism that directly links hallmarks of rosacea to the killing of dysbiotic commensal bacteria with induction of a pathogenic type I IFN-driven and IL-22-mediated angiogenesis.

摘要

酒渣鼻是一种常见的慢性炎症性皮肤疾病,其病程呈波动性,表现为过度炎症和明显的新血管生成。微生物失调,高浓度的奥洛隆芽孢杆菌和激肽释放酶 5 的活性增加,该酶可切割抗菌肽 cathelicidin,是酒渣鼻的关键致病触发因素。然而,这些事件如何与疾病相关仍然未知。在这里,我们表明浆细胞样树突状细胞(pDCs)产生的 I 型干扰素是微生物失调、异常免疫反应和新血管生成之间的关键联系。与其他共生细菌相比,奥洛隆芽孢杆菌极易受到抗菌肽 cathelicidin 的杀伤,并优先被其杀伤,导致与细菌 DNA 形成复合物的增强生成。这些细菌 DNA 复合物而不是来自宿主细胞的 DNA 复合物是 cathelicidin 诱导浆细胞样树突状细胞(pDCs)活化和 I 型 IFN 产生所必需的。此外,激肽释放酶 5 将抗菌肽 cathelicidin 切割成具有更高 DNA 结合能力和 I 型 IFN 诱导能力的肽。反过来,过量的 I 型 IFN 表达通过诱导 IL-22 和内皮细胞上 IL-22 受体的上调,驱动新血管生成。这些发现揭示了一种潜在的新发病机制,它将酒渣鼻的特征直接与杀死失调共生细菌联系起来,并诱导致病性 I 型 IFN 驱动和 IL-22 介导的血管生成。

https://cdn.ncbi.nlm.nih.gov/pmc/blobs/cc21/9977509/634e9cce33da/jciinsight-8-151846-g214.jpg

文献AI研究员

20分钟写一篇综述,助力文献阅读效率提升50倍。

立即体验

用中文搜PubMed

大模型驱动的PubMed中文搜索引擎

马上搜索

文档翻译

学术文献翻译模型,支持多种主流文档格式。

立即体验