Suppr超能文献

外泌体递送的 circSTAU2 通过靶向 miR-589/CAPZA1 轴抑制胃癌的进展。

Exosome-Delivered circSTAU2 Inhibits the Progression of Gastric Cancer by Targeting the miR-589/CAPZA1 Axis.

机构信息

Department of Gastrointestinal Surgery, Union Hospital, Tongji Medical College, Huazhong University of Science and Technology, Wuhan, 430022, People's Republic of China.

出版信息

Int J Nanomedicine. 2023 Jan 6;18:127-142. doi: 10.2147/IJN.S391872. eCollection 2023.

Abstract

BACKGROUND

Circular RNAs (circRNAs) are endogenous noncoding RNAs that play vital roles in many biological processes, particularly in human cancer. Recent studies indicate that circRNAs play an important role in tumor progression through exosomes. However, the specific functions of gastric cancer-derived exosomes and the role of circSTAU2 in gastric cancer (GC) remain largely unknown.

METHODS

Differentially expressed circRNAs in GC were identified by circRNA microarrays analysis and quantitative real-time polymerase chain reaction (qRT-PCR). The role of circSTAU2 in GC was verified by circSTAU2 knockdown and overexpression with functional assays both in vitro and in vivo. Fluorescence in situ hybridization (FISH), immunofluorescence, RNA immunoprecipitation (RIP), dual-luciferase reporter assay, qRT-PCR and Western blot were adopted to evaluate the expression and regulatory mechanism of MBNL1, circSTAU2, miR-589 and CAPZA1. Furthermore, the role of exosomes was demonstrated by transmission electron microscopy and nano-sight particle tracking analysis.

RESULTS

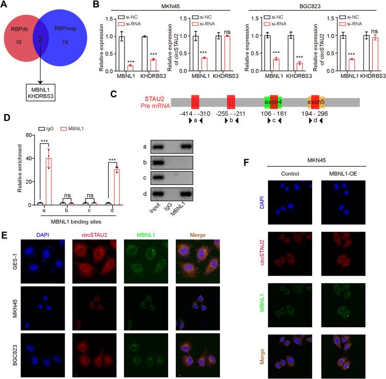
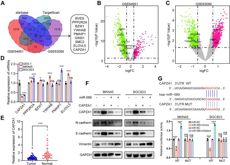
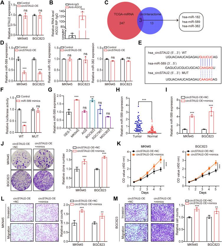
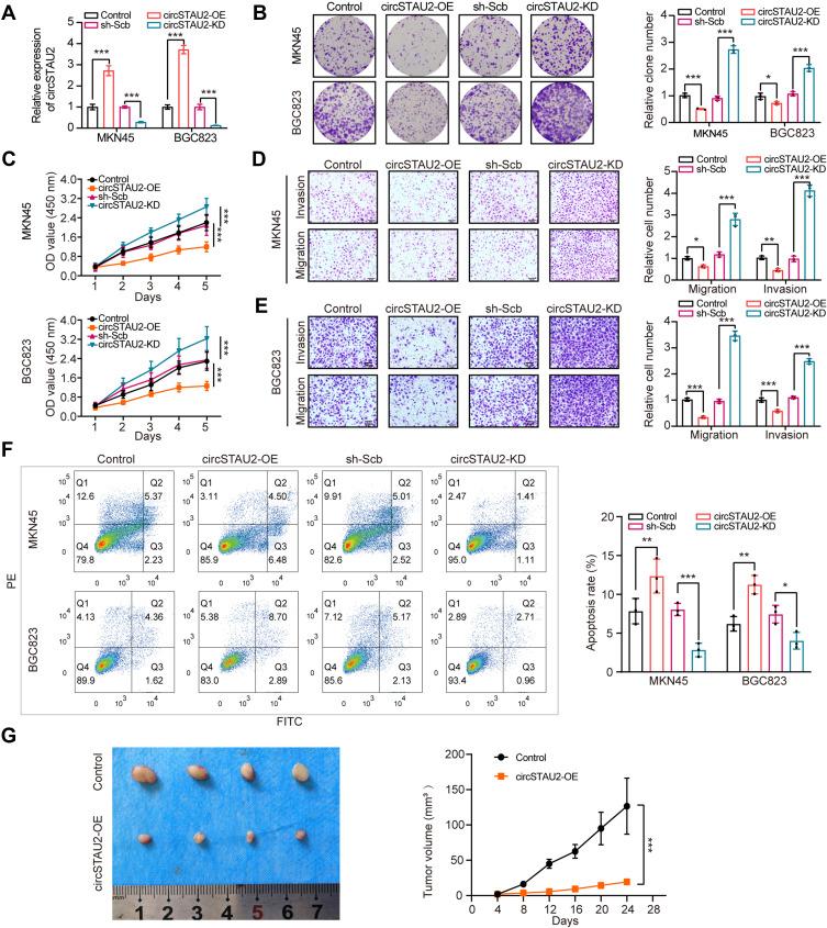
CircSTAU2, mainly localized in the cytoplasm, was significantly downregulated in GC. CircSTAU2 overexpression inhibited GC cell proliferation, invasion and migration both in vitro and in vivo, while circSTAU2 knockdown had the inverse effect. CircSTAU2 could be wrapped in exosomes and delivered to recipient cells, and functioned as a sponge for miR-589 to relieve its inhibitory effect on CAPZA1, thus inhibiting GC progression. Furthermore, MBNL1 acted as the upstream RNA-binding protein of circSTAU2 and significantly influenced the circularization and expression of circSTAU2.

CONCLUSION

Exosome-delivered circSTAU2 may act as a tumor suppressor that restrains GC progression via miR-589/CAPZA1 axis, which demonstrates a potential therapeutic target for GC.

摘要

背景

环状 RNA(circRNA)是内源性非编码 RNA,在许多生物过程中发挥着重要作用,特别是在人类癌症中。最近的研究表明,circRNA 通过外泌体在肿瘤进展中发挥重要作用。然而,胃癌衍生的外泌体的具体功能以及 circSTAU2 在胃癌(GC)中的作用在很大程度上仍然未知。

方法

通过 circRNA 微阵列分析和定量实时聚合酶链反应(qRT-PCR)鉴定 GC 中差异表达的 circRNA。通过体外和体内功能测定,使用 circSTAU2 敲低和过表达来验证 circSTAU2 在 GC 中的作用。采用荧光原位杂交(FISH)、免疫荧光、RNA 免疫沉淀(RIP)、双荧光素酶报告基因测定、qRT-PCR 和 Western blot 来评估 MBNL1、circSTAU2、miR-589 和 CAPZA1 的表达和调控机制。此外,通过透射电子显微镜和纳米粒子跟踪分析来证明外泌体的作用。

结果

circSTAU2 主要定位于细胞质中,在 GC 中显著下调。circSTAU2 过表达在体外和体内均抑制 GC 细胞的增殖、侵袭和迁移,而 circSTAU2 敲低则有相反的效果。circSTAU2 可以被包裹在 exosomes 中并递送到受体细胞中,并作为 miR-589 的海绵以减轻其对 CAPZA1 的抑制作用,从而抑制 GC 进展。此外,MBNL1 作为 circSTAU2 的上游 RNA 结合蛋白,显著影响 circSTAU2 的环状化和表达。

结论

外泌体递送的 circSTAU2 可能通过 miR-589/CAPZA1 轴作为肿瘤抑制因子发挥作用,抑制 GC 进展,这为 GC 提供了一个潜在的治疗靶点。

https://cdn.ncbi.nlm.nih.gov/pmc/blobs/2402/9832994/89fcec9d2d3e/IJN-18-127-g0001.jpg

文献AI研究员

20分钟写一篇综述,助力文献阅读效率提升50倍。

立即体验

用中文搜PubMed

大模型驱动的PubMed中文搜索引擎

马上搜索

文档翻译

学术文献翻译模型,支持多种主流文档格式。

立即体验