Suppr超能文献

通过 poly(A) 尾的重塑来调节母源 mRNA,以实现人类卵母细胞到胚胎的转变。

Remodeling of maternal mRNA through poly(A) tail orchestrates human oocyte-to-embryo transition.

机构信息

College of Life Science, Northeast Forestry University, Harbin, China.

State Key Laboratory of Molecular Developmental Biology, Institute of Genetics and Developmental Biology, Innovative Academy of Seed Design, Chinese Academy of Sciences, Beijing, China.

出版信息

Nat Struct Mol Biol. 2023 Feb;30(2):200-215. doi: 10.1038/s41594-022-00908-2. Epub 2023 Jan 16.

Abstract

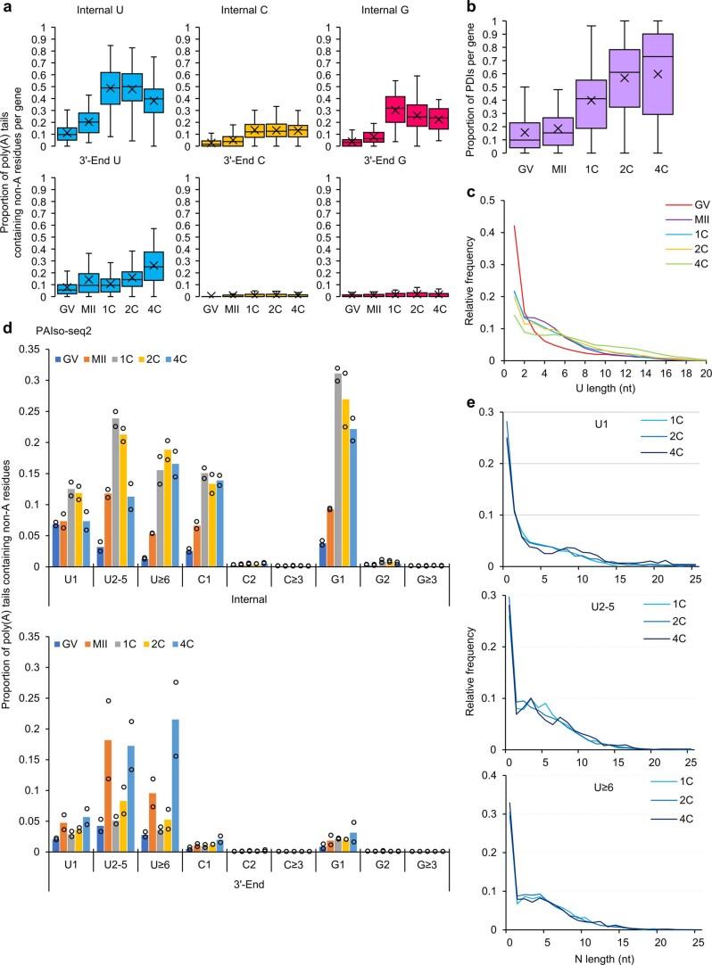
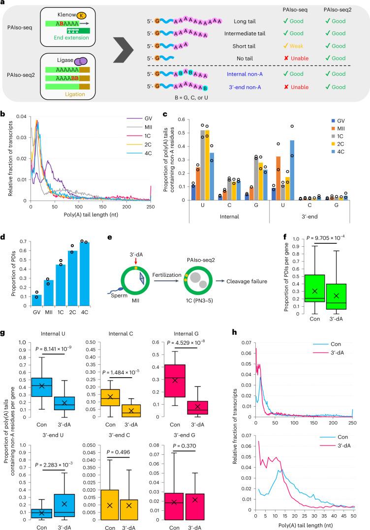
Poly(A)-tail-mediated post-transcriptional regulation of maternal mRNAs is vital in the oocyte-to-embryo transition (OET). Nothing is known about poly(A) tail dynamics during the human OET. Here, we show that poly(A) tail length and internal non-A residues are highly dynamic during the human OET, using poly(A)-inclusive RNA isoform sequencing (PAIso-seq). Unexpectedly, maternal mRNAs undergo global remodeling: after deadenylation or partial degradation into 3'-UTRs, they are re-polyadenylated to produce polyadenylated degradation intermediates, coinciding with massive incorporation of non-A residues, particularly internal long consecutive U residues, into the newly synthesized poly(A) tails. Moreover, TUT4 and TUT7 contribute to the incorporation of these U residues, BTG4-mediated deadenylation produces substrates for maternal mRNA re-polyadenylation, and TENT4A and TENT4B incorporate internal G residues. The maternal mRNA remodeling is further confirmed using PAIso-seq2. Importantly, maternal mRNA remodeling is essential for the first cleavage of human embryos. Together, these findings broaden our understanding of the post-transcriptional regulation of maternal mRNAs during the human OET.

摘要

聚(A)尾介导的母体 mRNA 转录后调控在卵母细胞到胚胎过渡(OET)中至关重要。目前尚不清楚人类 OET 期间聚(A)尾的动态变化。在这里,我们使用聚(A)包含的 RNA 异构体测序(PAIso-seq)显示,聚(A)尾长度和内部非-A 残基在人类 OET 期间高度动态。出乎意料的是,母体 mRNA 经历了全面重塑:在去腺苷酸化或部分降解为 3'-UTR 后,它们被重新聚腺苷酸化,产生聚腺苷酸化降解中间产物,同时大量非-A 残基(特别是内部长连续 U 残基)掺入新合成的聚(A)尾。此外,TUT4 和 TUT7 有助于这些 U 残基的掺入,BTG4 介导的去腺苷酸化产生母体 mRNA 重新聚腺苷酸化的底物,而 TENT4A 和 TENT4B 掺入内部 G 残基。使用 PAIso-seq2 进一步证实了母体 mRNA 重塑。重要的是,母体 mRNA 重塑对于人类胚胎的第一次分裂是必不可少的。总之,这些发现拓宽了我们对人类 OET 期间母体 mRNA 转录后调控的理解。

https://cdn.ncbi.nlm.nih.gov/pmc/blobs/6fc1/9935398/9e11aeffeaa7/41594_2022_908_Fig1_HTML.jpg

文献AI研究员

20分钟写一篇综述,助力文献阅读效率提升50倍。

立即体验

用中文搜PubMed

大模型驱动的PubMed中文搜索引擎

马上搜索

文档翻译

学术文献翻译模型,支持多种主流文档格式。

立即体验