Suppr超能文献

短期和长期暴露于聚苯乙烯纳米和微塑料会导致氧化应激,并对皮肤细胞结构和 Wnt/β-连环蛋白信号传导产生不同的影响。

Short- and long-term polystyrene nano- and microplastic exposure promotes oxidative stress and divergently affects skin cell architecture and Wnt/beta-catenin signaling.

机构信息

ZIK plasmatis, Leibniz Institute for Plasma Science and Technology (INP), Felix-Hausdorff-Str. 2, 17489, Greifswald, Germany.

Department of General Pathology, State University of Londrina, Rodovia Celso Garcia Cid, Londrina, Brazil.

出版信息

Part Fibre Toxicol. 2023 Jan 16;20(1):3. doi: 10.1186/s12989-023-00513-1.

Abstract

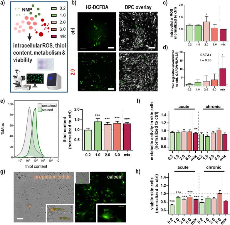
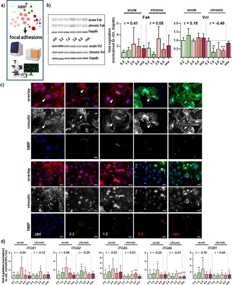
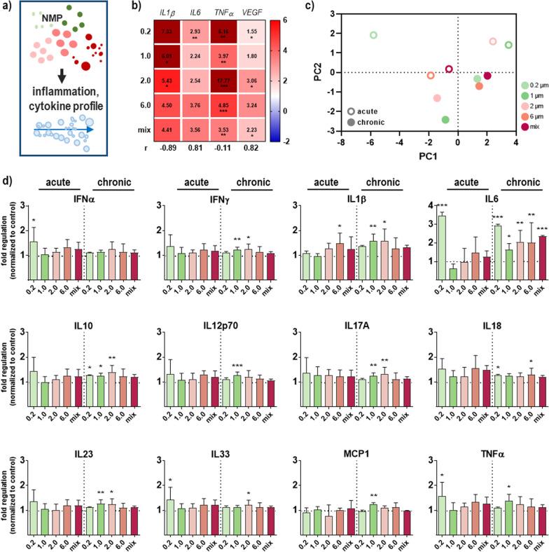
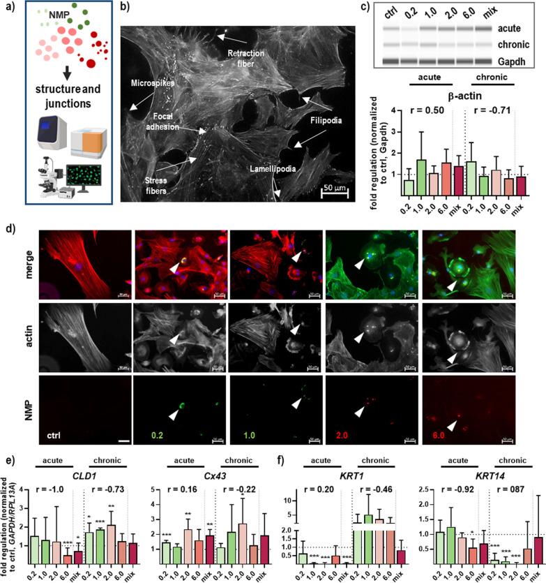
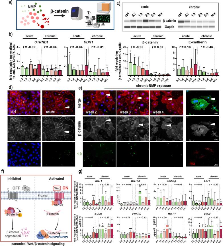
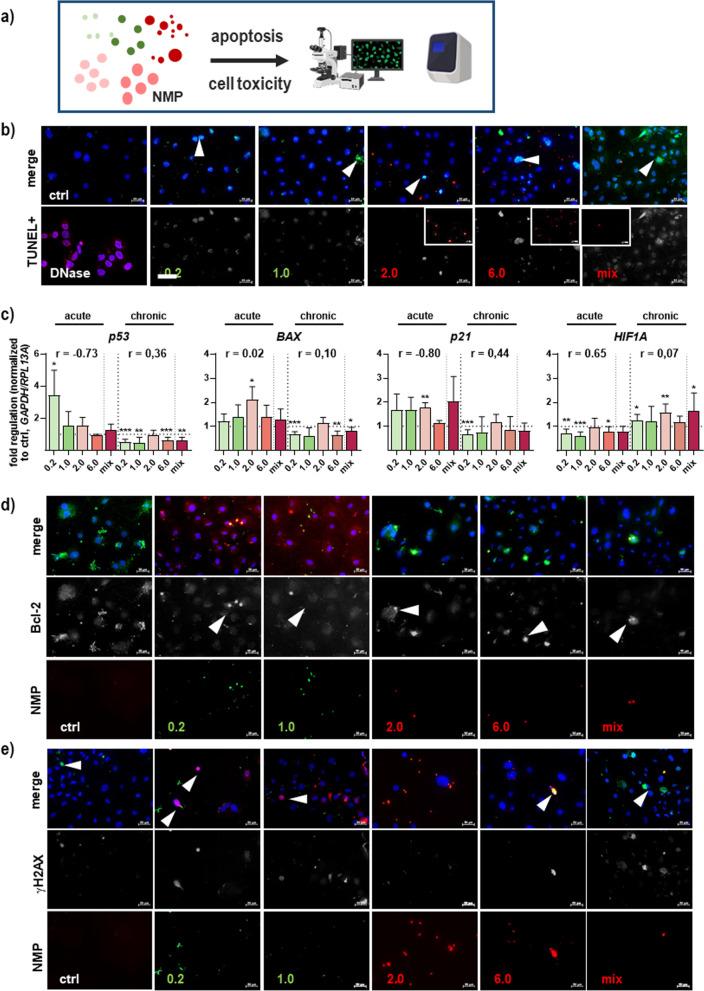
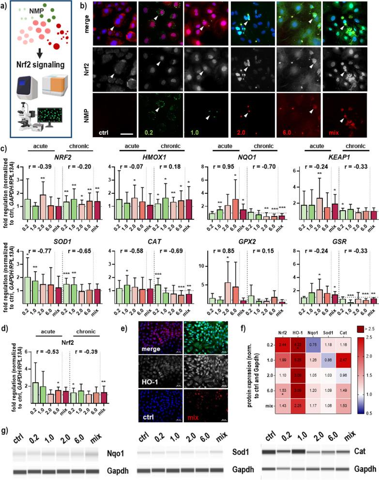
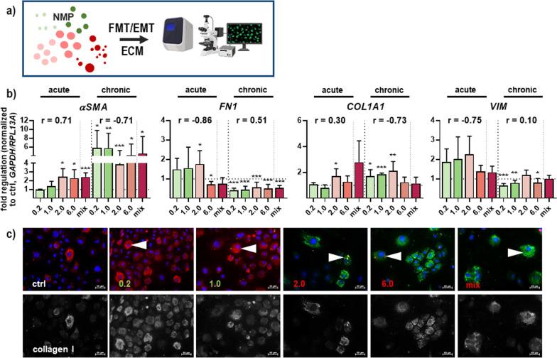
Nano- and microplastic particles (NMP) are strong environmental contaminants affecting marine ecosystems and human health. The negligible use of biodegradable plastics and the lack of knowledge about plastic uptake, accumulation, and functional consequences led us to investigate the short- and long-term effects in freshly isolated skin cells from mice. Using fluorescent NMP of several sizes (200 nm to 6 µm), efficient cellular uptake was observed, causing, however, only minor acute toxicity as metabolic activity and apoptosis data suggested, albeit changes in intracellular reactive species and thiol levels were observed. The internalized NMP induced an altered expression of various targets of the nuclear factor-2-related transcription factor 2 pathway and were accompanied by changed antioxidant and oxidative stress signaling responses, as suggested by altered heme oxygenase 1 and glutathione peroxide 2 levels. A highly increased beta-catenin expression under acute but not chronic NMP exposure was concomitant with a strong translocation from membrane to the nucleus and subsequent transcription activation of Wnt signaling target genes after both single-dose and chronic long-term NMP exposure. Moreover, fibroblast-to-myofibroblast transdifferentiation accompanied by an increase of α smooth muscle actin and collagen expression was observed. Together with several NMP-induced changes in junctional and adherence protein expression, our study for the first time elucidates the acute and chronic effects of NMP of different sizes in primary skin cells' signaling and functional biology, contributing to a better understanding of nano- and microplastic to health risks in higher vertebrates.

摘要

纳米和微塑料颗粒(NMP)是强烈的环境污染物,影响海洋生态系统和人类健康。可生物降解塑料的使用微不足道,以及对塑料摄取、积累和功能后果的了解不足,促使我们研究新鲜分离的小鼠皮肤细胞的短期和长期影响。使用几种大小的荧光 NMP(200nm 至 6μm),观察到有效的细胞摄取,但正如代谢活性和细胞凋亡数据所表明的那样,仅引起轻微的急性毒性,尽管观察到细胞内活性物质和巯基水平的变化。内化的 NMP 诱导核因子-2 相关转录因子 2 途径的各种靶标表达发生改变,并伴有抗氧化和氧化应激信号反应的改变,这表明血红素加氧酶 1 和谷胱甘肽过氧化物酶 2 水平发生改变。急性而非慢性 NMP 暴露下β-连环蛋白表达高度增加,伴随着强烈的从膜到核的易位,以及单次剂量和慢性长期 NMP 暴露后 Wnt 信号靶基因的转录激活。此外,观察到成纤维细胞向肌成纤维细胞的转分化,伴随着α平滑肌肌动蛋白和胶原蛋白表达的增加。结合 NMP 诱导的几种连接和粘附蛋白表达的变化,我们的研究首次阐明了不同大小的 NMP 在原代皮肤细胞信号和功能生物学中的急性和慢性作用,有助于更好地理解纳米和微塑料对高等脊椎动物的健康风险。

https://cdn.ncbi.nlm.nih.gov/pmc/blobs/7ce9/9844005/095130dc8b89/12989_2023_513_Fig1_HTML.jpg

文献AI研究员

20分钟写一篇综述,助力文献阅读效率提升50倍。

立即体验

用中文搜PubMed

大模型驱动的PubMed中文搜索引擎

马上搜索

文档翻译

学术文献翻译模型,支持多种主流文档格式。

立即体验