Suppr超能文献

使用 PacBio 高通量测序平台进行核苷酸分辨率的高通量端粒长度测量。

High-throughput telomere length measurement at nucleotide resolution using the PacBio high fidelity sequencing platform.

机构信息

Cancer Science Institute of Singapore, National University of Singapore, 14 Medical Drive, Singapore, 117599, Singapore.

Cancer and Stem Cell Biology Program, Duke-NUS Medical School, 8 College Road, Singapore, 169857, Singapore.

出版信息

Nat Commun. 2023 Jan 17;14(1):281. doi: 10.1038/s41467-023-35823-7.

Abstract

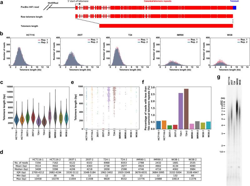
Telomeres are specialized nucleoprotein structures at the ends of linear chromosomes. The progressive shortening of steady-state telomere length in normal human somatic cells is a promising biomarker for age-associated diseases. However, there remain substantial challenges in quantifying telomere length due to the lack of high-throughput method with nucleotide resolution for individual telomere. Here, we describe a workflow to capture telomeres using newly designed telobaits in human culture cell lines as well as clinical patient samples and measure their length accurately at nucleotide resolution using single-molecule real-time (SMRT) sequencing. Our results also reveal the extreme heterogeneity of telomeric variant sequences (TVSs) that are dispersed throughout the telomere repeat region. The presence of TVSs disrupts the continuity of the canonical (5'-TTAGGG-3')n telomere repeats, which affects the binding of shelterin complexes at the chromosomal ends and telomere protection. These findings may have profound implications in human aging and diseases.

摘要

端粒是线性染色体末端的一种特殊核蛋白结构。在正常的人类体细胞中,端粒长度的稳定状态逐渐缩短,这是与年龄相关疾病的一个有前途的生物标志物。然而,由于缺乏具有核苷酸分辨率的高通量方法来测量单个端粒的长度,因此在定量端粒长度方面仍然存在很大的挑战。在这里,我们描述了一种使用新设计的 telobaits 在人类培养细胞系以及临床患者样本中捕获端粒的工作流程,并使用单分子实时 (SMRT) 测序准确地测量其核苷酸分辨率的长度。我们的结果还揭示了端粒变体序列 (TVS) 的极端异质性,这些序列分散在端粒重复区域。TVS 的存在破坏了经典 (5'-TTAGGG-3')n 端粒重复的连续性,这会影响庇护复合物在染色体末端的结合和端粒保护。这些发现可能对人类衰老和疾病具有深远的影响。

https://cdn.ncbi.nlm.nih.gov/pmc/blobs/3546/9845338/adfecd715d31/41467_2023_35823_Fig1_HTML.jpg

文献AI研究员

20分钟写一篇综述,助力文献阅读效率提升50倍。

立即体验

用中文搜PubMed

大模型驱动的PubMed中文搜索引擎

马上搜索

文档翻译

学术文献翻译模型,支持多种主流文档格式。

立即体验