Suppr超能文献

新型香蕉凝集素 CAR-T 细胞靶向胰腺肿瘤及肿瘤相关基质。

Novel banana lectin CAR-T cells to target pancreatic tumors and tumor-associated stroma.

机构信息

Center for Cell and Gene Therapy, Baylor College of Medicine, Houston, Texas, USA

Center for Cell and Gene Therapy, Baylor College of Medicine, Houston, Texas, USA.

出版信息

J Immunother Cancer. 2023 Jan;11(1). doi: 10.1136/jitc-2022-005891.

Abstract

BACKGROUND

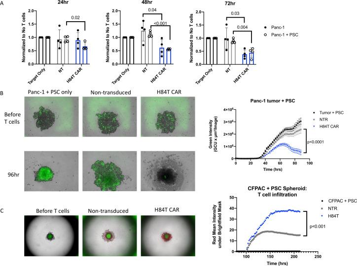
Cell therapies for solid tumors are thwarted by the hostile tumor microenvironment (TME) and by heterogeneous expression of tumor target antigens. We address both limitations with a novel class of chimeric antigen receptors based on plant lectins, which recognize the aberrant sugar residues that are a 'hallmark' of both malignant and associated stromal cells. We have expressed in T cells a modified lectin from banana, H84T BanLec, attached to a chimeric antigen receptor (H84T-CAR) that recognizes high-mannose (asparagine residue with five to nine mannoses). Here, we tested the efficacy of our novel H84T CAR in models of pancreatic ductal adenocarcinoma (PDAC), intractable tumors with aberrant glycosylation and characterized by desmoplastic stroma largely contributed by pancreatic stellate cells (PSCs).

METHODS

We transduced human T cells with a second-generation retroviral construct expressing the H84T BanLec chimeric receptor, measured T-cell expansion, characterized T-cell phenotype, and tested their efficacy against PDAC tumor cells lines by flow cytometry quantification. In three-dimensional (3D) spheroid models, we measured H84T CAR T-cell disruption of PSC architecture, and T-cell infiltration by live imaging. We tested the activity of H84T CAR T cells against tumor xenografts derived from three PDAC cell lines. Antitumor activity was quantified by caliper measurement and bioluminescence signal and used anti-human vimentin to measure residual PSCs.

RESULTS

H84T BanLec CAR was successfully transduced and expressed by T cells which had robust expansion and retained central memory phenotype in both CD4 and CD8 compartments. H84T CAR T cells targeted and eliminated PDAC tumor cell lines. They also disrupted PSC architecture in 3D models in vitro and reduced total tumor and stroma cells in mixed co-cultures. H84T CAR T cells exhibited improved T-cell infiltration in multicellular spheroids and had potent antitumor effects in the xenograft models. We observed no adverse effects against normal tissues.

CONCLUSIONS

T cells expressing H84T CAR target malignant cells and their stroma in PDAC tumor models. The incorporation of glycan-targeting lectins within CARs thus extends their activity to include both malignant cells and their supporting stromal cells, disrupting the TME that otherwise diminishes the activity of cellular therapies against solid tumors.

摘要

背景

实体瘤的细胞疗法受到肿瘤微环境(TME)的抑制和肿瘤靶抗原异质性表达的限制。我们通过一类新型嵌合抗原受体来解决这两个限制,该受体基于植物凝集素,可识别异常糖残基,这是恶性细胞和相关基质细胞的“标志”。我们已经在 T 细胞中表达了一种经过修饰的来自香蕉的凝集素 H84T BanLec,它与一种嵌合抗原受体(H84T-CAR)相连,该受体识别高甘露糖(带有五到九个甘露糖的天冬酰胺残基)。在这里,我们在胰腺导管腺癌(PDAC)模型中测试了我们新型 H84T CAR 的疗效,PDAC 是一种具有异常糖基化的难治性肿瘤,其特征是由胰腺星状细胞(PSC)构成的纤维性基质。

方法

我们用第二代逆转录病毒构建体转导人 T 细胞,表达 H84T BanLec 嵌合受体,测量 T 细胞的扩增,分析 T 细胞表型,并通过流式细胞术定量分析来测试其对 PDAC 肿瘤细胞系的疗效。在三维(3D)球体模型中,我们测量了 H84T CAR T 细胞对 PSC 结构的破坏和 T 细胞的浸润情况。我们测试了 H84T CAR T 细胞对三种 PDAC 细胞系来源的肿瘤异种移植物的活性。通过卡尺测量和生物发光信号来量化抗肿瘤活性,并使用抗人波形蛋白来测量残留的 PSC。

结果

H84T BanLec CAR 成功转导并表达在 T 细胞中,T 细胞在 CD4 和 CD8 区均具有强大的扩增,并保留了中央记忆表型。H84T CAR T 细胞靶向并消除了 PDAC 肿瘤细胞系。它们还在体外 3D 模型中破坏了 PSC 结构,并减少了混合共培养物中的总肿瘤和基质细胞。H84T CAR T 细胞在多细胞球体中的 T 细胞浸润得到改善,并在异种移植模型中具有强大的抗肿瘤作用。我们没有观察到对正常组织的不良反应。

结论

在 PDAC 肿瘤模型中,表达 H84T CAR 的 T 细胞靶向恶性细胞及其基质。在 CAR 中加入糖靶向凝集素,从而将其活性扩展到包括恶性细胞及其支持的基质细胞,破坏了肿瘤微环境,否则会降低细胞疗法对实体瘤的疗效。

https://cdn.ncbi.nlm.nih.gov/pmc/blobs/67a4/9853244/37cdb2917684/jitc-11-1-g001.jpg

文献AI研究员

20分钟写一篇综述,助力文献阅读效率提升50倍。

立即体验

用中文搜PubMed

大模型驱动的PubMed中文搜索引擎

马上搜索

文档翻译

学术文献翻译模型,支持多种主流文档格式。

立即体验