Suppr超能文献

宫腔内注射自体子宫内膜细胞和富含血小板血浆治疗薄型子宫内膜患者:一项前瞻性随机研究。

Hysteroscopic injections of autologous endometrial cells and platelet-rich plasma in patients with thin endometrium: a pilot randomized study.

机构信息

National Medical Research Center for Obstetrics, Gynecology and Perinatology Named After Academician V.I. Kulakov of Ministry of Healthcare of Russian Federation, Moscow, Russia.

I.M. Sechenov First MSMU of Ministry of Health of Russia (Sechenov University), Moscow, Russia.

出版信息

Sci Rep. 2023 Jan 18;13(1):945. doi: 10.1038/s41598-023-27982-w.

Abstract

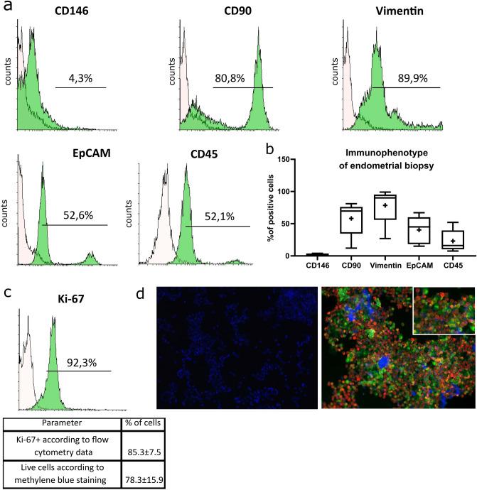
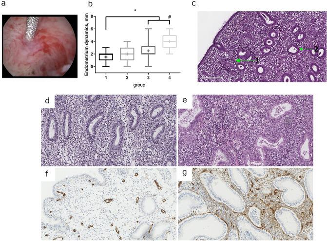
The aim of this study was to evaluate the efficacy of hysteroscopically controlled injections of autologous platelet-rich plasma (PRP) and autologous endometrial cells as a treatment for infertile women with thin endometrium. The study enrolled 115 patients with thin endometrium (< 7 mm at implantation window) and infertility, who were divided into groups: Group 1 (the control) underwent conservative therapy; Group 2 received intraendometrial PRP injections instead of the conservative therapy; Group 3 received identical injections after conservative therapy; Group 4 received injections of the autologous endometrial cells suspended in PRP. A single injection dose of PRP contained 0.6-0.7 × 10 of platelets. The levels of PDGF-BB and VEGF in PRP were increased compared with ordinary plasma. The autologous endometrial cells, obtained from pipelle biopsies, constituted heterogeneous cell populations containing stromal and epithelial cells. Intraendometrial PRP injections had significant impact on endometrial thickness and local microcirculation in Group 2 and Group 3. In Group 4, injections of PRP reinforced with endometrial cells also facilitated a significant increase in endometrial thickness. This work describes a novel approach for infertility treatment in patients with refractory thin endometrium. PRP injections and injections of the endometrial cells suspended in PRP into endometrium enhanced cell proliferation and angiogenesis.

摘要

本研究旨在评估宫腔镜下注射自体富血小板血浆(PRP)和自体子宫内膜细胞治疗薄型子宫内膜不孕患者的疗效。该研究纳入了 115 名薄型子宫内膜(着床窗时 < 7mm)和不孕患者,将其分为以下几组:第 1 组(对照组)接受保守治疗;第 2 组接受子宫内膜内 PRP 注射治疗,而非保守治疗;第 3 组在保守治疗后接受相同的注射治疗;第 4 组接受 PRP 悬浮自体子宫内膜细胞注射治疗。PRP 的单次注射剂量含有 0.6-0.7×10 个血小板。与普通血浆相比,PRP 中的 PDGF-BB 和 VEGF 水平增加。自体子宫内膜细胞来源于 pipelle 活检,构成含有基质和上皮细胞的异质细胞群。子宫内膜内 PRP 注射对第 2 组和第 3 组的子宫内膜厚度和局部微循环有显著影响。在第 4 组中,PRP 中强化注入子宫内膜细胞也促进了子宫内膜厚度的显著增加。本研究描述了一种治疗难治性薄型子宫内膜不孕患者的新方法。PRP 注射和 PRP 悬浮子宫内膜细胞注射可增强细胞增殖和血管生成。

https://cdn.ncbi.nlm.nih.gov/pmc/blobs/ca92/9849213/375cde891248/41598_2023_27982_Fig1_HTML.jpg

文献AI研究员

20分钟写一篇综述,助力文献阅读效率提升50倍。

立即体验

用中文搜PubMed

大模型驱动的PubMed中文搜索引擎

马上搜索

文档翻译

学术文献翻译模型,支持多种主流文档格式。

立即体验