Suppr超能文献

BAP1 是 HIF-1α 的一种新型调节因子。

BAP1 is a novel regulator of HIF-1α.

机构信息

Thoracic Oncology, University of Hawaii Cancer Center, Honolulu, HI 96813.

Center for Theoretical Biological Physics, Rice University, Houston, TX 77005.

出版信息

Proc Natl Acad Sci U S A. 2023 Jan 24;120(4):e2217840120. doi: 10.1073/pnas.2217840120. Epub 2023 Jan 19.

Abstract

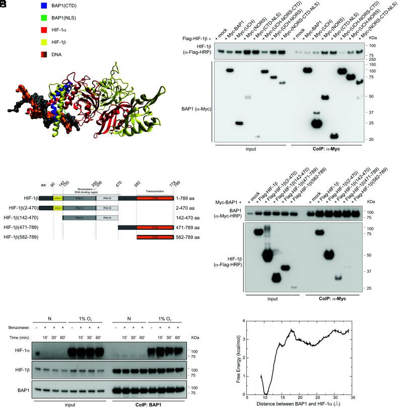
is a powerful tumor suppressor gene characterized by haplo insufficiency. Individuals carrying germline mutations often develop mesothelioma, an aggressive malignancy of the serosal layers covering the lungs, pericardium, and abdominal cavity. Intriguingly, mesotheliomas developing in carriers of germline mutations are less aggressive, and these patients have significantly improved survival. We investigated the apparent paradox of a tumor suppressor gene that, when mutated, causes less aggressive mesotheliomas. We discovered that mesothelioma biopsies with biallelic mutations showed loss of nuclear HIF-1α staining. We demonstrated that during hypoxia, binds, deubiquitylates, and stabilizes HIF-1α, the master regulator of the hypoxia response and tumor cell invasion. Moreover, primary cells from individuals carrying germline mutations and primary cells in which was silenced using siRNA had reduced HIF-1α protein levels in hypoxia. Computational modeling and co-immunoprecipitation experiments revealed that mutations of residues I675, F678, I679, and L691 -encompassing the C-terminal domain-nuclear localization signal- to A, abolished the interaction with HIF-1α. We found that binds to the N-terminal region of HIF-1α, where HIF-1α binds DNA and dimerizes with HIF-1β forming the heterodimeric transactivating complex HIF. Our data identify as a key positive regulator of HIF-1α in hypoxia. We propose that the significant reduction of HIF-1α activity in mesothelioma cells carrying biallelic mutations, accompanied by the significant reduction of HIF-1α activity in hypoxic tissues containing germline mutations, contributes to the reduced aggressiveness and improved survival of mesotheliomas developing in carriers of germline mutations.

摘要

是一种具有杂合子不足特征的强大肿瘤抑制基因。携带种系突变的个体常发生间皮瘤,这是一种侵袭性的胸膜、心包和腹腔浆膜层恶性肿瘤。有趣的是,携带种系突变的个体发生的间皮瘤侵袭性较弱,这些患者的生存时间显著延长。我们研究了一个看似矛盾的现象,即肿瘤抑制基因发生突变时会导致侵袭性较弱的间皮瘤。我们发现,具有双等位基因突变的间皮瘤活检标本显示核 HIF-1α 染色缺失。我们证明,在缺氧条件下, 与 HIF-1α 结合、去泛素化并稳定其表达,HIF-1α 是缺氧反应和肿瘤细胞侵袭的主要调节因子。此外,携带种系 突变个体的原代细胞和使用 siRNA 沉默 的原代细胞在缺氧条件下 HIF-1α 蛋白水平降低。计算建模和共免疫沉淀实验表明, 残基 I675、F678、I679 和 L691(包含 C 端结构域-核定位信号)突变为 A 后,与 HIF-1α 的相互作用被消除。我们发现, 与 HIF-1α 的 N 端区域结合,HIF-1α 的 N 端区域与 DNA 结合并与 HIF-1β 形成异二聚体转录激活复合物 HIF。我们的数据将 鉴定为缺氧条件下 HIF-1α 的关键正调控因子。我们提出,携带双等位基因突变的间皮瘤细胞中 HIF-1α 活性显著降低,同时携带种系 突变的缺氧组织中 HIF-1α 活性显著降低,这有助于降低携带种系 突变的个体中发生的间皮瘤的侵袭性和提高生存时间。

https://cdn.ncbi.nlm.nih.gov/pmc/blobs/5f93/9942908/2c51456164d9/pnas.2217840120fig01.jpg

文献AI研究员

20分钟写一篇综述,助力文献阅读效率提升50倍。

立即体验

用中文搜PubMed

大模型驱动的PubMed中文搜索引擎

马上搜索

文档翻译

学术文献翻译模型,支持多种主流文档格式。

立即体验