Suppr超能文献

液质细胞术分析鉴定再生障碍性贫血的 T 细胞免疫特征,并预测环孢素的反应。

Mass cytometry analysis identifies T cell immune signature of aplastic anemia and predicts the response to cyclosporine.

机构信息

Regenerative Medicine Clinic, State Key Laboratory of Experimental Hematology, National Clinical Research Center for Blood Diseases, Haihe Laboratory of Cell Ecosystem, Institute of Hematology & Blood Diseases Hospital, Chinese Academy of Medical Sciences & Peking Union Medical College, No. 288 Nanjing Road, Heping District, Tianjin, 300020, China.

State Key Laboratory of Experimental Hematology, National Clinical Research Center for Blood Diseases, Haihe Laboratory of Cell Ecosystem, Institute of Hematology & Blood Diseases Hospital, Chinese Academy of Medical Sciences & Peking Union Medical College, No. 288 Nanjing Road, Heping District, Tianjin, 300020, China.

出版信息

Ann Hematol. 2023 Mar;102(3):529-539. doi: 10.1007/s00277-023-05097-6. Epub 2023 Jan 21.

Abstract

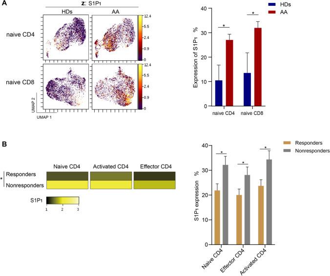
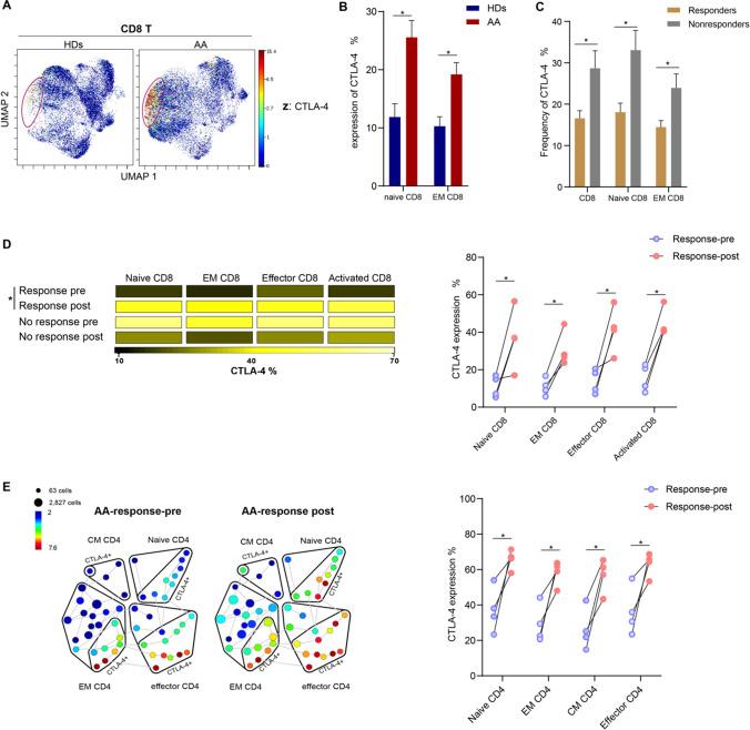
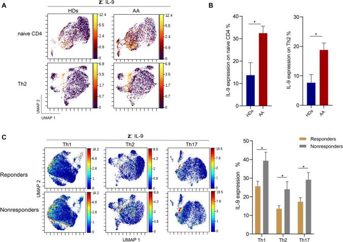
Aplastic anemia (AA) is an auto-activated T cell-mediated bone marrow failure. Cyclosporine is often used to treat non-severe AA, which demonstrates a more heterogeneous condition than severe AA. The response rate to cyclosporine is only around 50% in non-severe AA. To better predict response to cyclosporine and pinpoint who is the appropriate candidate for cyclosporine, we performed phenotypic and functional T cell immune signature at single cell level by mass cytometry from 30 patients with non-severe AA. Unexpectedly, non-significant differences of T cell subsets were observed between AA and healthy control or cyclosporine-responder and non-responders. Interestingly, when screening the expression of co-inhibitory molecules, T cell trafficking mediators, and cytokines, we found an increase of cytotoxic T lymphocyte antigen 4 (CTLA-4) on T cells in response to cyclosporine and a lower level of CTLA-4 on CD8 T cells was correlated to hematologic response. Moreover, a decreased expression of sphingosine-1-phosphate receptor 1 (S1P) on naive T cells and a lower level of interleukin-9 (IL-9) on T helpers also predicted a better response to cyclosporine, respectively. Therefore, the T cell immune signature, especially in CTAL-4, S1P, and IL-9, has a predictive value for response to cyclosporine. Collectively, our study implies that immune signature analysis of T cell by mass cytometry is a useful tool to make a strategic decision on cyclosporine treatment of AA.

摘要

再生障碍性贫血(AA)是一种由自身激活的 T 细胞介导的骨髓衰竭。环孢素常被用于治疗非重型 AA,而非重型 AA 的情况比重型 AA 更为复杂。非重型 AA 对环孢素的反应率仅约为 50%。为了更好地预测环孢素的反应,并确定谁是环孢素治疗的合适人选,我们通过质谱流式细胞术对 30 名非重型 AA 患者进行了单细胞水平的表型和功能 T 细胞免疫特征分析。出乎意料的是,在 AA 患者与健康对照者或环孢素应答者与无应答者之间,T 细胞亚群无显著差异。有趣的是,当筛选共抑制分子、T 细胞归巢介质和细胞因子的表达时,我们发现 T 细胞中 CTLA-4 在环孢素作用下增加,而 CD8 T 细胞中 CTLA-4 水平降低与血液学反应相关。此外,T 细胞中 CTLA-4 表达降低,T 辅助细胞中 IL-9 水平降低,分别预示着对环孢素有更好的反应。因此,T 细胞免疫特征,尤其是 CTLA-4、S1P 和 IL-9,对环孢素的反应具有预测价值。总的来说,我们的研究表明,通过质谱流式细胞术对 T 细胞免疫特征进行分析是对 AA 患者进行环孢素治疗做出决策的有用工具。

https://cdn.ncbi.nlm.nih.gov/pmc/blobs/6075/9862246/497efa609d1c/277_2023_5097_Fig1_HTML.jpg

文献AI研究员

20分钟写一篇综述,助力文献阅读效率提升50倍。

立即体验

用中文搜PubMed

大模型驱动的PubMed中文搜索引擎

马上搜索

文档翻译

学术文献翻译模型,支持多种主流文档格式。

立即体验