Suppr超能文献

可扩散信号分子增强生物膜形成基因表达调控。

diffusible signaling molecules enhance biofilm formation gene expression modulation.

作者信息

Yamaguchi-Kuroda Yukiko, Kikuchi Yuichiro, Kokubu Eitoyo, Ishihara Kazuyuki

机构信息

Department of Endodontics, Tokyo Dental College, 2-9-18 Kanda-Misakicho, Tokyo 101-0061, Chiyoda-ku, Japan.

Department of Microbiology, Tokyo Dental College, 2-1-14 Kanda-Misakicho, Tokyo 101-0061, Chiyoda-ku, Japan.

出版信息

J Oral Microbiol. 2023 Jan 10;15(1):2165001. doi: 10.1080/20002297.2023.2165001. eCollection 2023.

Abstract

BACKGROUND

Periodontitis is caused by a dysbiotic shift in the dental plaque microbiome. is involved in the colonization of , which plays a key role in dysbiosis, via coaggregation and synergy with this microorganism.

AIM

We investigated the effect of diffusible signaling molecules from ATCC 33277 on TDC 100 to elucidate the synergistic mechanisms involved in dysbiosis.

METHODS

The two species were cocultured separated with an 0.4-µm membrane in tryptic soy broth, and gene expression profiles in coculture with were compared with those in monoculture.

RESULTS

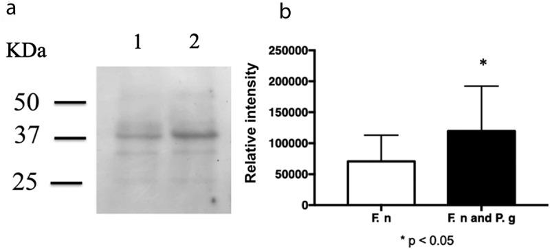
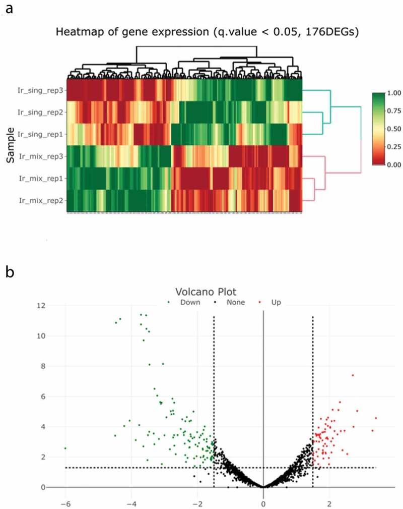
RNA sequencing revealed 139 genes differentially expressed between the coculture and monoculture. The expression of 52 genes was upregulated, including the coaggregation ligand-coding gene. Eighty-seven genes were downregulated. Gene Ontology analysis indicated enrichment for the glycogen synthesis pathway and a decrease in de novo synthesis of purine and pyrimidine.

CONCLUSION

These results indicate that diffusible signaling molecules from induce metabolic changes in , including an increase in polysaccharide synthesis and reduction in de novo synthesis of purine and pyrimidine. The metabolic changes may accelerate biofilm formation by with . Further, the alterations may represent potential therapeutic targets for preventing dysbiosis.

摘要

背景

牙周炎是由牙菌斑微生物群的生态失调转变引起的。 参与了 的定植, 通过与这种微生物的共聚和协同作用, 在生态失调中起关键作用。

目的

我们研究了来自牙龈卟啉单胞菌ATCC 33277的可扩散信号分子对具核梭杆菌TDC 100的影响, 以阐明参与生态失调的协同机制。

方法

将这两种菌用0.4μm的膜隔开, 在胰蛋白胨大豆肉汤中共培养, 并将与牙龈卟啉单胞菌共培养时的具核梭杆菌基因表达谱与单培养时的进行比较。

结果

RNA测序显示共培养和单培养之间有139个基因差异表达。52个基因的表达上调, 包括共聚配体编码基因。87个基因下调。基因本体分析表明糖原合成途径富集, 嘌呤和嘧啶的从头合成减少。

结论

这些结果表明, 来自牙龈卟啉单胞菌的可扩散信号分子诱导具核梭杆菌发生代谢变化, 包括多糖合成增加和嘌呤及嘧啶从头合成减少。这些代谢变化可能会加速具核梭杆菌与牙龈卟啉单胞菌形成生物膜。此外, 这些改变可能代表了预防生态失调的潜在治疗靶点。

https://cdn.ncbi.nlm.nih.gov/pmc/blobs/effb/9848294/6c350f5e2bc1/ZJOM_A_2165001_F0001_OC.jpg

文献AI研究员

20分钟写一篇综述,助力文献阅读效率提升50倍。

立即体验

用中文搜PubMed

大模型驱动的PubMed中文搜索引擎

马上搜索

文档翻译

学术文献翻译模型,支持多种主流文档格式。

立即体验