Suppr超能文献

两种泛 SARS-CoV-2 纳米抗体及其多价衍生物能有效预防奥密克戎感染小鼠。

Two pan-SARS-CoV-2 nanobodies and their multivalent derivatives effectively prevent Omicron infections in mice.

机构信息

CAS Key Laboratory of Pathogen Microbiology and Immunology, Institute of Microbiology, Chinese Academy of Sciences (CAS), Beijing, China.

CAS Key Laboratory of Pathogen Microbiology and Immunology, Institute of Microbiology, Chinese Academy of Sciences (CAS), Beijing, China; College of Veterinary Medicine, Shanxi Agricultural University, Taigu, Shanxi Province, China.

出版信息

Cell Rep Med. 2023 Feb 21;4(2):100918. doi: 10.1016/j.xcrm.2023.100918. Epub 2023 Jan 12.

Abstract

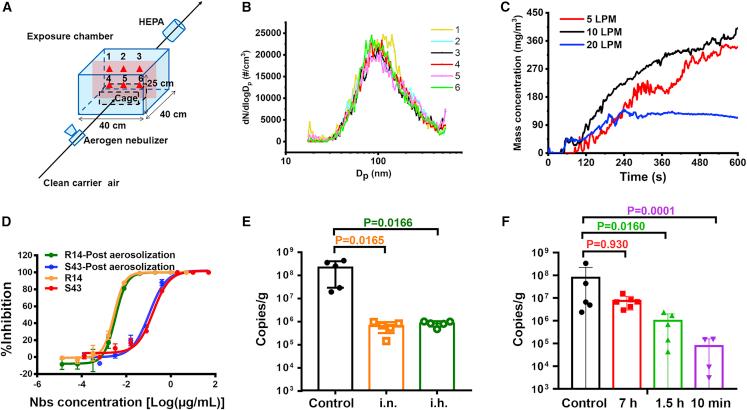
With the widespread vaccinations against coronavirus disease 2019 (COVID-19), we are witnessing gradually waning neutralizing antibodies and increasing cases of breakthrough infections, necessitating the development of drugs aside from vaccines, particularly ones that can be administered outside of hospitals. Here, we present two cross-reactive nanobodies (R14 and S43) and their multivalent derivatives, including decameric ones (fused to the immunoglobulin M [IgM] Fc) that maintain potent neutralizing activity against severe acute respiratory syndrome coronavirus 2 (SARS-CoV-2) after aerosolization and display not only pan-SARS-CoV-2 but also varied pan-sarbecovirus activities. Through respiratory administration to mice, monovalent and decameric R14 significantly reduce the lung viral RNAs at low dose and display potent pre- and post-exposure protection. Furthermore, structural studies reveal the neutralizing mechanisms of R14 and S43 and the multiple inhibition effects that the multivalent derivatives exert. Our work demonstrates promising convenient drug candidates via respiratory administration against SARS-CoV-2 infection, which can contribute to containing the COVID-19 pandemic.

摘要

随着针对 2019 年冠状病毒病(COVID-19)的广泛疫苗接种,我们逐渐看到中和抗体的效力减弱和突破性感染病例的增加,这需要除疫苗以外的药物来应对,特别是那些可以在医院以外使用的药物。在这里,我们展示了两种交叉反应性纳米抗体(R14 和 S43)及其多价衍生物,包括十聚体(与免疫球蛋白 M [IgM] Fc 融合),它们在雾化后仍保持对严重急性呼吸综合征冠状病毒 2(SARS-CoV-2)的强大中和活性,并且不仅对 SARS-CoV-2 具有泛反应性,而且对各种 SARSbecovirus 也具有活性。通过呼吸道给药给小鼠,单价和十聚体 R14 可在低剂量下显著降低肺部病毒 RNA,并具有强大的预先和暴露后保护作用。此外,结构研究揭示了 R14 和 S43 的中和机制以及多价衍生物发挥的多种抑制作用。我们的工作展示了通过呼吸道给药针对 SARS-CoV-2 感染的有前景的便捷药物候选物,这有助于控制 COVID-19 大流行。

https://cdn.ncbi.nlm.nih.gov/pmc/blobs/5433/9975106/018184b3b5e2/fx1.jpg

文献AI研究员

20分钟写一篇综述,助力文献阅读效率提升50倍。

立即体验

用中文搜PubMed

大模型驱动的PubMed中文搜索引擎

马上搜索

文档翻译

学术文献翻译模型,支持多种主流文档格式。

立即体验