Suppr超能文献

青春期前的卵母细胞存在组蛋白修饰和染色质构型的改变。

Pre-pubertal oocytes harbor altered histone modifications and chromatin configuration.

作者信息

Wasserzug Pash Pe'era, Karavani Gilad, Reich Eli, Zecharyahu Lital, Kay Zehava, Bauman Dvora, Mordechai-Daniel Talya, Imbar Tal, Klutstein Michael

机构信息

Institute of Biomedical and Oral research, Faculty of Dental Medicine, The Hebrew University of Jerusalem, Jerusalem, Israel.

Fertility Preservation Service, Department of Obstetrics and Gynecology, Hadassah Ein Kerem Medical Center and Faculty of Medicine, The Hebrew University of Jerusalem, Jerusalem, Israel.

出版信息

Front Cell Dev Biol. 2023 Jan 10;10:1060440. doi: 10.3389/fcell.2022.1060440. eCollection 2022.

Abstract

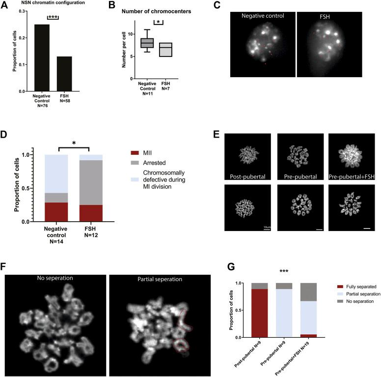
Pre-pubertal oocytes are still dormant. They are arrested in a GV state and do not undergo meiotic divisions naturally. A multitude of molecular pathways are changed and triggered upon initiation of puberty. It is not yet clear which epigenetic events occur in oocytes upon pubertal transition, and how significant these epigenetic events may be. We evaluated epigenetic marker levels in mouse pre-pubertal and post-pubertal female oocytes. In addition, we evaluated H3K9me2 levels in human oocytes collected from fertility preservation patients, comparing the levels between pre-pubertal patients and post-pubertal patients. The chromatin structure shows a lower number of chromocenters in mouse post-pubertal oocytes in comparison to pre-pubertal oocytes. All heterochromatin marker levels checked (H3K9me2, H3K27me3, H4K20me1) significantly rise across the pubertal transition. Euchromatin markers vary in their behavior. While H3K4me3 levels rise with the pubertal transition, H3K27Ac levels decrease with the pubertal transition. Treatment with SRT1720 [histone deacetylase (HDAC) activator] or overexpression of heterochromatin factors does not lead to increased heterochromatin in pre-pubertal oocytes. However, treatment of pre-pubertal oocytes with follicle-stimulating hormone (FSH) for 24 h - changes their chromatin structure to a post-pubertal configuration, lowers the number of chromocenters and elevates their histone methylation levels, showing that hormones play a key role in chromatin regulation of pubertal transition. Our work shows that pubertal transition leads to reorganization of oocyte chromatin and elevation of histone methylation levels, thus advancing oocyte developmental phenotype. These results provide the basis for finding conditions for maturation of pre-pubertal oocytes, mainly needed to artificially mature oocytes of young cancer survivors for fertility preservation purposes.

摘要

青春期前的卵母细胞仍处于休眠状态。它们停滞在生发泡(GV)期,不会自然进行减数分裂。青春期开始时,众多分子途径会发生改变并被触发。目前尚不清楚青春期过渡期间卵母细胞中会发生哪些表观遗传事件,以及这些表观遗传事件的重要性如何。我们评估了小鼠青春期前和青春期后雌性卵母细胞中的表观遗传标记水平。此外,我们评估了从生育力保存患者收集的人类卵母细胞中的H3K9me2水平,比较了青春期前患者和青春期后患者之间的水平。与青春期前的卵母细胞相比,青春期后的小鼠卵母细胞中染色中心的数量较少。所有检测的异染色质标记水平(H3K9me2、H3K27me3、H4K20me1)在青春期过渡期间均显著升高。常染色质标记的行为有所不同。虽然H3K4me3水平随着青春期过渡而升高,但H3K27Ac水平随着青春期过渡而降低。用SRT1720[组蛋白脱乙酰酶(HDAC)激活剂]处理或异染色质因子的过表达不会导致青春期前卵母细胞中异染色质增加。然而,用促卵泡激素(FSH)处理青春期前的卵母细胞24小时,会使其染色质结构转变为青春期后的构型,减少染色中心的数量并提高其组蛋白甲基化水平,表明激素在青春期过渡的染色质调节中起关键作用。我们的研究表明,青春期过渡导致卵母细胞染色质重组和组蛋白甲基化水平升高,从而推进卵母细胞的发育表型。这些结果为寻找青春期前卵母细胞成熟的条件提供了基础,这主要是为了人工使年轻癌症幸存者的卵母细胞成熟以保存生育力。

https://cdn.ncbi.nlm.nih.gov/pmc/blobs/4762/9871384/77911bb8c1cc/fcell-10-1060440-g001.jpg

文献AI研究员

20分钟写一篇综述,助力文献阅读效率提升50倍。

立即体验

用中文搜PubMed

大模型驱动的PubMed中文搜索引擎

马上搜索

文档翻译

学术文献翻译模型,支持多种主流文档格式。

立即体验