Suppr超能文献

出生方式对生命第一年肠道微生物群组成、免疫系统刺激和抗菌药物耐药性的影响持续存在。

Persistence of birth mode-dependent effects on gut microbiome composition, immune system stimulation and antimicrobial resistance during the first year of life.

作者信息

Busi Susheel Bhanu, de Nies Laura, Habier Janine, Wampach Linda, Fritz Joëlle V, Heintz-Buschart Anna, May Patrick, Halder Rashi, de Beaufort Carine, Wilmes Paul

机构信息

Systems Ecology Group, Luxembourg Centre for Systems Biomedicine, University of Luxembourg, Esch-sur-Alzette, Luxembourg.

Translational Neuroscience group, Luxembourg Centre for Systems Biomedicine, University of Luxembourg, Esch-sur-Alzette, Luxembourg.

出版信息

ISME Commun. 2021 Mar 26;1(1):8. doi: 10.1038/s43705-021-00003-5.

Abstract

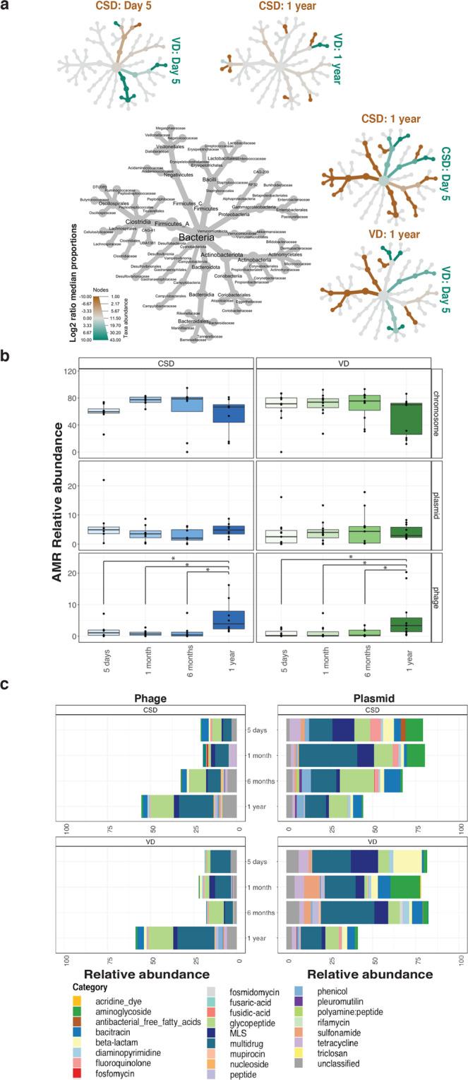
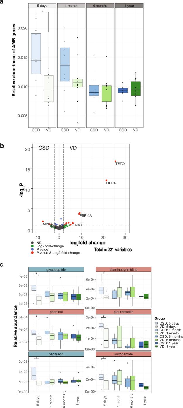
Caesarean section delivery (CSD) disrupts mother-to-neonate transmission of specific microbial strains and functional repertoires as well as linked immune system priming. Here we investigate whether differences in microbiome composition and impacts on host physiology persist at 1 year of age. We perform high-resolution, quantitative metagenomic analyses of the gut microbiomes of infants born by vaginal delivery (VD) or by CSD, from immediately after birth through to 1 year of life. Several microbial populations show distinct enrichments in CSD-born infants at 1 year of age including strains of Bacteroides caccae, Bifidobacterium bifidum and Ruminococcus gnavus, whereas others are present at higher levels in the VD group including Faecalibacterium prausnitizii, Bifidobacterium breve and Bifidobacterium kashiwanohense. The stimulation of healthy donor-derived primary human immune cells with LPS isolated from neonatal stool samples results in higher levels of tumour necrosis factor alpha (TNF-α) in the case of CSD extracts over time, compared to extracts from VD infants for which no such changes were observed during the first year of life. Functional analyses of the VD metagenomes at 1 year of age demonstrate a significant increase in the biosynthesis of the natural antibiotics, carbapenem and phenazine. Concurrently, we find antimicrobial resistance (AMR) genes against several classes of antibiotics in both VD and CSD. The abundance of AMR genes against synthetic (including semi-synthetic) agents such as phenicol, pleuromutilin and diaminopyrimidine are increased in CSD children at day 5 after birth. In addition, we find that mobile genetic elements, including phages, encode AMR genes such as glycopeptide, diaminopyrimidine and multidrug resistance genes. Our results demonstrate persistent effects at 1 year of life resulting from birth mode-dependent differences in earliest gut microbiome colonisation.

摘要

剖宫产分娩(CSD)会破坏特定微生物菌株和功能库从母亲到新生儿的传递,以及相关的免疫系统启动。在此,我们研究微生物组组成的差异及其对宿主生理的影响在1岁时是否仍然存在。我们对通过阴道分娩(VD)或剖宫产出生的婴儿从出生后即刻到1岁的肠道微生物组进行了高分辨率、定量宏基因组分析。在1岁时,剖宫产出生的婴儿中有几种微生物种群表现出明显的富集,包括粪拟杆菌、两歧双歧杆菌和纤细瘤胃球菌的菌株,而其他一些微生物在阴道分娩组中的水平更高,包括普拉梭菌、短双歧杆菌和柏原双歧杆菌。用从新生儿粪便样本中分离的脂多糖刺激健康供体来源的原代人免疫细胞,随着时间的推移,与阴道分娩婴儿的提取物相比,剖宫产提取物会导致更高水平的肿瘤坏死因子α(TNF-α),而在1岁的第一年中,阴道分娩婴儿的提取物未观察到此类变化。对1岁时阴道分娩宏基因组的功能分析表明,天然抗生素碳青霉烯和吩嗪的生物合成显著增加。同时,我们在阴道分娩和剖宫产组中都发现了针对几类抗生素的抗微生物耐药性(AMR)基因。出生后第5天,剖宫产儿童中针对合成(包括半合成)药物如氯霉素、截短侧耳素和二氨基嘧啶的AMR基因丰度增加。此外,我们发现包括噬菌体在内的移动遗传元件编码AMR基因,如糖肽、二氨基嘧啶和多药耐药基因。我们的结果表明,由于最早肠道微生物组定殖中出生方式依赖性差异,在1岁时会产生持续影响。

https://cdn.ncbi.nlm.nih.gov/pmc/blobs/6146/9723731/c36778fa398f/43705_2021_3_Fig1_HTML.jpg

文献AI研究员

20分钟写一篇综述,助力文献阅读效率提升50倍。

立即体验

用中文搜PubMed

大模型驱动的PubMed中文搜索引擎

马上搜索

文档翻译

学术文献翻译模型,支持多种主流文档格式。

立即体验