Suppr超能文献

分泌蛋白 MDK、WFDC2 和 CXCL14 作为肺腺癌早期诊断的候选生物标志物。

Secreted proteins MDK, WFDC2, and CXCL14 as candidate biomarkers for early diagnosis of lung adenocarcinoma.

机构信息

Departments of Thoracic Medical Oncology, Key Laboratory of Carcinogenesis and Translational Research, Peking University Cancer Hospital & Institute, Beijing, 100142, China.

Department of Integration of Chinese and Western Medicine, Key Laboratory of Carcinogenesis and Translational Research (Ministry of Education, Beijing), Peking University Cancer Hospital & Institute, Beijing, 100142, China.

出版信息

BMC Cancer. 2023 Jan 31;23(1):110. doi: 10.1186/s12885-023-10523-z.

Abstract

BACKGROUND

Early diagnosis of lung adenocarcinoma (LUAD), one of the most common types of lung cancer, is very important to improve the prognosis of patients. The current methods can't meet the requirements of early diagnosis. There is a pressing need to identify novel diagnostic biomarkers. Secretory proteins are the richest source for biomarker research. This study aimed to identify candidate secretory protein biomarkers for early diagnosis of LUAD by integrated bioinformatics analysis and clinical validation.

METHODS

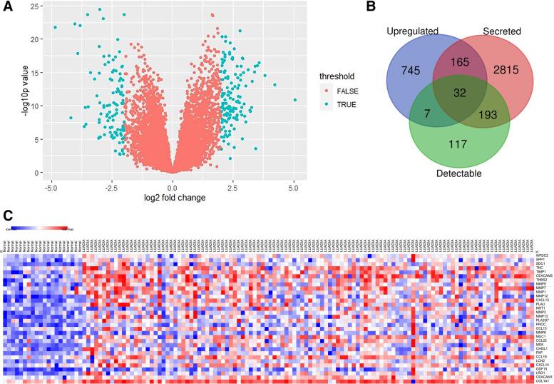
Differentially expressed genes (DEGs) of GSE31210, gene expression data of early stage of LUAD, were analyzed by GEO2R. Upregulated DEGs predicted to encode secreted proteins were obtained by taking the intersection of the DEGs list with the list of genes encoding secreted proteins predicted by the majority decision-based method (MDSEC). The expressions of the identified secreted proteins in the lung tissues of early-stage LUAD patients were further compared with the healthy control group in mRNA and protein levels by using the UALCAN database (TCGA and CPTAC). The selected proteins expressed in plasma were further validated by using Luminex technology. The diagnostic value of the screened proteins was evaluated by receiver operating characteristic (ROC) analysis. Cell counting kit-8 assay was carried out to investigate the proliferative effects of these screened proteins.

RESULTS

A total of 2183 DEGs, including 1240 downregulated genes and 943 upregulated genes, were identified in the GSE31210. Of the upregulated genes, 199 genes were predicted to encode secreted proteins. After analysis using the UALCAN database, 16 molecules were selected for further clinical validation. Plasma concentrations of three proteins, Midkine (MDK), WAP four-disulfide core domain 2 (WFDC2), and C-X-C motif chemokine ligand 14 (CXCL14), were significantly higher in LUAD patients than in healthy donors. The area under the curve values was 0.944, 0.881, and 0.809 for MDK, WFDC2, and CXCL14, 0.962 when combined them. Overexpression of the three proteins enhanced the proliferation activity of A549 cells.

CONCLUSIONS

MDK, WFDC2, and CXCL14 were identified as candidate diagnostic biomarkers for early-stage LUAD and might also play vital roles in tumorigenesis.

摘要

背景

肺腺癌(LUAD)是最常见的肺癌类型之一,早期诊断对于改善患者预后非常重要。目前的方法无法满足早期诊断的要求。因此,迫切需要寻找新的诊断生物标志物。分泌蛋白是生物标志物研究的最丰富来源。本研究通过综合生物信息学分析和临床验证,旨在鉴定 LUAD 早期诊断的候选分泌蛋白生物标志物。

方法

通过 GEO2R 分析 GSE31210 中 LUAD 早期差异表达基因(DEGs)。通过取 DEGs 列表与基于多数决策法(MDSEC)预测的编码分泌蛋白基因列表的交集,获得上调的 DEGs,预测其编码分泌蛋白。进一步利用 UALCAN 数据库(TCGA 和 CPTAC)比较早期 LUAD 患者肺组织和健康对照组中鉴定的分泌蛋白在 mRNA 和蛋白水平上的表达。使用 Luminex 技术进一步验证在血浆中表达的选定蛋白。通过接收者操作特征(ROC)分析评估筛选蛋白的诊断价值。通过细胞计数试剂盒-8 检测这些筛选蛋白的增殖作用。

结果

在 GSE31210 中鉴定出 2183 个 DEGs,包括 1240 个下调基因和 943 个上调基因。上调基因中,有 199 个基因预测编码分泌蛋白。进一步通过 UALCAN 数据库分析,选择了 16 种分子进行进一步的临床验证。与健康供体相比,三个蛋白(中期因子(MDK)、WAP 四硫键核心域 2(WFDC2)和 C-X-C 基序趋化因子配体 14(CXCL14))在 LUAD 患者的血浆浓度明显升高。MDK、WFDC2 和 CXCL14 的曲线下面积值分别为 0.944、0.881 和 0.809,联合时为 0.962。这三种蛋白的过表达增强了 A549 细胞的增殖活性。

结论

MDK、WFDC2 和 CXCL14 被鉴定为 LUAD 早期诊断的候选诊断生物标志物,并且可能在肿瘤发生中也发挥重要作用。

https://cdn.ncbi.nlm.nih.gov/pmc/blobs/2cf3/9887767/b9bc00a1078d/12885_2023_10523_Fig1_HTML.jpg

文献AI研究员

20分钟写一篇综述,助力文献阅读效率提升50倍。

立即体验

用中文搜PubMed

大模型驱动的PubMed中文搜索引擎

马上搜索

文档翻译

学术文献翻译模型,支持多种主流文档格式。

立即体验