Suppr超能文献

单细胞景观突出了宫颈鳞癌、人乳头瘤病毒相关(HPVA)和非 HPVA 腺癌的异质微环境、新型免疫反应模式、潜在的生物标志物和独特的治疗策略。

Single-Cell Landscape Highlights Heterogenous Microenvironment, Novel Immune Reaction Patterns, Potential Biomarkers and Unique Therapeutic Strategies of Cervical Squamous Carcinoma, Human Papillomavirus-Associated (HPVA) and Non-HPVA Adenocarcinoma.

机构信息

Department of Gynecology, Obstetrics and Gynecology Hospital, Fudan University, 419 Fangxie Road, Shanghai, 200011, China.

Shanghai Key Laboratory of Female Reproductive Endocrine-Related Diseases, 413 Zhaozhou Road, Shanghai, 200011, China.

出版信息

Adv Sci (Weinh). 2023 Apr;10(10):e2204951. doi: 10.1002/advs.202204951. Epub 2023 Feb 1.

Abstract

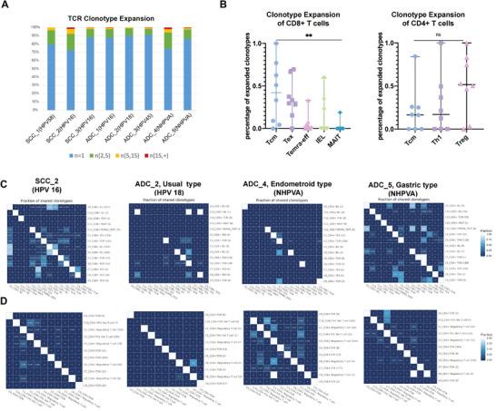
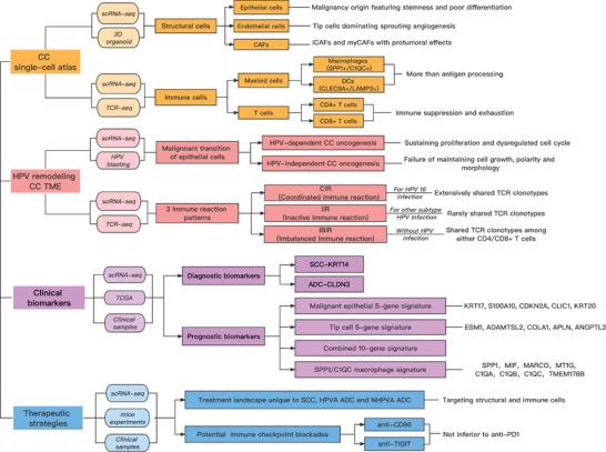
Cervical adenocarcinomas (ADCs), including human papillomavirus (HPV)-associated (HPVA) and non-HPVA (NHPVA), though exhibiting a more malignant phenotype and poorer prognosis, are treated identically to squamous cell carcinoma (SCC). This clinical dilemma requires a deeper investigation into their differences. Herein a transcriptomic atlas of SCC, HPVA, and NHPVA-ADC using single-cell RNA (scRNA) and T-cell receptor sequencing (TCR-seq) is presented. Regarding structural cells, the malignancy origin of epithelial cells, angiogenic tip cells and two subtypes of fibroblasts is revealed. The promalignant properties of the structural cells using organoids are further confirmed. Regarding immune cells, myeloid cells with multiple functions other than antigen presentation and exhausted T lymphocytes contribute to immunosuppression. From the perspective of HPV infection, not only is HPV-dependent and independent cervical cancer oncogenesis proposed but also three immune reaction patterns mediated by T cells (coordinated/inactive/imbalanced) are identified. Strikingly, diagnostic biomarkers to distinguish ADC from SCC are discovered and prognostic biomarkers with marker genes for malignant epithelial cells, tip cells, and SPP1/C1QC macrophages are generated. Importantly, the efficacy of anti-CD96 and anti-TIGIT, not inferior to anti-PD1, in animal experiments is confirmed and targeted therapies specifically for HPV-positive SCC, HPVA and NHPVA-ADC, providing essential clues for further clinical trials, are proposed.

摘要

宫颈腺癌(ADC)包括人乳头瘤病毒(HPV)相关(HPVA)和非 HPV 相关(NHPVA),尽管表现出更恶性的表型和更差的预后,但与鳞状细胞癌(SCC)的治疗方法相同。这种临床困境需要更深入地研究它们的差异。在此,使用单细胞 RNA(scRNA)和 T 细胞受体测序(TCR-seq)呈现了 SCC、HPVA 和 NHPVA-ADC 的转录组图谱。关于结构细胞,揭示了上皮细胞、血管生成尖端细胞和两种成纤维细胞亚型的恶性起源。使用类器官进一步证实了结构细胞的促癌特性。关于免疫细胞,除了抗原呈递之外还有多种功能的髓样细胞和耗竭的 T 淋巴细胞有助于免疫抑制。从 HPV 感染的角度来看,不仅提出了 HPV 依赖性和非依赖性宫颈癌发生的机制,而且还确定了三种由 T 细胞介导的免疫反应模式(协调/不活跃/不平衡)。值得注意的是,发现了区分 ADC 和 SCC 的诊断生物标志物,并生成了具有恶性上皮细胞、尖端细胞和 SPP1/C1QC 巨噬细胞标记基因的预后生物标志物。重要的是,在动物实验中证实了抗 CD96 和抗 TIGIT 的疗效不亚于抗 PD1,提出了针对 HPV 阳性 SCC、HPVA 和 NHPVA-ADC 的靶向治疗方法,为进一步的临床试验提供了重要线索。

https://cdn.ncbi.nlm.nih.gov/pmc/blobs/4a65/10074047/9abf9ac63cab/ADVS-10-2204951-g002.jpg

文献AI研究员

20分钟写一篇综述,助力文献阅读效率提升50倍。

立即体验

用中文搜PubMed

大模型驱动的PubMed中文搜索引擎

马上搜索

文档翻译

学术文献翻译模型,支持多种主流文档格式。

立即体验