Suppr超能文献

青霉属的比较基因组研究揭示了一个多样的泛基因组和15个横向基因转移事件。

Comparative genomic study of the Penicillium genus elucidates a diverse pangenome and 15 lateral gene transfer events.

作者信息

Petersen Celine, Sørensen Trine, Nielsen Mikkel R, Sondergaard Teis E, Sørensen Jens L, Fitzpatrick David A, Frisvad Jens C, Nielsen Kåre L

机构信息

Department of Chemistry and Bioscience, Aalborg University, Fredrik Bajers Vej 7H, 9220, Ålborg, Denmark.

Department of Chemistry and Bioscience, Aalborg University, Niels-Bohrs Vej 8, 6700, Esbjerg, Denmark.

出版信息

IMA Fungus. 2023 Feb 1;14(1):3. doi: 10.1186/s43008-023-00108-7.

Abstract

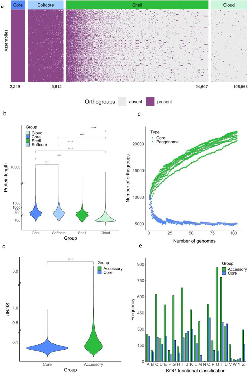
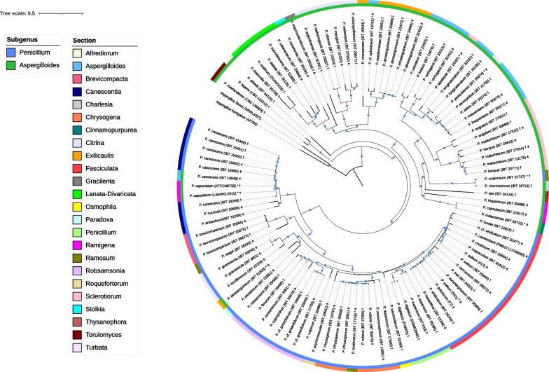
The Penicillia are known to produce a wide range natural products-some with devastating outcome for the agricultural industry and others with unexploited potential in different applications. However, a large-scale overview of the biosynthetic potential of different species has been lacking. In this study, we sequenced 93 Penicillium isolates and, together with eleven published genomes that hold similar assembly characteristics, we established a species phylogeny as well as defining a Penicillium pangenome. A total of 5612 genes were shared between ≥ 98 isolates corresponding to approximately half of the average number of genes a Penicillium genome holds. We further identified 15 lateral gene transfer events that have occurred in this collection of Penicillium isolates, which might have played an important role, such as niche adaption, in the evolution of these fungi. The comprehensive characterization of the genomic diversity in the Penicillium genus supersedes single-reference genomes, which do not necessarily capture the entire genetic variation.

摘要

已知青霉菌能产生多种天然产物,其中一些对农业产业造成毁灭性影响,另一些在不同应用中具有尚未开发的潜力。然而,目前缺乏对不同青霉菌物种生物合成潜力的大规模概述。在本研究中,我们对93株青霉菌分离株进行了测序,并结合另外11个具有相似组装特征的已发表基因组,构建了物种系统发育树并定义了青霉菌的泛基因组。≥98株分离株共有的基因有5612个,约占青霉菌基因组平均基因数的一半。我们进一步鉴定出在这组青霉菌分离株中发生的15次横向基因转移事件,这些事件可能在这些真菌的进化过程中发挥了重要作用,如生态位适应。青霉菌属基因组多样性的全面表征超越了单一参考基因组,单一参考基因组不一定能捕捉到全部遗传变异。

https://cdn.ncbi.nlm.nih.gov/pmc/blobs/2203/9893605/a3d9a13f4735/43008_2023_108_Fig1_HTML.jpg

文献AI研究员

20分钟写一篇综述,助力文献阅读效率提升50倍。

立即体验

用中文搜PubMed

大模型驱动的PubMed中文搜索引擎

马上搜索

文档翻译

学术文献翻译模型,支持多种主流文档格式。

立即体验