Suppr超能文献

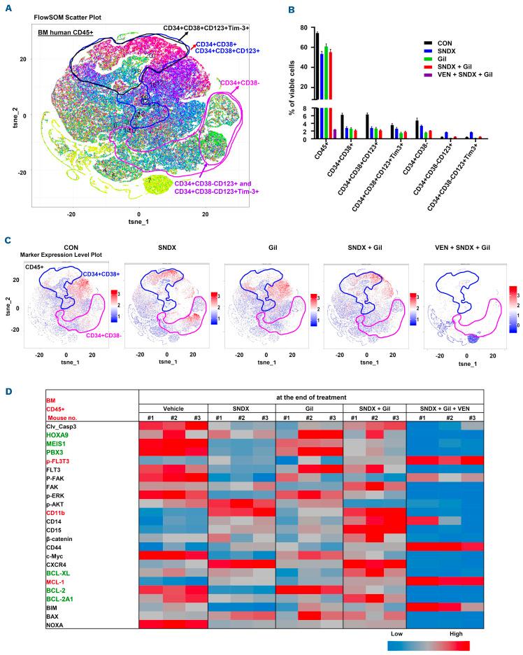
Inhibition of menin, BCL-2, and FLT3 combined with a hypomethylating agent cures -ITD/-TKD mutant acute myeloid leukemia in a patient-derived xenograft model.

作者信息

Carter Bing Z, Mak Po Yee, Tao Wenjing, Ostermann Lauren B, Mak Duncan H, Ke Baozhen, Ordentlich Peter, McGeehan Gerard M, Andreeff Michael

机构信息

Section of Molecular Hematology and Therapy, Department of Leukemia, The University of Texas MD Anderson Cancer Center, Houston, TX.

Syndax, Waltham, MA.

出版信息

Haematologica. 2023 Sep 1;108(9):2513-2519. doi: 10.3324/haematol.2022.281927.

Abstract
摘要
https://cdn.ncbi.nlm.nih.gov/pmc/blobs/6f7d/10483344/7335b8dc1ac6/1082513.fig1.jpg

文献AI研究员

20分钟写一篇综述,助力文献阅读效率提升50倍。

立即体验

用中文搜PubMed

大模型驱动的PubMed中文搜索引擎

马上搜索

文档翻译

学术文献翻译模型,支持多种主流文档格式。

立即体验