Suppr超能文献

成骨细胞中线粒体对脂肪源性脂肪酸的β-氧化作用为甲状旁腺激素诱导的骨形成供能。

Mitochondrial β-oxidation of adipose-derived fatty acids by osteoblasts fuels parathyroid hormone-induced bone formation.

机构信息

Department of Orthopaedics, University of Maryland School of Medicine, Baltimore, Maryland, USA.

Graduate Program in Cellular and Molecular Medicine, Johns Hopkins University School of Medicine, Baltimore, Maryland, USA.

出版信息

JCI Insight. 2023 Mar 22;8(6):e165604. doi: 10.1172/jci.insight.165604.

Abstract

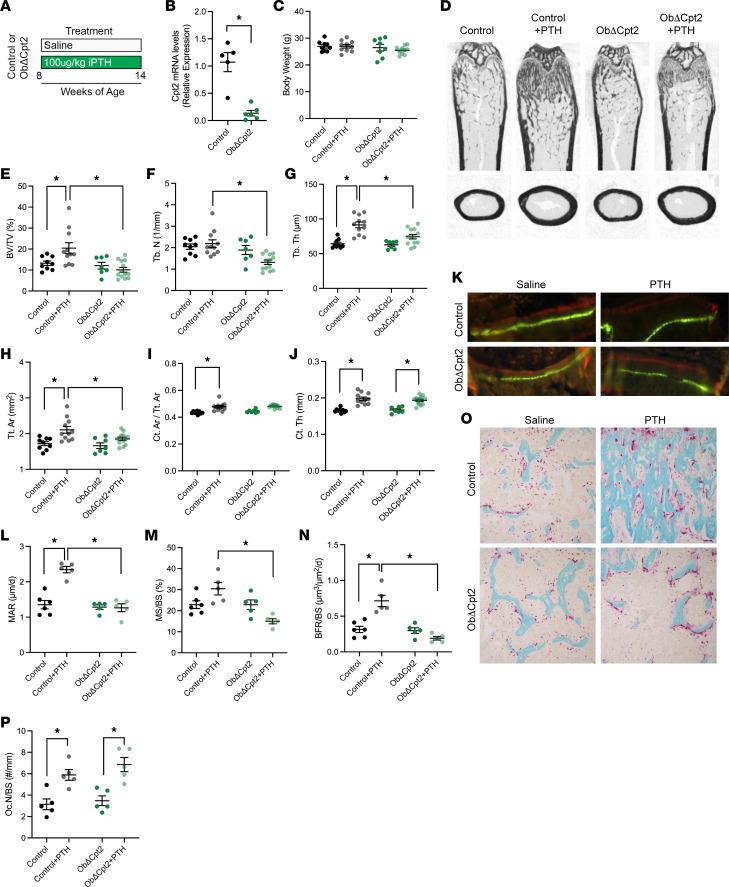
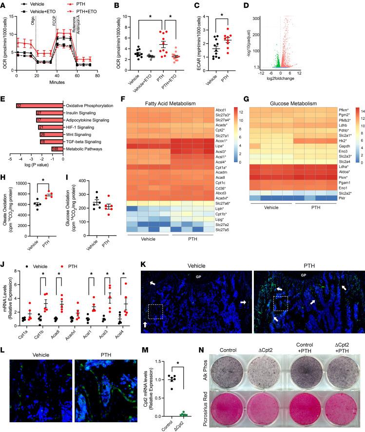
The energetic costs of bone formation require osteoblasts to coordinate their activities with tissues, like adipose, that can supply energy-dense macronutrients. In the case of intermittent parathyroid hormone (PTH) treatment, a strategy used to reduce fracture risk, bone formation is preceded by a change in systemic lipid homeostasis. To investigate the requirement for fatty acid oxidation by osteoblasts during PTH-induced bone formation, we subjected mice with osteoblast-specific deficiency of mitochondrial long-chain β-oxidation as well as mice with adipocyte-specific deficiency for the PTH receptor or adipose triglyceride lipase to an anabolic treatment regimen. PTH increased the release of fatty acids from adipocytes and β-oxidation by osteoblasts, while the genetic mouse models were resistant to the hormone's anabolic effect. Collectively, these data suggest that PTH's anabolic actions require coordinated signaling between bone and adipose, wherein a lipolytic response liberates fatty acids that are oxidized by osteoblasts to fuel bone formation.

摘要

成骨活动所需的能量消耗要求成骨细胞将其活动与能够供应富含能量的宏量营养素的组织(如脂肪组织)协调起来。在间断性甲状旁腺激素(PTH)治疗这种用于降低骨折风险的策略中,成骨之前会发生全身脂质动态平衡的变化。为了研究在 PTH 诱导的骨形成过程中成骨细胞中脂肪酸氧化的需求,我们对成骨细胞中具有线粒体长链β-氧化特异性缺陷的小鼠以及具有 PTH 受体或脂肪甘油三酯脂肪酶特异性缺陷的脂肪细胞中的小鼠进行了合成代谢治疗方案。PTH 增加了脂肪细胞中脂肪酸的释放和成骨细胞中的β-氧化,而遗传小鼠模型对激素的合成代谢作用具有抗性。总的来说,这些数据表明,PTH 的合成代谢作用需要骨骼和脂肪之间的协调信号传递,其中脂肪分解反应释放脂肪酸,这些脂肪酸被成骨细胞氧化以为骨形成提供燃料。

https://cdn.ncbi.nlm.nih.gov/pmc/blobs/dd5d/10070112/4616b8dfdefd/jciinsight-8-165604-g075.jpg

文献AI研究员

20分钟写一篇综述,助力文献阅读效率提升50倍。

立即体验

用中文搜PubMed

大模型驱动的PubMed中文搜索引擎

马上搜索

文档翻译

学术文献翻译模型,支持多种主流文档格式。

立即体验