Suppr超能文献

高深度测序分析 COVID-19 致死病例组织中的病毒动力学特征,揭示了分隔感染。

High-depth sequencing characterization of viral dynamics across tissues in fatal COVID-19 reveals compartmentalized infection.

机构信息

Broad Institute of Harvard and MIT, 415 Main Street, Cambridge, MA, 02142, USA.

Department of Systems Biology, Harvard Medical School, Boston, MA, 02115, USA.

出版信息

Nat Commun. 2023 Feb 2;14(1):574. doi: 10.1038/s41467-022-34256-y.

Abstract

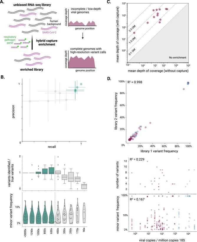
SARS-CoV-2 distribution and circulation dynamics are not well understood due to challenges in assessing genomic data from tissue samples. We develop experimental and computational workflows for high-depth viral sequencing and high-resolution genomic analyses from formalin-fixed, paraffin-embedded tissues and apply them to 120 specimens from six subjects with fatal COVID-19. To varying degrees, viral RNA is present in extrapulmonary tissues from all subjects. The majority of the 180 viral variants identified within subjects are unique to individual tissue samples. We find more high-frequency (>10%) minor variants in subjects with a longer disease course, with one subject harboring ten such variants, exclusively in extrapulmonary tissues. One tissue-specific high-frequency variant was a nonsynonymous mutation in the furin-cleavage site of the spike protein. Our findings suggest adaptation and/or compartmentalized infection, illuminating the basis of extrapulmonary COVID-19 symptoms and potential for viral reservoirs, and have broad utility for investigating human pathogens.

摘要

由于评估组织样本中的基因组数据存在挑战,因此人们对 SARS-CoV-2 的分布和传播动态了解甚少。我们开发了用于从福尔马林固定、石蜡包埋组织中进行高深度病毒测序和高分辨率基因组分析的实验和计算工作流程,并将其应用于来自 6 名 COVID-19 死亡患者的 120 个标本。在不同程度上,所有患者的肺外组织中均存在病毒 RNA。在 180 个在个体内鉴定的病毒变异中,大多数是个体组织样本所特有的。我们发现疾病病程较长的患者中存在更多高频 (>10%)的次要变异,其中一名患者仅在外周组织中就存在 10 种此类变异。一种组织特异性高频变异是刺突蛋白中弗林裂解位点的非同义突变。我们的研究结果表明了适应性和/或分隔感染,阐明了肺外 COVID-19 症状的基础和病毒库的潜力,并为研究人类病原体提供了广泛的应用。

https://cdn.ncbi.nlm.nih.gov/pmc/blobs/f32c/9895043/6550b4cd3c3d/41467_2022_34256_Fig1_HTML.jpg

文献AI研究员

20分钟写一篇综述,助力文献阅读效率提升50倍。

立即体验

用中文搜PubMed

大模型驱动的PubMed中文搜索引擎

马上搜索

文档翻译

学术文献翻译模型,支持多种主流文档格式。

立即体验