Suppr超能文献

与炎症饮食相关的血浆蛋白可预测未来的认知障碍。

Plasma proteins related to inflammatory diet predict future cognitive impairment.

机构信息

Laboratory of Behavioral Neuroscience, National Institute on Aging, Baltimore, MD, USA.

Department of Neurology, Johns Hopkins University School of Medicine, Baltimore, MD, USA.

出版信息

Mol Psychiatry. 2023 Apr;28(4):1599-1609. doi: 10.1038/s41380-023-01975-7. Epub 2023 Feb 3.

Abstract

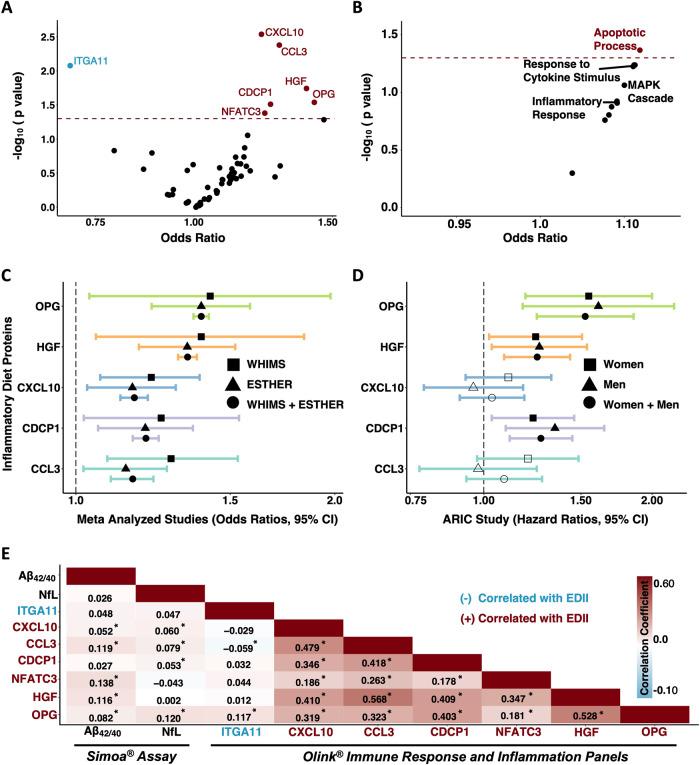
Dysregulation of the immune system and dietary patterns that increase inflammation can increase the risk for cognitive decline, but the mechanisms by which inflammatory nutritional habits may affect the development of cognitive impairment in aging are not well understood. To determine whether plasma proteins linked to inflammatory diet predict future cognitive impairment, we applied high-throughput proteomic assays to plasma samples from a subset (n = 1528) of Women's Health Initiative Memory Study (WHIMS) participants (mean [SD] baseline age, 71.3 [SD 3.8] years). Results provide insights into how inflammatory nutritional patterns are associated with an immune-related proteome and identify a group of proteins (CXCL10, CCL3, HGF, OPG, CDCP1, NFATC3, ITGA11) related to future cognitive impairment over a 14-year follow-up period. Several of these inflammatory diet proteins were also associated with dementia risk across two external cohorts (ARIC, ESTHER), correlated with plasma biomarkers of Alzheimer's disease (AD) pathology (Aβ) and/or neurodegeneration (NfL), and related to an MRI-defined index of neurodegenerative brain atrophy in a separate cohort (BLSA). In addition to evaluating their biological relevance, assessing their potential role in AD, and characterizing their immune-tissue/cell-specific expression, we leveraged published RNA-seq results to examine how the in vitro regulation of genes encoding these candidate proteins might be altered in response to an immune challenge. Our findings indicate how dietary patterns with higher inflammatory potential relate to plasma levels of immunologically relevant proteins and highlight the molecular mediators which predict subsequent risk for age-related cognitive impairment.

摘要

免疫系统失调和增加炎症的饮食模式会增加认知能力下降的风险,但炎症性营养习惯如何影响衰老过程中认知障碍的发展机制尚不清楚。为了确定与炎症性饮食相关的血浆蛋白是否可以预测未来的认知障碍,我们应用高通量蛋白质组学检测方法对 Women's Health Initiative Memory Study(WHIMS)参与者的亚组(n = 1528)的血浆样本进行了检测(平均[标准差]基线年龄为 71.3[3.8]岁)。研究结果提供了有关炎症性营养模式如何与免疫相关的蛋白质组相关联的见解,并确定了一组与未来 14 年随访期间认知障碍相关的蛋白质(CXCL10、CCL3、HGF、OPG、CDCP1、NFATC3、ITGA11)。这些炎症性饮食蛋白中的几种也与两个外部队列(ARIC、ESTHER)的痴呆风险相关,与阿尔茨海默病(AD)病理(Aβ)和/或神经退行性变(NfL)的血浆生物标志物相关,并且与单独队列(BLSA)中神经退行性脑萎缩的 MRI 定义指数相关。除了评估它们的生物学相关性,评估它们在 AD 中的潜在作用以及描述它们的免疫组织/细胞特异性表达之外,我们还利用已发表的 RNA-seq 结果来检查编码这些候选蛋白的基因的体外调节如何可能因免疫挑战而发生变化。我们的研究结果表明,具有更高炎症潜力的饮食模式如何与免疫相关蛋白的血浆水平相关,并且强调了预测与年龄相关的认知障碍相关的分子介质。

https://cdn.ncbi.nlm.nih.gov/pmc/blobs/b3c1/10208977/3289d97beecf/41380_2023_1975_Fig1_HTML.jpg

文献AI研究员

20分钟写一篇综述,助力文献阅读效率提升50倍。

立即体验

用中文搜PubMed

大模型驱动的PubMed中文搜索引擎

马上搜索

文档翻译

学术文献翻译模型,支持多种主流文档格式。

立即体验