Suppr超能文献

鼻咽癌转移的进化途径及其临床意义。

Evolutionary route of nasopharyngeal carcinoma metastasis and its clinical significance.

机构信息

Department of Nasopharyngeal Carcinoma, Sun Yat-sen University Cancer Center, 651 Dongfeng East Road, Guangzhou, 510060, P. R. China.

Department of Radiation Oncology, The First Affiliated Hospital of Sun Yat-Sen University, Zhongshan 2nd Road, Guangzhou, 510080, P. R. China.

出版信息

Nat Commun. 2023 Feb 4;14(1):610. doi: 10.1038/s41467-023-35995-2.

Abstract

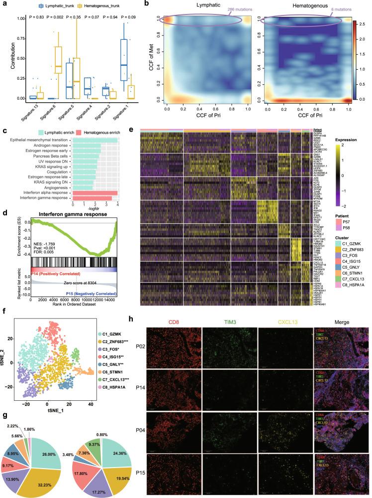
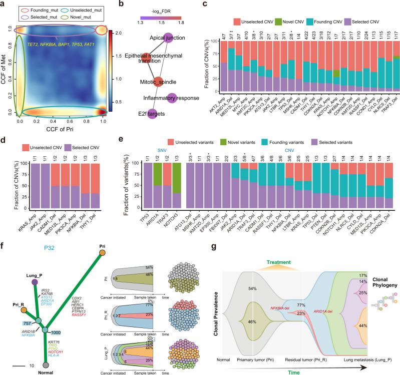
It is critical to understand factors associated with nasopharyngeal carcinoma (NPC) metastasis. To track the evolutionary route of metastasis, here we perform an integrative genomic analysis of 163 matched blood and primary, regional lymph node metastasis and distant metastasis tumour samples, combined with single-cell RNA-seq on 11 samples from two patients. The mutation burden, gene mutation frequency, mutation signature, and copy number frequency are similar between metastatic tumours and primary and regional lymph node tumours. There are two distinct evolutionary routes of metastasis, including metastases evolved from regional lymph nodes (lymphatic route, 61.5%, 8/13) and from primary tumours (hematogenous route, 38.5%, 5/13). The hematogenous route is characterised by higher IFN-γ response gene expression and a higher fraction of exhausted CD8 T cells. Based on a radiomics model, we find that the hematogenous group has significantly better progression-free survival and PD-1 immunotherapy response, while the lymphatic group has a better response to locoregional radiotherapy.

摘要

了解与鼻咽癌(NPC)转移相关的因素至关重要。为了追踪转移的进化途径,我们对 163 对匹配的血液和原发、区域淋巴结转移和远处转移肿瘤样本进行了综合基因组分析,并对来自两名患者的 11 个样本进行了单细胞 RNA-seq 分析。转移瘤与原发和区域淋巴结肿瘤之间的突变负担、基因突变频率、突变特征和拷贝数频率相似。转移有两种不同的进化途径,包括来源于区域淋巴结的转移(淋巴途径,61.5%,8/13)和来源于原发肿瘤的转移(血行途径,38.5%,5/13)。血行途径的特点是 IFN-γ 反应基因表达更高,耗竭的 CD8 T 细胞比例更高。基于放射组学模型,我们发现血行组的无进展生存期和 PD-1 免疫治疗反应明显更好,而淋巴组对局部区域放疗的反应更好。

https://cdn.ncbi.nlm.nih.gov/pmc/blobs/85bf/9899247/18f5383d096e/41467_2023_35995_Fig1_HTML.jpg

文献AI研究员

20分钟写一篇综述,助力文献阅读效率提升50倍。

立即体验

用中文搜PubMed

大模型驱动的PubMed中文搜索引擎

马上搜索

文档翻译

学术文献翻译模型,支持多种主流文档格式。

立即体验