Suppr超能文献

μ-阿片受体激动剂通过 MOR/AKT/Slug 通路促进膀胱癌循环肿瘤细胞的形成:一项包括随机对照试验的综合研究。

μ-opioid receptor agonist facilitates circulating tumor cell formation in bladder cancer via the MOR/AKT/Slug pathway: a comprehensive study including randomized controlled trial.

机构信息

Department of Anesthesiology, Renji Hospital, Shanghai Jiaotong University School of Medicine, Shanghai, P. R. China.

Department of Urology, Renji Hospital, Shanghai Jiaotong University School of Medicine, Shanghai, P. R. China.

出版信息

Cancer Commun (Lond). 2023 Mar;43(3):365-386. doi: 10.1002/cac2.12408. Epub 2023 Feb 5.

Abstract

BACKGROUND

μ-opioid receptor agonists (MORAs) are indispensable for analgesia in bladder cancer (BC) patients, both during surgery and for chronic pain treatment. Whether MORAs affect BC progression and metastasis remains largely unknown. This study focused on the effects of MORAs on the formation of circulating tumor cells (CTCs) in BC and aimed to provide potential therapeutic targets, which would retain the pain-relieving effects of MORAs in BC patients without sacrificing their long-term prognosis.

METHODS

Different preclinical models were used to identify the effects of MORAs on the progression of BC. A novel immunocapture microfluidic chip was utilized to analyze whether MORAs affected the number of CTCs in mouse models and clinical BC patients. Bioinformatic analyses, total transcriptome sequencing, and molecular biology methods were then used to investigate the underlying mechanisms in these models and in BC cell lines.

RESULTS

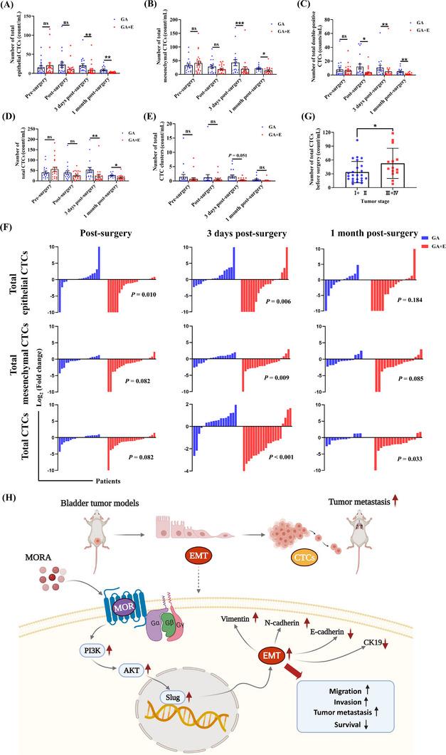
Mouse models of hematogenous metastasis and in situ BC demonstrated that tumor metastasis was significantly increased after MORA treatment. A significant increase in the number of mesenchymal and/or epithelial CTCs was detected after MORA treatment in both the mouse models and clinical trial patients. Mechanistically, MORAs facilitated the formation of CTCs by activating the MOR/PI3K/AKT/Slug signaling pathway, hereby promoting the epithelial-mesenchymal transition (EMT) of BC cells, as knockdown of MOR, Slug or blockade of PI3K inhibited the EMT process and CTC formation.

CONCLUSION

MORAs promoted BC metastasis by facilitating CTC formation. The EMT-CTC axis could be targeted for preventive measures during MORA treatment to inhibit the associated tumor metastasis or recurrence in BC patients.

摘要

背景

μ 阿片受体激动剂(MORAs)在膀胱癌(BC)患者的手术中和慢性疼痛治疗中都不可或缺,用于镇痛。MORAs 是否会影响 BC 的进展和转移在很大程度上仍然未知。本研究专注于 MORAs 对 BC 中循环肿瘤细胞(CTC)形成的影响,并旨在提供潜在的治疗靶点,在不牺牲 BC 患者长期预后的情况下保留 MORAs 的止痛效果。

方法

使用不同的临床前模型来确定 MORAs 对 BC 进展的影响。利用新型免疫捕获微流控芯片分析 MORAs 是否影响小鼠模型和临床 BC 患者中 CTC 的数量。然后,利用生物信息学分析、全转录组测序和分子生物学方法,在这些模型和 BC 细胞系中研究潜在的机制。

结果

血液转移和原位 BC 的小鼠模型表明,MORA 治疗后肿瘤转移明显增加。在小鼠模型和临床试验患者中,MORA 治疗后检测到间充质和/或上皮 CTC 的数量明显增加。在机制上,MORAs 通过激活 MOR/PI3K/AKT/Slug 信号通路促进 BC 细胞的上皮-间充质转化(EMT),从而促进 CTC 的形成,而 MOR、Slug 或 PI3K 的敲低抑制了 EMT 过程和 CTC 的形成。

结论

MORAs 通过促进 CTC 形成促进 BC 转移。EMT-CTC 轴可以作为 MORAs 治疗期间的预防措施的靶点,以抑制 BC 患者相关的肿瘤转移或复发。

https://cdn.ncbi.nlm.nih.gov/pmc/blobs/ed9a/10009666/be6779e2f3db/CAC2-43-365-g003.jpg

文献AI研究员

20分钟写一篇综述,助力文献阅读效率提升50倍。

立即体验

用中文搜PubMed

大模型驱动的PubMed中文搜索引擎

马上搜索

文档翻译

学术文献翻译模型,支持多种主流文档格式。

立即体验