Suppr超能文献

环状 RNA 0001789 海绵吸附 miR-140-3p 并调节 PAK2 促进胃癌的进展。

Circular RNA 0001789 sponges miR-140-3p and regulates PAK2 to promote the progression of gastric cancer.

机构信息

Department of Gastrointestinal Oncology Surgery, Cancer Center, The First Affiliated Hospital of Xiamen University, School of Medicine, Xiamen University, Xiamen, Fujian, 361001, China.

The Third Clinical Medical College, Fujian Medical University, Xiamen, Fujian, 361001, China.

出版信息

J Transl Med. 2023 Feb 5;21(1):83. doi: 10.1186/s12967-022-03853-2.

Abstract

BACKGROUND

Gastric cancer (GC) is the third-leading cause of cancer-associated mortalities globally. The deregulation of circular RNAs (circRNAs) and microRNAs (miRNAs or miRs) is widely implicated in the pathogenesis and progression of different cancer types.

METHODS

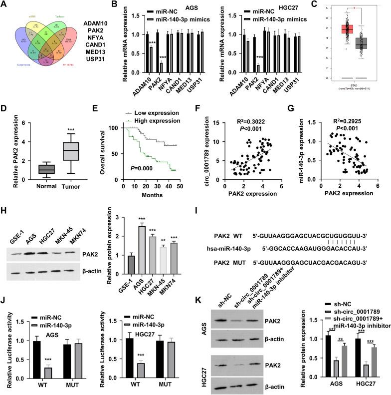
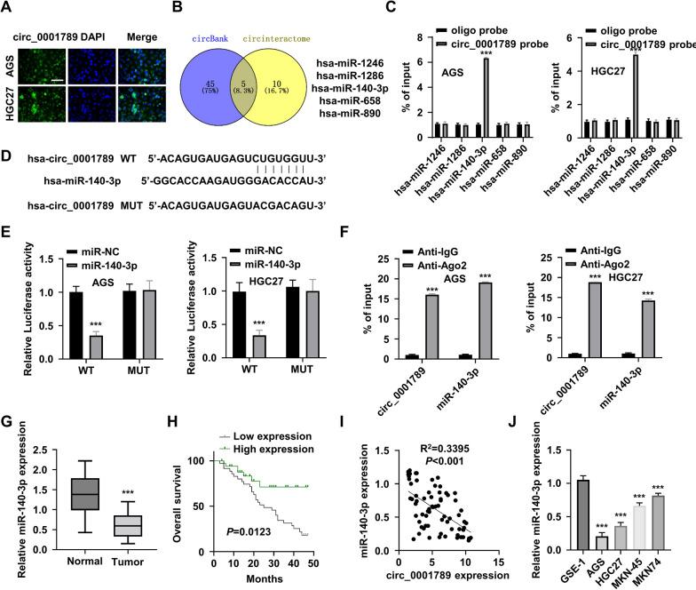
The expression profiling of circRNAs in GC is required to identify crucial circRNAs as biomarkers or therapeutic targets. In the present study, a published circRNA microarray dataset was used to identify differentially expressed circRNAs between GC tissues and normal gastric mucosa tissues. Reverse transcription-quantitative PCR was performed to validate the expression of circ_0001789. Fisher's exact test, receiver operating characteristic curve and Kaplan-Meier plots were employed to analyze the clinical significance of circ_0001789. The miRNA targets of circ_0001789 were predicted using an online database, and their functional interaction was further confirmed by RNA pull-down, RNA immunoprecipitation and dual luciferase reporter assays. Transwell assays were conducted to investigate the biological functions of circ_0001789, miR-140-3p and p21 activated kinase 2 (PAK2) in the migration and invasion of GC cells. A xenograft mouse model was established to validate the role of circ_0001789 in the tumorigenesis of GC cells.

RESULTS

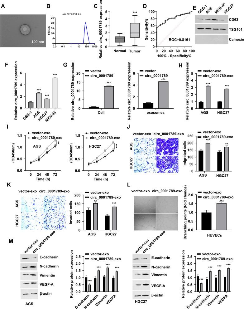
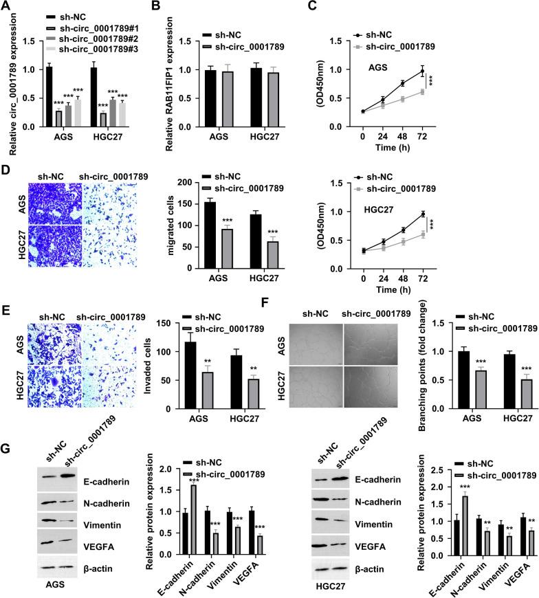
circ_0001789 was identified as a highly expressed circRNA in GC tissues versus normal gastric mucosa tissues. Silencing circ_0001789 attenuated the malignancy of GC cells, and exosomal circ_0001789 was sufficient to regulate the malignant phenotype of GC cells. miR-140-3p was further identified as a downstream target of circ_0001789, which showed a negative correlation with circ_0001789 expression in GC tissues. Overexpression of miR-140-3p suppressed cell migration, invasion and epithelial-mesenchymal transition in GC cells. PAK2 was identified as the target of miR-140-3 to mediate the malignant phenotype of GC cells.

CONCLUSION

The present data suggested that the upregulation of circ_0001789 was associated with the progression of GC and with poor prognosis in patients with GC, and that miR-140-3p/PAK2 served as the downstream axis to mediate the oncogenic effect of circ_0001789.

摘要

背景

胃癌(GC)是全球癌症相关死亡的第三大主要原因。环状 RNA(circRNAs)和 microRNAs(miRNAs 或 miRs)的失调广泛涉及不同癌症类型的发病机制和进展。

方法

需要对 GC 中的 circRNA 表达谱进行分析,以鉴定关键的 circRNA 作为生物标志物或治疗靶标。在本研究中,使用已发表的 circRNA 微阵列数据集来鉴定 GC 组织与正常胃黏膜组织之间差异表达的 circRNA。采用逆转录定量 PCR 验证 circ_0001789 的表达。采用 Fisher 确切检验、受试者工作特征曲线和 Kaplan-Meier 图分析 circ_0001789 的临床意义。circ_0001789 的 miRNA 靶标使用在线数据库预测,并通过 RNA 下拉、RNA 免疫沉淀和双荧光素酶报告基因检测进一步证实其功能相互作用。通过 Transwell 测定法研究 circ_0001789、miR-140-3p 和 PAK2 在 GC 细胞迁移和侵袭中的生物学功能。建立异种移植小鼠模型验证 circ_0001789 在 GC 细胞致瘤中的作用。

结果

circ_0001789 被鉴定为 GC 组织中高度表达的 circRNA 与正常胃黏膜组织相比。沉默 circ_0001789 可减弱 GC 细胞的恶性程度,外泌体 circ_0001789 足以调节 GC 细胞的恶性表型。miR-140-3p 进一步被鉴定为 circ_0001789 的下游靶标,其在 GC 组织中与 circ_0001789 的表达呈负相关。miR-140-3p 的过表达抑制 GC 细胞的迁移、侵袭和上皮-间充质转化。PAK2 被鉴定为 miR-140-3p 介导的 GC 细胞恶性表型的靶标。

结论

本研究数据表明,circ_0001789 的上调与 GC 的进展以及 GC 患者的预后不良有关,miR-140-3p/PAK2 作为下游轴介导 circ_0001789 的致癌作用。

https://cdn.ncbi.nlm.nih.gov/pmc/blobs/550b/9901162/d083ad9abecf/12967_2022_3853_Fig1_HTML.jpg

文献AI研究员

20分钟写一篇综述,助力文献阅读效率提升50倍。

立即体验

用中文搜PubMed

大模型驱动的PubMed中文搜索引擎

马上搜索

文档翻译

学术文献翻译模型,支持多种主流文档格式。

立即体验