Suppr超能文献

严重持续性分枝杆菌抗原刺激通过损害造血来导致淋巴细胞减少症。

Severe persistent mycobacteria antigen stimulation causes lymphopenia through impairing hematopoiesis.

机构信息

Gansu Provincial Key Laboratory of Evidence-Based Medicine and Clinical Translation and Lanzhou Center for Tuberculosis Research, Institute of Pathogen Biology, School of Basic Medical Sciences, Lanzhou University, Lanzhou, China.

Inpatient Ward 1, Lanzhou Pulmonary Hospital, Lanzhou, China.

出版信息

Front Cell Infect Microbiol. 2023 Jan 18;13:1079774. doi: 10.3389/fcimb.2023.1079774. eCollection 2023.

Abstract

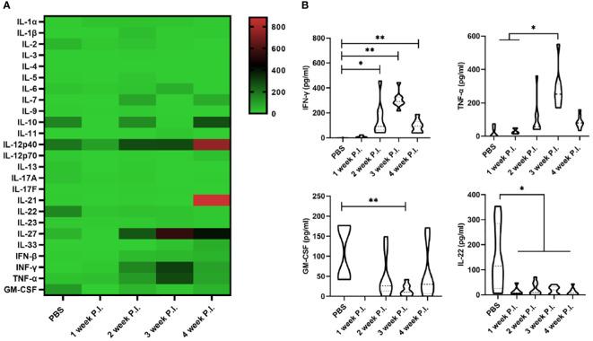
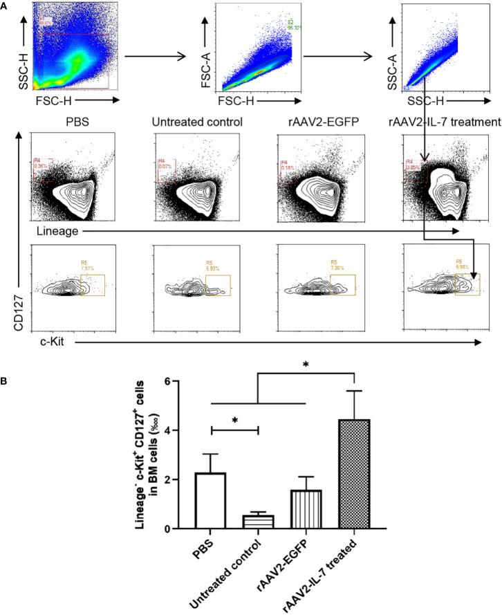
Miliary tubersculosis (TB), an acute systemic blood disseminated tuberculosis mainly caused by (), can cause signs of lymphopenia in clinical patients. To investigate whether/how persistent mycobacteria antigen stimulation impairs hematopoiesis and the therapeutic effect of interleukin-7 (IL-7), a mouse model of Mycobacterium Bovis Bacillus Calmette-Guérin (BCG) intravenous infection with/without an additional stimulation with multi-antigen cocktail containing ESAT6-CFP10 (EC) and Mtb10.4-HspX (MH) was established. Consistent with what happened in miliary TB, high dose of BCG intravenous infection with/without additional antigen stimulation caused lymphopenia in peripheral blood. In which, the levels of cytokines IFN-γ and TNF-α in serum increased, and consequently the expression levels of transcription factors and involved in myeloid differentiation were up-regulated, while the expression levels of transcription factors and involved in lymphoid commitment were down-regulated, and the proliferating activity of bone marrow (BM) lineage c-Kit (LK) cells decreased. Furthermore, recombinant Adeno-Associated Virus 2-mediated IL-7 (rAAV2-IL-7) treatment could significantly promote the elevation of BM lymphoid progenitors. It suggests that persistent mycobacteria antigen stimulation impaired lymphopoiesis of BM hematopoiesis, which could be restored by complement of IL-7.

摘要

粟粒性结核病(TB)是一种急性全身性血液播散性结核病,主要由()引起,可导致临床患者出现淋巴细胞减少症。为了研究持续的分枝杆菌抗原刺激如何损害造血以及白细胞介素-7(IL-7)的治疗效果,我们建立了一种用牛分枝杆菌卡介苗(BCG)静脉感染的小鼠模型,该模型具有/不具有包含 ESAT6-CFP10(EC)和 Mtb10.4-HspX(MH)的多抗原鸡尾酒的额外刺激。与粟粒性 TB 发生的情况一致,高剂量 BCG 静脉感染具有/不具有额外抗原刺激会导致外周血淋巴细胞减少。其中,血清中细胞因子 IFN-γ 和 TNF-α 的水平增加,随后参与髓样分化的转录因子 和 上调,而参与淋巴样定向的转录因子 和 下调,骨髓(BM)谱系 c-Kit(LK)细胞的增殖活性降低。此外,重组腺相关病毒 2 介导的白细胞介素-7(rAAV2-IL-7)治疗可显著促进 BM 淋巴细胞生成。这表明持续的分枝杆菌抗原刺激损害了 BM 造血的淋巴生成,而补充白细胞介素-7 可以恢复其功能。

https://cdn.ncbi.nlm.nih.gov/pmc/blobs/043a/9889370/179ed6e37c1c/fcimb-13-1079774-g001.jpg

文献AI研究员

20分钟写一篇综述,助力文献阅读效率提升50倍。

立即体验

用中文搜PubMed

大模型驱动的PubMed中文搜索引擎

马上搜索

文档翻译

学术文献翻译模型,支持多种主流文档格式。

立即体验